| Oracle® Airlines Data Model Reference 11g Release 2 (11.2) Part Number E26208-02 | 
 | 
| 
 | PDF · Mobi · ePub | 
This chapter includes the following sections:
Note:
Do not make changes to the ETL as such changes are not supported.In Oracle Airlines Data Model, reference tables store master, reference, and dimensional data; and the base, derived, aggregate, and dimension tables store transaction and fact data at different granularities. The base tables store the transaction data at the lowest level of granularity, while the derived and aggregate tables store consolidated and summary transaction data.
Two types of Extract, Transform, and Load (ETL) operations populate the tables with data. The source-ETL operations populate the reference and base tables with data from the source On-Line Transaction Processing (OTLP) applications. Additional Intra-ETL operations populate the derived and aggregate tables with the data in the base, reference tables. While the source ETL operations are not a part of Oracle Airlines Data Model, the Intra-ETL operations are:
Derived Population: A database package containing scripts that populate the derived tables based on the content of the base and reference tables.
Aggregate Population: A database package containing scripts to refresh the Oracle Airlines Data Model aggregate tables based on the content of the derived tables and some reference tables.
Dimension Population: A database package containing all the PL/SQL packages for populating dimension tables based on the content of the reference tables.
Derived, Aggregate, and Dimension tables are implemented using Oracle tables.
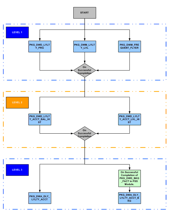
For more information, see "Intra-ETL Process Flows" and the Oracle Airlines Data Model Implementation and Operations Guide.
Oracle Airlines Data Model Value_Lookup values contains the Lookup tables and its values which are used in Intra-ETL mapping. Table 6-1 shows the tables and values which are used in Join conditions and Filter conditions in Intra-ETL mapping.
Table 6-1 Shows the lookup tables and values which are used in Intra-ETL mapping.
Table 6-1 Value Lookup Values for Intra-ETL Mapping
| Hard Coded Value Table Name | Hard Coded Value Column | Value used | ETL Program Name | ETL Usage Type | 
|---|---|---|---|---|
| DWB_BKG_H | STS_CD | HLUN,RR,TK,UC,GK,KK,HK,HX,HN,SA | DWD_BKG_FACT | Source Input | 
| DWB_BKG_H | ORGL_ACTN_CD | SG,GI,IS,NN,PE,TK,LL,FG,GK,FF,SA,FB,SS | DWD_BKG_FACT | Source Input | 
| DWB_BKG_H | CBN_CD | Y, J | DWD_BKG_FACT | Source Input | 
| DWB_BKG_H | CLID_CARR_CD | AW,YY,FC | DWD_BKG_FACT | Source Input | 
| DWB_BKG_H | TST_PAX_FARE_BASIS_CD | Null | DWD_BKG_FACT | Source Input | 
| DWB_BKG_H | TST_INF_FARE_BASIS_CD | Null | DWD_BKG_FACT | Source Input | 
| DWB_BKG_H | DATA_MVT_STS_CD | P (Processed), N (New) | DWD_BKG_FACT | Parameterized - DWC_ACTIVITY_PARM | 
| DWR_INFLT_MEAL_H | MEAL_CD | Null | DWD_BKG_FACT | Source Input | 
| DWB_PRTY_INTRATN_THRD_H | DATA_MVT_STS_CD | P (Processed), N (New) | DWD_CUST_SRVY | Parameterized - DWC_ACTIVITY_PARM | 
| DWB_FLT_SCHD_H | FLT_CARR_CD | AA,AF,JL,AW,JJ,BA,CX,6X,IB,FC | DWD_FLT_DETLS_FACT | Source Input | 
| DWB_FLT_SCHD_H | DATA_MVT_STS_CD | P (Processed), N (New) | DWD_FLT_DETLS_FACT | Parameterized - DWC_ACTIVITY_PARM | 
| DWB_FLT_SCHD_H | LEG_ACFT_SLBL_CONFIG_CD | Null | DWD_FLT_DETLS_FACT | Source Input | 
| DWB_LYLTY_ACCT_BAL_HIST_H | DATA_MVT_STS_CD | P (Processed), N (New) | DWD_LYLTY_ACCT_BAL_HIST | Parameterized - DWC_ACTIVITY_PARM | 
| DWB_LYLTY_ACCT_LVL_HIST_H | DATA_MVT_STS_CD | P (Processed), N (New) | DWD_LYLTY_ACCT_LVL_HIST | Parameterized - DWC_ACTIVITY_PARM | 
| DWB_LYLTY_PRG_H | DATA_MVT_STS_CD | P (Processed), N (New) | DWD_LYLTY_PRG | Parameterized - DWC_ACTIVITY_PARM | 
| DWB_PNR_H | DATA_MVT_STS_CD | P (Processed), N (New) | DWD_PNR | Parameterized - DWC_ACTIVITY_PARM | 
| DWL_PNR_TYP_H | TYP | Null | DWD_PNR | Source Input | 
| DWB_TKT_H | DATA_MVT_STS_CD | P (Processed), N (New) | DWD_TKT | Parameterized - DWC_ACTIVITY_PARM | 
| DWB_TKT_H | ISNG_OFF_IATA_CD | 19491205,19491205, 19491205,38276641, 38276641,38276641, 80202662,97516241, 97516241,19270215, 19270215,19270215, 19270215,19200602, 19270215,19205012, 19205012,97516241, 19270215,19270215 | DWD_TKT | Source Input | 
| DWR_ACCT_H | DATA_MVT_STS_CD | P (Processed), N (New) | DWM_ACCT | Parameterized - DWC_ACTIVITY_PARM | 
| DWL_ACV_H | SLBL_CONFIG_CD | 57D,A03,57E,140, A07,997,A06,A04, 123,A08,A02,124, A09,120,112,A05, B01,A01 | DWM_ACFT_VER | Source Input | 
| DWL_ACV_H | DATA_MVT_STS_CD | P (Processed), N (New) | DWM_ACFT_VER | Parameterized - DWC_ACTIVITY_PARM | 
| DWR_AIP_H | DATA_MVT_STS_CD | P (Processed), N (New) | DWM_AIP | Parameterized - DWC_ACTIVITY_PARM | 
| DWL_BKG_CLS_H | BKG_CLS_CD | X ,A ,E ,T ,I ,D, M, Q ,H ,U ,S ,P ,R ,F , Y ,O ,N ,C ,L ,Z ,B , J ,W, G ,K ,V | DWM_BKG_CLS_TYP | Source Input | 
| DWL_BKG_CLS_H | SVC_CLS_CD | B,E | DWM_BKG_CLS_TYP | Source Input | 
| DWL_BKG_CLS_H | CARR_CD | AF,AA,OK,RJ, CA,JL,SU,AW, BT,KF,JJ,8X, CX,BA,QF,FV, LH,6X,DY,IB, 7X,KA,FC, TP,AB,7S,AI, G3 | DWM_BKG_CLS_TYP | Source Input | 
| DWL_BKG_CLS_H | DATA_MVT_STS_CD | P (Processed), N (New) | DWM_BKG_CLS_TYP | Parameterized - DWC_ACTIVITY_PARM | 
| DWR_SMS_AGNT_H | AGNT_REGN_CD | EUR,NOA,AFR,SOA,SEA | DWM_BKG_OFF | Source Input | 
| DWR_SMS_AGNT_H | AGNT_CONT_CD | AS,AF,NA,EU,SA | DWM_BKG_OFF | Source Input | 
| DWR_SMS_AGNT_H | AGNT_CITY_CD | VEC,ESP,DUE,KAI,GRA,BLO, BAI,COL,PAP,ESS,FRA,CAM, HAR,RIV,HAN,BRE,SAN,BEI, ALG,VOI,STU,SCH,VAL,NEW,SHA, STE,DAN,GRO,FAR,TRA,COR,OSL, IGU,BOA,BHM,BER,DEA,MIL,AUB, DEN,KOR,ROS,GOS,SOU,SAO, BOL,JUJ,PHX,OSN,MAP,ZUG | DWM_BKG_OFF | Source Input | 
| DWR_SMS_AGNT_H | AGNT_IATA_CD | 5888492,1736851, 2397883,2327312, 5799334,5620987, 2320872,2349115,7834245, 8286762,2025845, 7825909,8300843, 1920178,2323171, 8300154,2325455, 2326660,2349421, 2349141 | DWM_BKG_OFF | Source Input | 
| DWR_BKG_OFF_H | DATA_MVT_STS_CD | P (Processed), N (New) | DWM_BKG_OFF | Parameterized - DWC_ACTIVITY_PARM | 
| DWR_BKG_OFF_H | CITY_CD | VLC,NYC,CCS, GHA,MPM,PAR, SGN,SAN,BOG, LUQ,BLR,WAS, SAP,AMS,PER, BNE,DJG,LPA, SHA,MEL | DWM_BKG_OFF | Source Input | 
| DWR_BKG_OFF_H | CORP_CD | AA,1S,AF, MH,1V,1E, 1A,1P,CX, BA,1G,1B | DWM_BKG_OFF | Source Input | 
| DWR_BKG_OFF_H | CTRY_CD | US,ES,AL, DZ,BE,VN, AR,FR,MZ, PF,NO,HK, GB,CN,DE, CO,AU,HN, BR,IN,VE | DWM_BKG_OFF | Source Input | 
| DWR_BKG_OFF_H | IATA_CD | 17393165,91238943, 80203443,2405093, 78250406,8286762, 2397883,5888492, 5799334,2327312, 2349115,5620987, 7834245,2320872, 80207540,7825909, 2349421, 2323171 | DWM_BKG_OFF | Source Input | 
| DWR_BKG_OFF_H | TRUE_CITY_CD | LON,VLC,CCS, NYC,GHA,PAR, MPM,TEE,BOG, SGN,LUQ,WAS, SAP,BLR,SAN, AMS,PER,BNE, DJG,LPA,DFW, SWI,SHA,MAD, MEL,OSL,ADL, MUC,MJV,DEN, BDL,GNB,PPT, LAX,SYD,ELU, CAN,BJS,HKG, PHX,BRU,SFO, SAO,SNA | DWM_BKG_OFF | Source Input | 
| DWR_SMS_AGNT_H | AGNT_CNTY_CD | Null | DWM_BKG_OFF | Source Input | 
| DWR_BKG_PAX_H | TYP_CD | INF,ADT | DWM_BKG_PAX | Source Input | 
| DWR_BKG_PAX_H | IDFN_CD | Null | DWM_BKG_PAX | Source Input | 
| DWR_BKG_PAX_H | VIP_CARR_CD | Null | DWM_BKG_PAX | Source Input | 
| DWR_BKG_PAX_H | CLNTID_CARR_CD | Null | DWM_BKG_PAX | Source Input | 
| DWR_BKG_PAX_H | DATA_MVT_STS_CD | P (Processed), N (New) | DWM_BKG_PAX | Parameterized - DWC_ACTIVITY_PARM | 
| DWR_BKG_TST_H | VLDT_CARR | Null | DWM_BKG_TST | Source Input | 
| DWR_BKG_TST_H | TOUR_CD | Null | DWM_BKG_TST | Source Input | 
| DWR_BKG_TST_H | DATA_MVT_STS_CD | P (Processed), N (New) | DWM_BKG_TST | Parameterized - DWC_ACTIVITY_PARM | 
| DWR_CARR_H | CARR_CD | AF,AA,OK,RJ,CA,JL,SU, AW,BT,KF,JJ,8X,CX,BA, QF,FV,LH,6X,DY,IB,7X, KA,FC,TP,AB,7S,AI,G3 | DWM_CARR | Source Input | 
| DWR_SMS_CUST_H | CUST_CRCY_CD | Null | DWM_CORP_CUST | Source Input | 
| DWR_SMS_CUST_H | CUST_CLNT_CD | Null | DWM_CORP_CUST | Source Input | 
| DWR_SMS_CUST_H | DATA_MVT_STS_CD | P (Processed), N (New) | DWM_CORP_CUST | Parameterized - DWC_ACTIVITY_PARM | 
| DWR_FLT_H | CARR_CD | AF,AA,OK,RJ,CA,JL,SU, AW,BT,KF,JJ,8X,CX,BA, QF,FV,LH,6X,DY,IB, 7X,KA,FC,TP,AB,7S,AI, G3 | DWM_FLT | Source Input | 
| DWR_FLT_H | SCNDRY_CARR_CD | DWM_FLT | Source Input | |
| DWR_FLT_H | DATA_MVT_STS_CD | P (Processed), N (New) | DWM_FLT | Parameterized - DWC_ACTIVITY_PARM | 
| DWR_FRQTFLR_H | CARR_CD | AF,AA,OK,RJ, CA,JL,SU,AW, BT,KF,JJ,8X, CX,BA,QF,FV, LH,6X,DY,IB, 7X,KA,FC, TP,AB,7S,AI,G3 | DWM_FRQTFLR | Source Input | 
| DWR_FRQTFLR_H | STS_CD | HL,UN,RR, TK,UC,GK, KK,HK,HX, HN,SA | DWM_FRQTFLR | Source Input | 
| DWR_FRQTFLR_H | AIRL_PRORTY_CD | 2000,4000,6000, 9997,9999 | DWM_FRQTFLR | Source Input | 
| DWR_FRQTFLR_H | ALANC_CD | *O,*S,*A | DWM_FRQTFLR | Source Input | 
| DWR_FRQTFLR_H | DATA_MVT_STS_CD | P (Processed), N (New) | DWM_FRQTFLR | Parameterized - DWC_ACTIVITY_PARM | 
| DWL_INTRATN_RSLT_H | DATA_MVT_STS_CD | P (Processed), N (New) | DWM_INTRATN_RSLT | Parameterized - DWC_ACTIVITY_PARM | 
| DWL_INTRATN_RSN_H | INTRATN_RSN_CD | Null | DWM_INTRATN_RSN | Source Input | 
| DWL_INTRATN_RSN_H | DATA_MVT_STS_CD | P (Processed), N (New) | DWM_INTRATN_RSN | Parameterized - DWC_ACTIVITY_PARM | 
| DWR_LEG_H | DATA_MVT_STS_CD | P (Processed), N (New) | DWM_LEG | Parameterized - DWC_ACTIVITY_PARM | 
| DWR_LYLTY_LVL_H | DATA_MVT_STS_CD | P (Processed), N (New) | DWM_LYLTY_LVL | Parameterized - DWC_ACTIVITY_PARM | 
| DWL_PDI_CHNL_H | DATA_MVT_STS_CD | P (Processed), N (New) | DWM_PDI_CHNL | Parameterized - DWC_ACTIVITY_PARM | 
| DWL_SALES_CHNL_H | SALES_CHNL_CD | Swiftair Agent, Other Agent, Airline Agent | DWM_SALES_CHNL | Source Input | 
| DWL_SALES_CHNL_H | DATA_MVT_STS_CD | P (Processed), N (New) | DWM_SALES_CHNL | Parameterized - DWC_ACTIVITY_PARM | 
| DWR_SEG_H | DATA_MVT_STS_CD | P (Processed), N (New) | DWM_SEG | Parameterized - DWC_ACTIVITY_PARM | 
| DWR_SEG_H | OFPNT_CITY | NYC,CZL,RIX, LON,REP,CBR, STO,FRA,NGO, LED,MAN,BUJ, DEL,PAR,NCE, HRM,GOT,QAS, HNL,TLL | DWM_SEG_PAIR | Source Input | 
| DWR_SVC_H | SVC_TYP_CD | 1,2,3 | DWM_SVC | Source Input | 
| DWR_SVC_H | DATA_MVT_STS_CD | P (Processed), N (New) | DWM_SVC | Parameterized - DWC_ACTIVITY_PARM | 
| DWL_TRAF_CATG_H | DATA_MVT_STS_CD | P (Processed), N (New) | DWM_TRAF_CATG | Parameterized - DWC_ACTIVITY_PARM | 
Table 6-3 shows the PL/SQL packages for mapping source tables to target tables to populate Aggregate tables.
Table 6-4 shows the PL/SQL packages for mapping source tables to target tables to populate tables.
Table 6-3 shows the PL/SQL packages for mapping source tables to target tables to populate Dimension tables.
Table 6-2 shows the parameter abbreviations used in PL/SQL mappings.
Table 6-2 Intra-ETL Parameter Abbreviations
| Abbreviation | Meaning | 
|---|---|
| pv_ | Parameter variable | 
| lv_ | Local variable | 
Table 6-6 shows the source to target mapping to populate target table DWA_CUST_SRVY. For more information, see CUSTOMER SURVEY.
DWD_CUST_SRVY
DWM_CLNDR
DWM_INTRATN_RSN
DWM_INTRATN_RESLT
Table 6-6 PKG_DWA_CUST_SRVY ETL Source to Target Mapping
| Column Name | Source Table Name | Source Column Name | Transformation Description | Comments (Formula If Any) | 
|---|---|---|---|---|
| DLY_CUST_SRVY_KEY | DWD_CUST_SRVY | SEQ_DWA_CUST_SRVY.NEXTVAL | Direct mapping. It is the sequence key generated where the data will be inserted in sequential manner | |
| SVC_KEY | DWD_CUST_SRVY | SVC_KEY | Direct Mapping. The foreign key to DWR_SERVICE | |
| INTRATN_RSN_KEY | DWD_CUST_SRVY | INTRATN_RSN_KEY | Direct Mapping. The foreign key to DWL_INTERACTION_RSN | |
| CLNDR_KEY | dwm_clndr | clndr_key | Left outer join is performed on the Calendar table on the basis of Calendar key to get the calendar key values | Join performed between DWM_CLNDR and DWD_CUST_SRVY table on CLNDR_KEY column to fetch value for CLNDR_KEY | 
| STSFY_CNT | DWM_INTRATN_RSN/ DWM_INTRATN_RESLT | STFY_CNT | Left outer join is performed on the INTERACTION REASON table on the basis of INTERACTION REASON Key to get the INTERACTION REASON name values Left outer join is performed on the INTERACTION Result table on the basis of INTERACTION RESULT Key to get the INTERACTION Result name values | COUNT( CASE WHEN SRC.INTRATN_RSLT_NM= 'Satisfy' AND SRC.INTRATN_RSN_NM = 'Survey' THEN CUST_SRVY_KEY END) AS STFY_CNT Join performed between DWM_INTRATN_RSN and DWD_CUST_SRVY table on INTRATN_RSN_KEY column to fetch value for INTRATN_RSN_NM Join performed between DWM_INTRATN_RSLT and DWD_CUST_SRVY table on INTRATN_RSLT_KEY column to fetch value for INTRATN_RSLT_NM | 
| TOT_SRVY_CNT | DWM_INTRATN_RSN | TOT_SRVY_CNT | Left outer join is performed on the INTERACTION REASON table on the basis of INTERACTION REASON Key to get the INTERACTION REASON name values | COUNT( CASE WHEN SRC.INTRATN_RSN_NM = 'Survey' THEN CUST_SRVY_KEY END) AS TOT_SRVY_CNT Join performed between DWM_INTRATN_RSN and DWD_CUST_SRVY table on INTRATN_RSN_KEY column to fetch value for INTRATN_RSN_NM | 
| ETL_BATCH_CRTD_BY | DWC_JOB_PARM | pv_ETL_BATCH_CRE_BY | It is the name of the source system which created and executed this load cycle. | Values are passed as parameterized from DWC_JOB_PARM | 
| ETL_BATCH_CRTD_TMSTMP | DWC_JOB_PARM | pv_ETL_BATCH_CRE_TMSTMP | It is the current timestamp when a record is created as active record or present record. | The active flag i.e CURR_STS ='Y' or SRC_SYS_DEL_IND ='N' | 
Table 6-7 shows the mapping to populate target table DWA_DLY_BKG_FACT. For more information, see DAILY BOOKING FACT.
DWD_BKG_FACT
DWD_TKT
DWM_FLT
DWM_CLNDR
Table 6-7 PKG_DWA_DLY_BKG_FACT ETL Source to Target Mapping
| Column Name | Source Table Name | Source Column Name | Transformation Description | Comments (Formula If Any) | 
|---|---|---|---|---|
| BKG_SEG_DEPTR_FACT_KEY | DWD_BKG_FACT | SEQ_DWA_DLY_BKG_FACT.NEXTVAL | Direct mapping. It is the sequence key generated to retrieve the data in sequential order | |
| TRAF_CATG_KEY | DWD_BKG_FACT | TRAFIC_CAT_KEY | Direct Mapping. It indicates the foreign key which is the primary key of the other table | NVL (b.traf_catg_key, -1) AS TRAFIC_CAT_KEY | 
| BKG_CLS_KEY | DWD_BKG_FACT | BKGCLS_KEY | Direct Mapping. It indicates the foreign key which is the primary key of the other table | NVL (b.bkgcls_key, -1) AS BKGCLS_KEY | 
| OPRTNG_CARR_KEY | DWD_BKG_FACT | OPR_CARRIER_KEY | Direct Mapping. It indicates the foreign key which is the primary key of the other table | NVL (b.oprtng_carr_key, -1) AS OPR_CARRIER_KEY | 
| SALES_CHNL_KEY | DWD_BKG_FACT | SALES_CHANNEL_ID | Direct Mapping. Indicates the sales channel identifier | NVL (b.sales_chnl_id, -1) AS SALES_CHANNEL_ID | 
| DEPTR_AIP_KEY | DWD_BKG_FACT | DEPTR_AIP_KEY | Direct Mapping. It indicates the foreign key which is the primary key of the other table | NVL (b.deptr_aip_key, -1) AS DEPTR_AIP_KEY | 
| ARVL_AIP_KEY | DWD_BKG_FACT | ARVL_AIP_KEY | Direct Mapping. It indicates the foreign key which is the primary key of the other table | NVL (b.arvl_aip_key, -1) AS ARVL_AIP_KEY | 
| OFF_KEY | DWD_BKG_FACT | OFFICE_KEY | Direct Mapping. It indicates the foreign key which is the primary key of the other table | NVL (B.OFF_KEY, -1) AS OFFICE_KEY | 
| OPRTNG_FLT_KEY | DWD_BKG_FACT | OPR_FLIGHT_KEY | Direct Mapping. It indicates the foreign key which is the primary key of the other table | NVL (b.oprtng_flt_key, -1) AS OPR_FLIGHT_KEY | 
| MKTG_CARR_KEY | DWD_BKG_FACT | MKT_CARRIER_KEY | Direct Mapping. It indicates the foreign key which is the primary key of the other table | NVL (b.mktg_carr_key, -1) AS MKT_CARRIER_KEY | 
| MKTG_FLT_KEY | DWD_BKG_FACT | MKT_FLIGHT_KEY | Direct Mapping. It indicates the foreign key which is the primary key of the other table | NVL (b.mktg_flt_key, -1) AS MKT_FLIGHT_KEY | 
| OPRTNG_SEG_KEY | DWD_BKG_FACT | OPR_SEG_KEY | Direct Mapping. It indicates the foreign key which is the primary key of the other table | NVL (b.oprtng_seg_key,-1) AS OPR_SEG_KEY | 
| MKTG_SEG_KEY | DWD_BKG_FACT | MKT_SEG_KEY | Direct Mapping. It indicates the foreign key which is the primary key of the other table | NVL (b.mktg_seg_key, -1) AS MKT_SEG_KEY | 
| BKG_CITY_KEY | DWD_BKG_FACT | BKG_CITY_KEY | Direct Mapping. It indicates the foreign key which is the primary key of the other table | CASE WHEN B.BKG_CITY_KEY IS NULL THEN -1 ELSE B.BKG_CITY_KEY END AS BKG_CITY_KEY | 
| CORP_CUST_KEY | DWD_BKG_FACT | corp_cust_key | Direct Mapping. It indicates the foreign key which is the primary key of the other table | |
| IATCI_TRGT_CO_ID | V_IATCI_TRGT_CO_ID_DFLT | Direct Mapping. | ||
| CAMPN_ID | DWD_BKG_FACT | BKG_CAMPN_ID | Direct Mapping. | NVL(B.BKG_CAMPN_ID, -1) AS BKG_CAMPN_ID | 
| ROUTE_ID | pv_ROUTE_ID_DFLT | Direct Mapping. | ||
| BKD | DWD_BKG_FACT | BOOKED | Direct Mapping. "This indicates the total booked count for all the bookings for the combination of dimensions for the current date for all future departures. This will be derived from the BKG_FACT entity using the column BKG_KEY" | COUNT ( CASE WHEN B.BKG_CREN_TM_ID != 0 THEN 1 ELSE NULL END) AS BOOKED | 
| CNCLD_FRM_CONFMD | DWD_BKG_FACT | CNCLD_FRM_CONFMD | Direct Mapping. "This indicates the total count for all the bookings for the combination of dimensions for a particular snapshot date for all future departures starting the day after the snapshot date where the bookings were canceled from a confirmed status This will be derived from the BKG_FACT entity using the column BKG_STS_CHNG_IND" | COUNT ( CASE WHEN TO_DATE(TO_CHAR(B.CNCL_DTTM,'DD-MON-YYYY')) > TO_DATE(TO_CHAR(B.CONF_DTTM,'DD-MON-YYYY')) THEN 1 ELSE NULL END) AS CNCLD_FRM_CONFMD | 
| WAITLISED | DWD_BKG_FACT | Waitlist_Count | Direct Mapping. "This indicates the total waitlist count for all the bookings for the combination of dimensions for a particular snapshot date for all future departures starting the day after the snapshot date. This will be derived from the BKG_FACT entity using the column WAITLIST_DT_TM" | |
| TKTD | DWD_BKG_FACT | TICKETED | Direct Mapping. "This indicates the total ticketed count for all the bookings for the combination of dimensions for the current date for all future departures. This will be derived from the BKG_FACT entity using the column PAX_TKT_KEY where this column is not null." | SUM( CASE WHEN B.PAX_TKT_KEY IS NOT NULL AND (B.INF_TKT_KEY != -1 OR B.INF_TKT_KEY IS NOT NULL) THEN 2 WHEN B.PAX_TKT_KEY IS NOT NULL AND (B.INF_TKT_KEY = -1 OR B.INF_TKT_KEY IS NULL) THEN 1 ELSE 0 END) AS TICKETED | 
| NET_BKD | DWD_BKG_FACT | NET_BKD | Direct Mapping. "This indicates the net booked data for the current date which is calculated using the following formula below Booked - Cancelled, net total of booked segments (regardless of segment status)" | (SRC.BOOKED - SRC.CNCLD_FRM_CONFMD) AS NET_BKD | 
| NET_CONFMD | DWD_BKG_FACT | NET_CONFMD | Direct Mapping. "This indicates the net confirmed data for the current date which is calculated using the following formula below Confirmed ¨C Cancelled from Confirmed" | (SRC.Confirmation_Count - SRC.CNCLD_FRM_CONFMD) AS NET_CONFMD | 
| MATRLIZATN_RATE | DWD_BKG_FACT | MATRLIZATN_RATE | Direct Mapping. "This indicates the materialization rate data for the current date which is calculated using the following formula below Confirmed-Cancelled from HK Confirmed" | CASE WHEN SRC.Confirmation_Count = 0 THEN 0 ELSE (SRC.Confirmation_Count - SRC.CNCLD_FRM_CONFMD) / SRC.Confirmation_Count * 100 END AS MATRLIZATN_RATE | 
| CONFMD_CNT | DWD_BKG_FACT | Confirmation_Count | Direct Mapping. "This indicates the total waitlist count for all the bookings for the combination of dimensions for the current date for all future departures. This will be derived from the BKG_FACT entity using the column BKG_CONFIRM_DT_TM" | |
| CNCLD_CNT | DWD_BKG_FACT | CANCELLED_COUNT | Direct Mapping. "This indicates the total waitlist count for all the bookings for the combination of dimensions for the current date for all future departures. This will be derived from the BKG_FACT entity using the column BKG_CANCEL_DT_TM" | |
| GRP_BKD_QTY | DWD_BKG_FACT | GRP_BKD_QTY | Direct Mapping. This indicates the Group booked Quantity. | |
| INDV_BKD_QTY | DWD_BKG_FACT | INDV_BKD_QTY | Direct mapping. This indicates the Individual booked Quantity. | COUNT ( CASE WHEN b.BKG_GRP_IND = 'Y' THEN 1 END) AS GRP_BKD_QTY, COUNT ( CASE WHEN b.BKG_GRP_IND = 'N' THEN 1 END) AS INDV_BKD_QTY | 
| GRP_PAX_CNT | DWD_BKG_FACT | GRP_PAX_CNT | Direct mapping. This indicates the Group Passenger Count. | SUM( CASE WHEN b.BKG_GRP_IND = 'Y' AND (B.INF_PAX_KEY != -1 OR B.INF_PAX_KEY IS NOT NULL) THEN 2 WHEN b.BKG_GRP_IND = 'Y' AND (B.INF_PAX_KEY = -1 OR B.INF_PAX_KEY IS NULL) THEN 1 ELSE 0 END) AS GRP_PAX_CNT | 
| INDV_PAX_CNT | DWD_BKG_FACT | INDV_PAX_CNT | Direct mapping. This measure indicates the Individual Passenger Count. | SUM( CASE WHEN b.BKG_GRP_IND = 'N' AND (B.INF_PAX_KEY != -1 OR B.INF_PAX_KEY IS NOT NULL) THEN 2 WHEN b.BKG_GRP_IND = 'N' AND (B.INF_PAX_KEY = -1 OR B.INF_PAX_KEY IS NULL) THEN 1 ELSE 0 END) AS INDV_PAX_CNT | 
| BKD_LY | DWD_BKG_FACT | BKD_LY | Direct Mapping. | COUNT ( CASE WHEN B.BKG_CREN_TM_ID != 0 AND to_date(TO_CHAR(B.bkg_cren_tmstmp,'dd-mon-yyyy'))= add_months (to_date(TO_CHAR(B.bkg_cren_tmstmp,'dd-mon-yyyy')), -12) THEN 1 ELSE NULL END) AS BKD_LY | 
| CNCLD_CNT_LY | DWD_BKG_FACT | CNCLD_CNT_LY | Direct mapping. | COUNT ( CASE WHEN B.BKG_CNCL_TM_ID <> 0 THEN B.BKG_CNCL_TM_ID END ) AS CANCELLED_COUNT, COUNT ( CASE WHEN B.BKG_CNCL_TM_ID <> 0 AND to_date(TO_CHAR(B.bkg_cren_tmstmp,'dd-mon-yyyy'))= add_months (to_date(TO_CHAR(B.bkg_cren_tmstmp,'dd-mon-yyyy')), -12) THEN B.BKG_CNCL_TM_ID END ) AS CNCLD_CNT_LY | 
| CNCLD_FRM_CONFMD_LY | DWD_BKG_FACT | CNCLD_FRM_CONFMD_LY | Direct Mapping. | CASE WHEN SRC.BKG_DATE= add_months (SRC.BKG_DATE, -12) THEN SRC.CNCLD_FRM_CONFMD END AS CNCLD_FRM_CONFMD_LY | 
| CONFMD_CNT_LY | DWD_BKG_FACT | CONFMD_CNT_LY | Direct mapping. | COUNT ( CASE WHEN B.BKG_CONF_TM_ID <> 0 THEN B.BKG_CONF_TM_ID END ) AS Confirmation_Count, COUNT ( CASE WHEN B.BKG_CONF_TM_ID <> 0 AND to_date(TO_CHAR(B.bkg_cren_tmstmp,'dd-mon-yyyy'))= add_months (to_date(TO_CHAR(B.bkg_cren_tmstmp,'dd-mon-yyyy')), -12) THEN B.BKG_CONF_TM_ID END ) AS CONFMD_CNT_LY | 
| NET_BKD_LY | DWD_BKG_FACT | NET_BKD_LY | Direct mapping. | CASE WHEN SRC.BKG_DATE= add_months (SRC.BKG_DATE, -12) THEN (SRC.BOOKED - SRC.CNCLD_FRM_CONFMD) ELSE 0 END AS NET_BKD_LY | 
| NET_CONFMD_LY | DWD_BKG_FACT | NET_CONFMD_LY | Direct mapping. | CASE WHEN SRC.BKG_DATE= add_months (SRC.BKG_DATE, -12) THEN SRC.CNCLD_FRM_CONFMD END AS CNCLD_FRM_CONFMD_LY, CASE WHEN SRC.Confirmation_Count = 0 THEN 0 ELSE (SRC.Confirmation_Count - SRC.CNCLD_FRM_CONFMD) / SRC.Confirmation_Count * 100 END AS MATRLIZATN_RATE, (SRC.Confirmation_Count - SRC.CNCLD_FRM_CONFMD) AS NET_CONFMD, CASE WHEN SRC.BKG_DATE = add_months (SRC.BKG_DATE, -12) THEN (SRC.Confirmation_Count - SRC.CNCLD_FRM_CONFMD) END AS NET_CONFMD_LY | 
| TKTD_LY | DWD_BKG_FACT | TKTD_LY | Direct mapping. | SUM ( CASE WHEN B.PAX_TKT_KEY IS NOT NULL AND (B.INF_TKT_KEY != -1 OR B.INF_TKT_KEY IS NOT NULL) AND to_date(TO_CHAR(B.bkg_cren_tmstmp,'dd-mon-yyyy'))= add_months (to_date(TO_CHAR(B.bkg_cren_tmstmp,'dd-mon-yyyy')), -12) THEN 2 WHEN B.PAX_TKT_KEY IS NOT NULL AND (B.INF_TKT_KEY = -1 OR B.INF_TKT_KEY IS NULL) AND to_date(TO_CHAR(B.bkg_cren_tmstmp,'dd-mon-yyyy'))= add_months (to_date(TO_CHAR(B.bkg_cren_tmstmp,'dd-mon-yyyy')), -12) THEN 1 ELSE 0 END ) AS TKTD_LY | 
| WAITLISED_LY | DWD_BKG_FACT | WAITLISED_LY | Direct mapping. | COUNT ( CASE WHEN B.WTLST_IND = 'Y' THEN B.WTLST_IND END ) AS Waitlist_Count, COUNT ( CASE WHEN B.WTLST_IND = 'Y' AND to_date(TO_CHAR(B.bkg_cren_tmstmp,'dd-mon-yyyy'))= add_months (to_date(TO_CHAR(B.bkg_cren_tmstmp,'dd-mon-yyyy')), -12) THEN B.WTLST_IND END ) AS WAITLISED_LY | 
| OTR_CHARGES | DWD_TKT | OTR_CHARGES | Left outer join is performed on the Ticket table on the basis of Ticket key to get the Other Charges | Join performed between DWD_TKT and DWD_BKG_FACT table on TKT_KEY column to fetch value for OTR_CHARGES | 
| TAX_AMT | DWM_FLT | TAX | Left outer join is performed on the Filter table on the basis of Flight key to get the Tax values | CASE WHEN DWM_FLT.INTNL_DOM_FLG = 'I' THEN LKP.TOT_AMT * 0.18 WHEN DWM_FLT.INTNL_DOM_FLG = 'D' THEN LKP.TOT_AMT * 0.25 ELSE 0 END AS TAX Join performed between DWM_FLT and DWD_BKG_FACT table on flt_key column to fetch value for TAX | 
| TKT_AMT | DWD_TKT | TKT_AMT | Left outer join is performed on the Ticket table on the basis of Ticket key to get the Ticket amount | Join performed between DWD_TKT and DWD_BKG_FACT table on TKT_KEY column to fetch value for TKT_AMT | 
| PAX_CNT | DWD_BKG_FACT | PAX_COUNT | Direct mapping. This indicates the passenger count at day level. ODT requested to add this measure | SUM( CASE WHEN B.INF_PAX_KEY != -1 OR B.INF_PAX_KEY IS NOT NULL THEN 2 ELSE 1 END) AS PAX_COUNT | 
| ETL_BATCH_CRTD_BY | DWC_JOB_PARM | pv_ETL_BATCH_CRE_BY | It is the name of the source system which created and executed this load cycle. | Values are passed as parameterized from DWC_JOB_PARM | 
| ETL_BATCH_CRTD_TMSTMP | DWC_JOB_PARM | pv_ETL_BATCH_CRE_TMSTMP | It is the current timestamp when a record is created as active record or present record. | The active flag i.e CURR_STS ='Y' or SRC_SYS_DEL_IND ='N' | 
| BKG_DT_KEY | dwm_clndr | CLNDR_KEY | Left outer join is performed on the Calendar table on the basis of Calendar date to get the Calendar key. | Join performed between dwm_clndr and DWD_BKG_FACT table on clndr_dt column to fetch value for CLNDR_KEY to_date(TO_CHAR (b.bkg_cren_tmstmp,'dd-mon-yyyy')) AS BKG_DATE | 
| SEG_DEPTR_DT_KEY | pv_SEG_DEPTR_DT_KEY_DFLT | |||
| FLN_RVN | DWD_BKG_FACT | FLN_RVN | Direct mapping. This indicates Revenue generated from passengers who checked in and received the boarding pass | SUM(B.FLN_RVN) AS FLN_RVN | 
| FLN_PAX_CNT | DWD_BKG_FACT | FLN_PAX_CNT | Direct mapping. Indicates the number of passengers who checked in and received the boarding pass | SUM(B.FLN_PAX_CNT) AS FLN_PAX_CNT | 
| NON_RVN_FLN_PAX_CNT | DWD_BKG_FACT | NON_RVN_FLN_PAX_CNT | Direct mapping. Indicates the number of passenger who checked in and received the boarding pass and from whom airline does not generate any revenue | SUM(B.NON_RVN_FLN_PAX_CNT) AS NON_RVN_FLN_PAX_CNT | 
| ONFLT_ORGN_TO_DEST_FLT_RVN | DWD_BKG_FACT | ONFLT_ORGN_TO_DEST_FLT_RVN | Direct mapping. Indicates the Onflight Origin to Destination means that the airline services all flight segments starting from Original to Destination. | SUM(B.ONFLT_ORGN_TO_DEST_FLT_RVN) AS ONFLT_ORGN_TO_DEST_FLT_RVN | 
| FLN_RVN_ORGN_TO_DEST_OFRD | DWD_BKG_FACT | FLN_RVN_ORGN_TO_DEST_OFRD | Direct mapping. Indicates the Offered Origin to Destination means that the airline only provide part of Origin and Destination flighting service | SUM(B.FLN_RVN_ORGN_TO_DEST_OFRD) AS FLN_RVN_ORGN_TO_DEST_OFRD | 
| ONFLT_ORGN_TO_DEST_FLN_PAX_CNT | DWD_BKG_FACT | ONFLT_ORGN_TO_DEST_FLN_PAX_CNT | Direct mapping. | SUM(B.ONFLT_ORGN_TO_DEST_FLN_PAX_CNT) AS ONFLT_ORGN_TO_DEST_FLN_PAX_CNT | 
| OFRD_ORGN_TO_DEST_FLN_PAX_CNT | DWD_BKG_FACT | OFRD_ORGN_TO_DEST_FLN_PAX_CNT | Direct mapping. | SUM(B.OFRD_ORGN_TO_DEST_FLN_PAX_CNT) AS OFRD_ORGN_TO_DEST_FLN_PAX_CNT | 
| CPN_CNT | DWD_BKG_FACT | CPN_CNT | Direct mapping. | SUM(B.CPN_CNT) AS CPN_CNT | 
| ONBRD_RVN | DWD_BKG_FACT | ONBRD_RVN | Direct mapping. | SUM(B.ONBRD_RVN) AS ONBRD_RVN | 
| EXCESS_BAG_RVN | DWD_BKG_FACT | EXCESS_BAG_RVN | Direct mapping. | SUM(B.EXCESS_BAG_RVN)AS EXCESS_BAG_RVN | 
| FEES_RVN | DWD_BKG_FACT | FEES_RVN | Direct mapping. | SUM(B.FEES_RVN) AS FEES_RVN | 
| CHARTER_RVN | DWD_BKG_FACT | CHARTER_RVN | Direct mapping. | SUM(B.CHARTER_RVN) AS CHARTER_RVN | 
| BELLY_CARGO_RVN | DWD_BKG_FACT | BELLY_CARGO_RVN | Direct mapping. | SUM(B.BELLY_CARGO_RVN) AS BELLY_CARGO_RVN | 
| CDSH_RVN | DWD_BKG_FACT | CDSH_RVN | Direct mapping. | SUM(B.CDSH_RVN) AS CDSH_RVN | 
| OTR_RVN | DWD_BKG_FACT | OTR_RVN | Direct mapping. | SUM(B.OTR_RVN) AS OTR_RVN | 
Table 6-8 shows the mapping to populate target table DWA_DLY_CALL_CNTR_PRFMNC. For more information, see DAILY CALL CENTER PERFORMANCE.
DWD_CALL_CNTR_PRFMNC
DWM_CLNDR
Table 6-8 PKG_DWA_DLY_CC_PRFM ETL Source to Target Mapping
| Column Name | Source Table Name | Source Column Name | Transformation Description | Comments (Formula If Any) | 
|---|---|---|---|---|
| DLY_CALL_CNTR_PRFMNC_KEY | SEQUENCE GENERATOR | |||
| OFF_KEY | DWD_CALL_CNTR_PRFMNC | CALL_CNTR_KEY as OFF_KEY | Direct mapping. It is the surrogate key generated at operational layer. The unique number helps to keep the data integrity between the operational and derived layer. | |
| CALL_CNT | DWD_CALL_CNTR_PRFMNC | PRTY_INTRATN_CALL_ID | It indicates the count of number of call received on a daily basis. | Count(PRTY_INTRATN_CALL_ID) As CALL_CNT | 
| ACCSSBL_CNT | DWD_CALL_CNTR_PRFMNC | DLY_CALL_CNTR_PRFMNC_KEY | It indicates the count of accessible call | Count(DLY_CALL_CNTR_PRFMNC_KEY) where TALK_DURN = 0 and HLDD_BY_IVR_IND= 'Y' | 
| STSFY_CNT | DWD_CALL_CNTR_PRFMNC | DLY_CALL_CNTR_PRFMNC_KEY | It indicates the count of satisfy call | Count(DLY_CALL_CNTR_PRFMNC_KEY) where CUST_STSFYN_IND= 'Y' | 
| MINT_OF_CALL_DURN | DWD_CALL_CNTR_PRFMNC | INTRATN_DURN | It indicates the count of total minute of call duration | SUM(INTRATN_DURN) as MIN_AMT | 
| AGNT_CNT | DWD_CALL_CNTR_PRFMNC | CALL_CNTR_AGNT_KEY | It indicates the count of Agents. | Count(CALL_CNTR_AGNT_KEY) as AGNT_CNT | 
| CLNDR_KEY | DWM_CLNDR | CLNDR_KEY | Left outer join is performed on the Calendar table on the basis of calendar key with interaction event data time key to get the calendar key | Join performed between DWM_CLNDR and DWD_CALL_CNTR_PRFMNC table on column INTRATN_EVNT_DTTM_KEY to fetch value for CLNDR_KEY | 
| ETL_BATCH_CRTD_BY | DWC_JOB_PARM | pv_ETL_BATCH_CRE_BY | It is the name of the source system which created and executed this load cycle. | Values are passed as parameterized from DWC_JOB_PARM | 
| ETL_BATCH_CRTD_TMSTMP | DWC_JOB_PARM | pv_ETL_BATCH_CRE_TMSTMP | It is the current timestamp when a record is created as active record or present record. | The active flag i.e CURR_STS ='Y' or SRC_SYS_DEL_IND ='N' | 
Table 6-9 shows the mapping to populate target table DWA_DLY_FLT_DETLS. For more information, see DAILY FLIGHT DETAILS.
DWD_FLT_DETLS_FACT
DWM_CLNDR
Table 6-9 PKG_DWA_DLY_FLT_DETLS ETL Source to Target Mapping
| Column Name | Source Table Name | Source Column Name | Transformation Description | Comments (Formula If Any) | 
|---|---|---|---|---|
| DWA_DLY_FLT_DETLS_KEY | SEQUENCE GENERATOR | |||
| SEG_KEY | DWD_FLT_DETLS_FACT | SEG_KEY | Direct mapping. It is the surrogate key generated at operational layer. The unique number helps to keep the data integrity between the operational and derived layer. | |
| FLT_KEY | DWD_FLT_DETLS_FACT | FLT_KEY | Direct mapping. It is the surrogate key generated at operational layer. The unique number helps to keep the data integrity between the operational and derived layer. | |
| FLT_DT_KEY | DWM_CLNDR | CLNDR_KEY as FLT_DT_KEY | Left outer join is performed on the Calendar table on the basis of calendar date with flight date to get the calendar key | Join performed between DWM_CLNDR and DWD_FLT_DETLS_FACT table on column FLT_DT to fetch value for CLNDR_KEY | 
| ACV_TOT_CPCTY | DWD_FLT_DETLS_FACT | ACV_TOT_CPCTY | SUM of AIRCRAFTVERSION TOTAL CAPACITY | SUM(ACV_TOT_CPCTY) AS ACV_TOT_CPCTY | 
| SALEBLE_TOT_CPCTY | DWD_FLT_DETLS_FACT | SALEBLE_TOT_CPCTY | SUM of SALEBLE TOTAL CAPACITY | SUM(SALEBLE_TOT_CPCTY) AS SALEBLE_TOT_CPCTY | 
| NAUTICAL_MLS | DWD_FLT_DETLS_FACT | NAUTICAL_MLS | SUM of NAUTICAL MILES | SUM(NAUTICAL_MLS) AS NAUTICAL_MLS | 
| ETL_BATCH_CRTD_BY | DWC_JOB_PARM | pv_ETL_BATCH_CRE_BY | It is the name of the source system which created and executed this load cycle. | Values are passed as parameterized from DWC_JOB_PARM | 
| ETL_BATCH_CRTD_TMSTMP | DWC_JOB_PARM | pv_ETL_BATCH_CRE_TMSTMP | It is the current timestamp when a record is created as active record or present record. | The active flag i.e CURR_STS ='Y' or SRC_SYS_DEL_IND ='N' | 
Table 6-10 shows the mapping to populate target DWA_DLY_LYLTY_ACCT_BKG. For more information, see DAILY LOYALTY ACCOUNT BOOKING.
DWD_BKG_FACT
DWD_TKT
DWM_CLNDR
DWM_FRQTFLR
DWD_LYLTY_ACCT_LVL_HIST
DWD_LYLTY_PRG
DWD_LYLTY_ACCT_BAL_HIST
Table 6-10 PKG_DWA_DLY_LYLTY_ACCT_BKG ETL Source to Target Mapping
| Column Name | Source Table Name | Source Column Name | Transformation Description | Comments (Formula If Any) | 
|---|---|---|---|---|
| DLY_LYLTY_ACCT_BKG_KEY | DWD_BKG_FACT | SEQ_DWA_DLY_LYLTY_ACCT_BKG.NEXTVAL | Sequence Generator. Unique number helps to keep the data integrity between the operational and derived layer. | |
| LYLTY_LVL_KEY | DWD_BKG_FACT DWD_LYLTY_ACCT_LVL_HIST | LYLTY_LVL_KEY | Left outer join performed on the LOYALTY ACCOUNT LEVEL HISTORY table on the basis of FREQUENTFLIERCARDKEY to get LOYALTY LEVEL KEY | Join performed between DWD_LYLTY_ACCT_LVL_HIST table and DWD_BKG_FACT on FRQTFLIER_CARD_KEY column to fetch value for LYLTY_LVL_KEY | 
| OFF_KEY | DWD_BKG_FACT | OFFICE_KEY | Direct mapping Data flows from operational to derived layer | NVL (OFF_KEY, pv_OFFICE_KEY_NVL) AS OFFICE_KEY | 
| LYLTY_ACCT_CNT | DWD_BKG_FACT | LYLTY_ACCT_CNT | Count of distinct Frequent flyer card key | COUNT (DISTINCT CASE WHEN (FF_CARD_KEY != pv_FF_CARD_KEY_nvl OR FF_CARD_KEY IS NOT NULL) THEN SRC1.FF_CARD_KEY ELSE NULL END ) AS LYLTY_ACCT_CNT | 
| ACTV_CNT | ACTV_CNT | Count of Frequent flyer card key when Calendar key is equal to Balance date key and balance date between Booking Date-six months and Booking date | count(FF_CARD_KEY) when CLNDR_KEY=BAL_DT_KEY and BAL_DT between BKG_DATE -6 and BKG_DATE | |
| PAX_CNT | PAX_COUNT | Sum of Infant pax key | SUM(CASE WHEN INF_PAX_KEY != pv_INF_PAX_KEY OR INF_PAX_KEY IS NOT NULL THEN 2 ELSE 1 END) | |
| BKD_CNT | BOOKED | Count of Booking creation time identifier | COUNT ( CASE WHEN BKG_CREN_TM_ID != 0 THEN BKG_CREN_TM_ID ELSE NULL) | |
| CONFMD_CNT | CONFIRMATION_COUNT | Count of Booking creation time identifier When not null | COUNT (CASE WHEN BKG_CONF_TM_ID IS NOT NULL THEN BKG_CONF_TM_ID END ) AS CONFIRMATION_COUNT | |
| CNCLD_CNT | CANCELLED_COUNT | Count of Booking cancellation time id when not null | COUNT ( CASE WHEN BKG_CNCL_TM_ID IS NOT NULL THEN BKG_CNCL_TM_ID END) AS CANCELLED_COUNT | |
| FLN_PAX_CNT | DWD_BKG_FACT | FLN_PAX_CNT | Direct mapping. This indicates the flown passenger count | |
| FLN_RVN_BY_ACTV | FLN_REV_BY_ACTV | Sum of Frequent Flyer card key where Calendar key is equal to balance date key and frequent flyer card key is not null and Balance date between Balance date minus 6 months and Balance date | sum(FF_CARD_KEY from LOYALTY ACCOUNT BALANCE HISTORY, CALENDAR, BOOKING FACT Table WHERE CLNDR_KEY = BAL_DT_KEY AND FRQTFLIER_CARD_KEY IS NOT NULL ) where FF_CARD_KEY AND BAL_DT BETWEEN BKG_DATE-6 AND BKG_DATE | |
| FLN_RVN | DWD_BKG_FACT | FLN_REV | Direct mapping. This indicates the flown revenue | |
| FLT_CNT | DWD_BKG_FACT | FLT_CNT | Count of Operating Flight key when not equal to -1 or when Operating Flight key is not null | COUNT (DISTINCT CASE WHEN SRC1.OPRTNG_FLT_KEY != -1 OR SRC1.OPRTNG_FLT_KEY IS NOT NULL THEN SRC1.OPRTNG_FLT_KEY ELSE NULL END ) AS FLT_CNT | 
| TKT_AMT | DWD_BKG_FACT DWD_TKT | TKT_AMT | Left outer join performed on TICKET table on the basis of TICKET KEY to get TICKET AMOUNT | Join performed between TICKET table and BOOKING FACT table on TKT_KEY column to fetch value for TKT_AMT | 
| CLNDR_KEY | DWM_CLNDR DWD_BKG_FACT | BKG_CLNDR_KEY | Left outer join performed on CALENDAR Table on the basis of CALENDAR DATE to get CALENDAR KEY | Join performed between CALENDAR table and BOOKING FACT table on CLNDR_DT column to fetch value for CLNDR_KEY | 
| ETL_BATCH_CRTD_BY | DWC_JOB_PARM | pv_ETL_BATCH_CRE_BY | It is the name of the source system which created and executed this load cycle. | Values are passed as parameterized from DWC_JOB_PARM | 
| ETL_BATCH_CRTD_TMSTMP | DWC_JOB_PARM | pv_ETL_BATCH_CRE_TMSTMP | It is the current timestamp when a record is created as active record or present record. | The active flag i.e CURR_STS ='Y' or SRC_SYS_DEL_IND ='N' | 
| LYLTY_PRG_KEY | DWD_BKG_FACT DWD_LYLTY_PRG | LYLTY_PRG_KEY | Left outer join performed on LOYALTY PROGRAM Table on the basis of LOYALTY PROGRAM IDENTIFIER to get LOYALTY PROGRAM KEY | Join performed between LOYALTY PROGRAM table and BOOKING FACT table on LYLTY_PRG_ID column to fetch value for LYLTY_PRG_KEY | 
Table 6-11 shows the mapping to populate target table DWA_DLY_LYLTY_ACCT. For more information, see DAILY LOYALTY ACCOUNT.
DWM_FRQTFLR
DWD_LYLTY_ACCT_LVL_HIST
DWD_LYLTY_PRG
DWD_LYLTY_ACCT_BAL_HIST
DWM_CLNDR
Table 6-11 PKG_DWA_DLY_LYLTY_ACCT ETL Source to Target Mapping
| Column Name | Source Table Name | Source Column Name | Transformation Description | Comments (Formula If Any) | 
|---|---|---|---|---|
| DLY_LYLTY_ACCT_KEY | Sequence Generator | SEQ_DWA_DLY_LYLTY_ACCT | The unique key is generated by the sequence generator. | |
| LYLTY_LVL_KEY | DWD_LYLTY_ACCT_BAL_HIST, DWD_LYLTY_ACCT_LVL_HIST, DWM_CLNDR | DWD_LYLTY_ACCT_LVL_HIST. LYLTY_LVL_KEY | Left outer join is performed on the Loyalty Account Level History and Calendar table on the basis of Frequent Flyer Card Key and Calendar Key between Valid Date Key and Expiry Date Key to get the Loyalty Level Key. | Join performed between DWD_LYLTY_ACCT_BAL_HIST, DWD_LYLTY_ACCT_LVL_HIST and DWM_CLNDR tables on DWD_LYLTY_ACCT_BAL_HIST.BAL_DT_KEY = DWM_CLNDR.CLNDR_KEY AND DWD_LYLTY_ACCT_LVL_HIST.FRQTFLIER_CARD_KEY = DWD_LYLTY_ACCT_BAL_HIST.FRQTFLIER_CARD_KEY AND DWM_CLNDR.CLNDR_KEY BETWEEN DWD_LYLTY_ACCT_LVL_HIST.VLD_DT_KEY AND DWD_LYLTY_ACCT_LVL_HIST.EXPRY_DT_KEY columns to fetch value for LYLTY_LVL_KEY | 
| GEO_CITY_KEY | DWD_LYLTY_ACCT_BAL_HIST | GEO_CITY_KEY | Direct mapping. It indicates the City Key of frequent flyers. Data flows from source to operational layer and then to the derived layer. | NVL(DWD_LYLTY_ACCT_BAL_HIST.GEO_CITY_KEY,-1) | 
| CLNDR_KEY | DWD_LYLTY_ACCT_BAL_HIST, DWM_CLNDR | DWM_CLNDR. CLNDR_KEY | Left outer join is performed on the Calendar table to get the Calendar Key. | Join performed between DWD_LYLTY_ACCT_BAL_HIST and DWM_CLNDR tables on DWD_LYLTY_ACCT_BAL_HIST. BAL_DT_KEY = DWM_CLNDR. CLNDR_KEY columns to fetch value for CLNDR_KEY | 
| LYLTY_ACCT_CNT | DWM_FRQTFLR | FRQTFLIER_CARD_KEY | The count of Frequent Flyer Card Key on basis of the Calendar Key between Account Open Date and Account Close Date and Calendar Key is between Valid Date Key and Expiry Date Key of Account Level History table. | Count(FRQTFLIER_CARD_KEY) from DWM_FRQTFLR where CLNDR_KEY between ACCT_OPEN_DT and ACCT_CLOSE_DT and join with DWD_LYLTY_ACCT_LVL_HIST where CLNDR_KEY between VLD_DT_KEY and EXPRY_DT_KEY | 
| UPGRD_CNT | DWD_LYLTY_ACCT_LVL_HIST | FRQTFLIER_CARD_KEY | The count of Frequent Flyer on the basis of Calendar Key between Account Open Date and Account Close date and Calendar Key is equal to Valid date and before Valid Date the Loyalty Level Key is lower than the current Loyalty Level Key. | Count(FRQTFLIER_CARD_KEY) where CLNDR_KEY between ACCT_OPEN_DT and ACCT_CLOSE_DT and join with DWD_LYLTY_ACCT_LVL_HIST where CLNDR_KEY = VLD_DT_KEY and before VLD_DT_KEY the LYLTY_LVL_KEY is lower than current LYLTY_LVL_KEY. | 
| DGRD_CNT | DWD_LYLTY_ACCT_LVL_HIST | FRQTFLIER_CARD_KEY | The count of Frequent Flyer on the basis of Calendar Key between Account Open Date and Account Close date and Calendar Key is equal to Valid date and before Valid Date the Loyalty Level Key is greater than the current Loyalty Level Key. | Count(FRQTFLIER_CARD_KEY) where CLNDR_KEY between ACCT_OPEN_DT and ACCT_CLOSE_DT and join with DWD_LYLTY_ACCT_LVL_HIST where CLNDR_KEY = VLD_DT_KEY and before VLD_DT_KEY the LYLTY_LVL_KEY is greater than current LYLTY_LVL_KEY. | 
| ACTV_CNT | DWM_FRQTFLR | FRQTFLIER_CARD_KEY | The count of Frequent Flyer Card Key on the basis of Calendar Key between Account Open Date and Account Close date and Calendar Key is between Valid Date Key and Expiry Date Key and Balance Date Key between Calendar Date and six months before the Calendar Date. | Count(Distinct(FRQTFLIER_CARD_KEY)) where CLNDR_KEY between ACCT_OPEN_DT and ACCT_CLOSE_DT and join with DWD_LYLTY_ACCT_LVL_HIST where CLNDR_KEY between VLD_DT_KEY and EXPRY_DT_KEY and join with DWD_LYLTY_ACCT_BAL_HIST where BAL_DT_KEY between CLNDR_DT and (CLNDR_DT ¨C 6 month) | 
| TOT_MLS_AMT | DWD_LYLTY_ACCT_BAL_HIST | CURR_MLS_AMT | The sum of the current miles amount earned on the Balance date and on basis of Calendar Key between Valid Date Key and Expiry Date Key. | Sum(CURR_MILES_AMT) where CLNDR_KEY = BAL_DT join with DWD_LYLTY_ACCT_LVL_HIST where CLNDR_KEY between VLD_DT_KEY and EXPRY_DT_KEY | 
| MLS_ERND_AMT | DWD_LYLTY_ACCT_BAL_HIST | CURR_MLS_AMT, LAST_BAL_AMT | The sum of miles earned on the Balance Date and on basis of Calendar Key between Valid Date Key and Expiry Date Key. | Sum(if (CURR_MILES_AMT- LAST_BAL_AMT) >= 0 then (CURR_MILES_AMT- LAST_BAL_AMT) else 0) where CLNDR_KEY = BAL_DT_KEY join with DWD_LYLTY_ACCT_LVL_HIST where CLNDR_KEY between VLD_DT_KEY and EXPRY_DT_KEY | 
| MLS_RDMD_AMT | DWD_LYLTY_ACCT_BAL_HIST | RDM_MLS_AMT | The sum of Redeem Miles Amount on the Balance Date and on basis of Calendar Key between Valid Date Key and Expiry Date Key. | Sum(REDEEM_MILES_AMT) where CLNDR_KEY = BAL_DT_KEY join with DWD_LYLTY_ACCT_LVL_HIST where CLNDR_KEY between VLD_DT_KEY and EXPRY_DT_KEY | 
| ETL_BATCH_CRTD_BY | DWC_JOB_PARM | pv_ETL_BATCH_CRE_BY | It is the name of the source system which created and executed this load cycle. | Values are passed as parameterized from DWC_JOB_PARM | 
| ETL_BATCH_CRTD_TMSTMP | DWC_JOB_PARM | pv_ETL_BATCH_CRE_TMSTMP | It is the current timestamp when a record is created as active record or present record. | The active flag i.e CURR_STS ='Y' or SRC_SYS_DEL_IND ='N' | 
| LYLTY_PRG_KEY | DWD_LYLTY_ACCT_BAL_HIST | LYLTY_PRG_KEY | Direct mapping. The source system generated unique Loyalty Program Key. | NVL(DWD_LYLTY_ACCT_BAL_HIST.LYLTY_PRG_KEY,-1) | 
Table 6-12 shows the list of source tables for PKG_DWD_BKG_FACT. Table 6-13 shows the mapping to populate target table DWD_BKG_FACT. For more information, see BOOKING FACT.
Table 6-12 PKG_DWD_ BKG_FACT ETL Mapping Source Tables
| Source Table Name | 
|---|
| DWB_BKG_H | 
| DWD_FLT_DETLS_FACT | 
| DWD_PNR | 
| DWD_TKT | 
| DWM_ACCT | 
| DWM_AIP | 
| DWM_BKG_CLS_TYP | 
| DWM_BKG_OFF | 
| DWM_BKG_PAX | 
| DWM_BKG_TST | 
| DWM_CARR | 
| DWM_CLNDR | 
| DWM_CORP_CUST | 
| DWM_FLT | 
| DWM_FRQTFLR | 
| DWM_GEOGRY | 
| DWM_SALES_CHNL | 
| DWM_SEG | 
| DWM_TM | 
| DWM_TRAF_CATG | 
| DWR_INFLT_MEAL_H | 
Table 6-13 PKG_DWD_ BKG_FACT ETL Source to Target Mapping
| Column Name | Source Table Name | Source Column Name | Transformation Description | Comments (Formula If Any) | 
|---|---|---|---|---|
| BKG_KEY | DWB_BKG_H | DWB_BKG_H_SKEY | Direct mapping. It is the surrogate key generated at operational layer. The unique number helps to keep the data integrity between the operational and derived layer. | |
| PAX_TKT_KEY | DWB_BKG_H, DWD_TKT | DWD_TKT.TKT_KEY | Left outer join is performed on the Ticket table on the basis of source system generated Ticket Identifier to get unique Ticket Key. | Join performed between DWB_BKG_H and DWD_TKT table on TKT_ID column to fetch value for TKT_KEY | 
| OPRTNG_CARR_KEY | DWB_BKG_H, DWM_CARR | DWM_CARR. CARR_KEY | Left outer join is performed on the Carrier table on the basis of source system generated Carrier Identifier to get the unique Carrier Key. | Join performed between DWB_BKG_H and DWM_CARR table on CARR_ID column to fetch value for CARR_KEY | 
| MKTG_CARR_KEY | DWM_CARR | DWM_CARR. CARR_KEY | Left outer join is performed on the Carrier table on the basis of source system generated Marketing Carrier code to get the unique Carrier Key. | Join performed between DWB_BKG_H and DWM_CARR table on CARR_CD column to fetch value for CARR_KEY | 
| PAX_KEY | DWB_BKG_H, DWM_BKG_PAX | DWM_BKG_PAX.PAX_KEY | Left outer join is performed on the Booking Passenger table on the basis of source system generated Passenger Identifier to get the unique Passenger Key. | Join performed between DWB_BKG_H and DWM_BKG_PAX table on PAX_ID column to fetch value for PAX_KEY | 
| TST_PAX_KEY | DWB_BKG_H, DWM_BKG_TST | DWM_BKG_TST.TST_KEY | Left outer join is performed on the Booking TST table on the basis of source system generated TST Identifier to get the unique TST Key. | Join performed between DWB_BKG_H and DWM_BKG_TST table on TST_ID column to fetch value for TST_KEY | 
| ACCT_KEY | DWB_BKG_H, DWM_ACCT | DWM_ACCT. ACCT_KEY | Left outer join is performed on the Account table on the basis of source system generated Account Identifier to get the unique Account Key. | Join performed between DWB_BKG_H and DWM_ACCT table on ACCT_ID column to fetch value for ACCT_KEY | 
| FRQTFLIER_CARD_KEY | DWB_BKG_H, DWM_FRQTFLR | DWM_FRQTFLR.FRQTFLIER_CARD_KEY | Left outer join is performed on the Frequent flyer table on the basis of unique Frequent flyer number to get the unique Frequent Flyer Card Key. | Join performed between DWB_BKG_H and DWM_FRQTFLR table on FRQTFLIER_NBR column to fetch value for FRQTFLIER_CARD_KEY | 
| SALES_CHNL_ID | DWB_BKG_H, DWM_BKG_OFF, DWM_SALES_CHNL | DWM_SALES_CHNL. SALES_CHNL_KEY | Left outer join is performed on the Booking Office and Sales Channel table on the basis of sales channel type to get the unique Sales Channel Key. And is later joined with booking table on the basis of office identifier. | Join performed between DWB_BKG_Hand DWM_BKG_OFF and DWM_FRQTFLR table on OFF_ID column to fetch value for SALES_CHNL_KEY | 
| SEG_PAIR_KEY | DWB_BKG_H, DWM_SEG_PAIR | DWM_SEG_PAIR. SEG_PAIR_KEY | Left outer join is performed on the Segment Pair table on the basis of Segment Pair Identifier to get the unique Segment Pair Key. | Join performed between DWB_BKG_Hand DWM_SEG_PAIR table on SEG_PAIR_ID column to fetch value for SEG_PAIR_KEY | 
| BKGCLS_KEY | DWB_BKG_H, DWM_BKG_CLS_TYP | DWM_BKG_CLS_TYP. BKG_CLS_KEY | Left outer join is performed on the Booking Class Type table on the basis of source system generated Booking Class Identifier to get the unique Booking Class Key. | Join performed between DWB_BKG_H and DWM_BKG_CLS_TYP table on BKG_CLS_ID column to fetch value for BKG_CLS_KEY | 
| INF_TST_KEY | DWB_BKG_H, DWM_BKG_TST | DWM_BKG_TST.TST_KEY | Left outer join is performed on the Booking TST table on the basis of source system generated Infant TST Identifier to get the unique TST Key. | Join performed between DWB_BKG_H and DWM_BKG_TST table on TST_ID column to fetch value for TST_KEY | 
| OPRTNG_SEG_KEY | DWB_BKG_H, DWM_SEG | DWM_SEG. SEG_KEY | Left outer join is performed on the Segment table on the basis of source system generated Segment Identifier to get the unique Segment Key. | Join performed between DWB_BKG_H and DWM_SEG. table on SEG_ID column to fetch value for SEG_KEY | 
| MKTG_SEG_KEY | DWB_BKG_H, DWM_SEG | DWM_SEG.SEG_KEY | Left outer join is performed on the Segment table on the basis of source system generated Marketing Segment Identifier to get the unique Segment Key. | Join performed between DWB_BKG_H and DWM_SEG. table on SEG_ID column to fetch value for SEG_KEY | 
| INF_TKT_KEY | DWB_BKG_H, DWD_TKT | DWD_TKT.TKT_KEY | Left outer join is performed on the Ticket table on the basis of source system generated Infant Ticket Identifier to get unique Ticket Key. | Join performed between DWB_BKG_H and DWD_TKT table on TKT_ID column to fetch value for TKT_KEY | 
| INF_PAX_KEY | DWB_BKG_H, DWM_BKG_PAX | DWM_BKG_PAX.PAX_KEY | Left outer join is performed on the Booking Passenger table on the basis of source system generated Infant Passenger Identifier to get the unique Passenger Key. | Join performed between DWB_BKG_H and DWM_BKG_PAX table on PAX_ID column to fetch value for PAX_KEY | 
| OPRTNG_FLT_KEY | DWB_BKG_H, DWM_FLT | DWM_FLT. FLT_KEY | Left outer join is performed on the Flight table on the basis of source system generated operating Flight Identifier to get the unique Flight Key. | Join performed between DWB_BKG_H and DWM_FLT table on FLT_ID column to fetch value for FLT_KEY | 
| MKTG_FLT_KEY | DWB_BKG_H, DWM_FLT | DWM_FLT. FLT_KEY | Left outer join is performed on the Flight table on the basis of source system generated marketing Flight Identifier to get the unique Flight Key. | Join performed between DWB_BKG_H and DWM_FLT table on FLT_ID column to fetch value for FLT_KEY | 
| ARVL_AIP_KEY | DWB_BKG_H, DWM_AIP, DWM_SEG | DWM_AIP. AIP_KEY | Left outer join is performed on the Airport and Segment table on the basis of source system generated Segment Identifier and Offpoint Airport name to get the unique Airport Key. | Join performed between DWB_BKG_H and DWM_AIP and DWM_SEG tables on OFPNT_AIP_NM and SEG_ID columns to fetch value for AIP_KEY | 
| DEPTR_AIP_KEY | DWB_BKG_H, DWM_AIP, DWM_SEG | DWM_AIP. AIP_KEY | Left outer join is performed on the Airport and Segment table on the basis of source system generated Segment Identifier and Board Airport name to get the unique Airport Key. | Join performed between DWB_BKG_H and DWM_AIP and DWM_SEG tables on BRD_AIP_NMand SEG_ID columns to fetch value for AIP_KEY | 
| BKG_CITY_KEY | DWB_BKG_H, DWM_GEOGRY | DWB_BKG_H.BKG_CITY_CD | Left outer join is performed on the Geography table on the basis of source system generated Booking City Code to get the City Key. | Join performed between DWB_BKG_H and DWM_GEOGRY on BKG_CITY_CD columns to fetch value for CITY_KEY. | 
| CORP_CUST_KEY | DWB_BKG_H, DWM_CORP_CUST | DWM_CORP_CUST. CORP_CUST_KEY | Left outer join is performed on the Corporate Customer table on the basis of Customer client code to get the unique Corporate Customer Key. | Join performed between DWB_BKG_H and DWM_CORP_CUST table on CUST_CLNT_CD column to fetch value for CORP_CUST_KEY | 
| TRAF_CATG_KEY | DWB_BKG_H, DWM_TRAF_CATG to check in the package. | DWM_TRAF_CATG. TRAF_CATG_KEY | Left outer join is performed on the Traffic Category table on the basis of source system generated Traffic Category Identifier and Route Identifier to get the unique Traffic Category Key. | Join performed between DWB_BKG_H and DWM_TRAF_CATG table on TRAF_CATG_ID and ROUTE_ID columns to fetch value for TRAF_CATG_KEY | 
| PNR_KEY | DWB_BKG_H , DWD_PNR | DWD_PNR.PNR_KEY | Left outer join is performed on the PNR table on the basis of source system generated PNR Identifier, Record locator and PNR Creation Date to get the unique PNR Key. | Join performed between DWB_BKG_H and DWD_PNR table on PNR_ID, RLOC and PNR_CREN_DT column to fetch value for PNR_KEY | 
| BKG_CAMPN_ID | DWB_BKG_H | CAMPN_ID | Direct mapping. It is a unique number generated at the source system and the value flows from operational to derived layer. It helps to identify the record as unique throughout the system. That is from source to derived layer. | |
| BKG_CREN_TM_ID | DWB_BKG_H, DWM_TM | DWM_TM. TM_ID | Left outer join is performed on the Time table on the basis of Hour of the day and Minute of the day to get the unique Time Identifier. | Join performed between DWB_BKG_H and DWM_TM table on HOUR_OF_DAY and MINT_OF_DAY column to fetch value for TM_ID | 
| WTLST_TM_ID | DWM_TM | DWM_TM. TM_ID | Left outer join is performed on the Time table on the basis of Hour of the day and Minute of the day to get the unique Time Identifier. | Join performed between DWB_BKG_H and DWM_TM table on HOUR_OF_DAY and MINT_OF_DAY column to fetch value for TM_ID | 
| BKG_LAST_UPDT_TM_ID | DWM_TM | DWM_TM. TM_ID | Left outer join is performed on the Time table on the basis of Hour of the day and Minute of the day to get the unique Time Identifier. | Join performed between DWB_BKG_H and DWM_TM table on HOUR_OF_DAY and MINT_OF_DAY column to fetch value for TM_ID | 
| BKG_CNCL_TM_ID | DWM_TM | DWM_TM. TM_ID | Left outer join is performed on the Time table on the basis of Hour of the day and Minute of the day to get the unique Time Identifier. | Join performed between DWB_BKG_H and DWM_TM table on HOUR_OF_DAY and MINT_OF_DAY column to fetch value for TM_ID | 
| BKG_CONF_TM_ID | DWM_TM | DWM_TM. TM_ID | Left outer join is performed on the Time table on the basis of Hour of the day and Minute of the day to get the unique Time Identifier. | Join performed between DWB_BKG_H and DWM_TM table on HOUR_OF_DAY and MINT_OF_DAY column to fetch value for TM_ID | 
| CPN_ID | DWB_BKG_H | CPN_ID | Direct mapping. It is the Coupon Identifier generated at source system and the data flows from operational to derived layer. It helps to identify the record as unique throughout the system. That is from source to derived layer. | |
| INF_CPN_ID | DWB_BKG_H | INF_CPN_ID | Direct mapping. It is the Infant Coupon Identifier generated at source system and the data flows from operational to derived layer. It helps to identify the record as unique throughout the system. That is from source to derived layer. | |
| CLNT_ID | ||||
| CLS | DWB_BKG_H | CLS | Direct mapping. It is the Class booked. Data flows from operational to derived layer. | |
| NIGHT_IND | DWB_BKG_H | NIGHT_IND | Direct mapping. It is the flag if the class booked is a Night Class, it is set to ¡¯Y¡¯ or else ¡¯N¡¯. | |
| STS_CD | DWB_BKG_H | STS_CD | Direct mapping. It is the status of the booking. Data flows from operational to derived layer. | |
| DEAD_IND | DWB_BKG_H | DEAD_IND | Direct mapping. It is the source system generated indicator whether the booking is canceled or not. Data flows from operational to derived layer. | Cancelled = ¡¯Y¡¯ | 
| BKG_LAST_UPDT_TMSTMP | DWB_BKG_H | BKG_LAST_UPD_TMSTMP | Direct mapping. It is the updated timestamp of the source system when the booking was last updated. Data flows from operational to derived layer. | |
| ORGNL_ACTN_CD | DWB_BKG_H | ORGNL_ACTN_CD | Direct mapping. It is the action code used at the sell time. It is helpful in identifying overbooking. Data flows from operational to derived layer. | |
| WTLST_IND | DWB_BKG_H | WTLST_IND | Direct mapping. It indicates if the booking has a waitlist status code. Data flows from operational to derived layer. | |
| WTLST_DTTM | DWB_BKG_H | WTLST_DTTM | Direct mapping. It indicates the timestamp of the booking, if it is waitlisted. Data flows from operational to derived layer. | |
| CNCL_DTTM | DWB_BKG_H | BKG_CNCL_DTTM | Direct mapping. It indicates the timestamp if the booking is canceled. Data flows from operational to derived layer. | |
| CONF_DTTM | DWB_BKG_H | BKG_CONF_DTTM | Direct mapping. It indicates the timestamp if the booking is confirmed. Data flows from operational to derived layer. | |
| CONF_IND | DWB_BKG_H | CONF_IND | Direct mapping. It indicates confirmed status code of the booking. Data flows from operational to derived layer. | |
| BKG_CREN_TMSTMP | DWB_BKG_H | BKG_CREN_DTTM | Direct mapping. It indicates the timestamp of the source system when the ticket was booked. Data flows from operational to derived layer. | |
| FST_IND | DWB_BKG_H | FST_IND | Direct mapping. Data flows from operational to derived layer. | |
| BUSNS_IND | DWB_BKG_H | BUSNS_IND | Direct mapping. It indicates whether the booking is business class or not. Data flows from operational to derived layer. | |
| ECONMY_IND | DWB_BKG_H | ECONMY_IND | Direct mapping. It indicates whether the booking is economy or not. | |
| CDSH_CLS | DWB_BKG_H | CDSH_CLS | Direct mapping. | |
| CBN_CD | DWB_BKG_H | CBN_CD | Direct mapping. | |
| CPN_AMT | DWB_BKG_H | CPN_AMT | Direct mapping. | |
| INF_CPN_AMT | DWB_BKG_H | INF_CPN_AMT | Direct mapping. | |
| PNR_RLOC | DWB_BKG_H | BKG_PNR_RLOC | Direct mapping. | |
| PNR_CREN_DT | DWB_BKG_H | PNR_CREN_DT | Direct mapping. | |
| ACCT_NBR | DWB_BKG_H | ACCT_NBR | Direct mapping. | |
| MKTG_REF_RLOC | DWB_BKG_H | MKTG_REF_RLOC | Direct mapping. | |
| BKG_OPRTNG_FLT_DT_UTC | DWB_BKG_H | BKG_OPRTNG_FLT_DT_UTC | Direct mapping. It indicates the operating flight date in the UTC time zone. | |
| BKG_MKTG_FLT_DT_LCL | DWB_BKG_H | BKG_MKTG_FLT_DT_LCL | Direct mapping. It indicates the marketing flight date in the local time zone. | |
| BKG_MKTG_FLT_DT_UTC | DWB_BKG_H | BKG_MKTG_FLT_DT_UTC | Direct mapping. It indicates the marketing flight date in the UTC time zone. | |
| CDSH_IND | DWB_BKG_H | CDSH_IND | Direct mapping. | |
| RQST_TYP | DWB_BKG_H | RQST_TYP | Direct mapping. | |
| SMOKNG_IND | DWB_BKG_H | SMOKNG_IND | Direct mapping. | |
| SEAT_STS | DWB_BKG_H | SEAT_STS | Direct mapping. | |
| SEAT_NBR | DWB_BKG_H | SEAT_NBR | Direct mapping. It indicates the seat number of the booking. | |
| OVRBKG_TYP | DWB_BKG_H | OVRBKG_TYP | Direct mapping. | |
| OVRBKG_RSN | DWB_BKG_H | OVRBKG_RSN_DESC | Direct mapping. It indicates the description for over booking. | |
| BKG_STS_CHNG_IND | DWB_BKG_H | BKG_STS_CHNG_IND | Direct mapping. It indicates the booking status changes from booking to waitlisted or canceled. | |
| BRDNG_IND | DWB_BKG_H | BRDNG_IND | Direct mapping. It is flag which indicates whether the booking has converted to checkin or the passenger of the booking has boarded. | |
| GRPNG_IND | DWB_BKG_H | GRPNG_IND | Direct mapping. It indicates whether it is a group booking or not. | |
| CLID_CARR_CD | DWB_BKG_H | CLID_CARR_CD | Direct mapping. It indicates the carrier code of the client. | |
| CDSH_AGMT | DWB_BKG_H | CDSH_AGMT | Direct mapping. | |
| FRQTFLIER_NBR | DWB_BKG_H | FRQTFLIER_NBR | Direct mapping. It is a source system generated unique Frequent Flyer number if the booking is done by the Frequent Flyer. | |
| MEAL_CD | DWB_BKG_H, DWR_INFLT_MEAL_H | DWR_INFLT_MEAL_H. MEAL_CD | Left outer join is performed on the Inflight Meal table on the basis of source system generated Meal Identifier to get the Meal Code. | Join performed between DWR_BKG_OFF_H and DWR_INFLT_MEAL_H table on MEAL_ID column to fetch value for MEAL_CD | 
| OPEN_IND | DWB_BKG_H | OPEN_IND | Direct mapping. | |
| INFO_IND | DWB_BKG_H | INFRMTNL_IND | Direct mapping. It indicates if the booking is created as informational copy. | |
| BKG_OPRL_FLT_DT | DWB_BKG_H | BKG_OPRTNG_FLT_DT_LCL | Direct mapping. It converts the Booking operating flight local timestamp to date. | TO_DATE(TO_CHAR(BKG_OPRTNG_FLT_DT_LCL,'DD-MON-YYYY')) | 
| MKTG_SEG_DEPTR_DT_UTC | Column not listed in the package. | |||
| BKG_MKTG_FLT_DT | DWB_BKG_H | BKG_MKTG_FLT_DT_LCL | Direct mapping. It converts the Booking marketing flight local timestamp to date. | TO_DATE(TO_CHAR(SRC2.BKG_MKTG_FLT_DT_LCL,'DD-MON-YYYY')) | 
| MKTG_SEG_DEPTR_DT_LCL | DWB_BKG_H | MKTG_SEG_DEPTR_DT_LCL | Direct mapping. | |
| NGSPC_REF | DWB_BKG_H | NGSPC_REF | Direct mapping. It indicates the DBID of a NegoSpace block (if the booking is sold in a block) | |
| OPRTNG_INFRMTNL_COPY | DWB_BKG_H | OPRTNG_INFRMTNL_COPY | Direct mapping. It indicates the operating information copy of the booking. | |
| SUBCLS_CLS_SRC | DWB_BKG_H | SUBCLS_CLS_SRC | Direct mapping. | |
| SUBCLS_CLS_CTRY | DWB_BKG_H | SUBCLS_CLS_CTRY | Direct mapping. | |
| SUBCLS_CLS_SYS | DWB_BKG_H | SUBCLS_CLS_SYS | Direct mapping. | |
| BKG_TYP | DWB_BKG_H | BKG_TYP | Direct mapping. It indicates the type of booking done. Data flows from operational layer to derived layer. | |
| APIS_CMPLT_IND | DWB_BKG_H | APIS_CMPLT_IND | Direct mapping. | |
| TST_PAX_FARE_BASIS_CD | DWB_BKG_H | TST_PAX_FARE_BASIS_CD | Direct mapping. It indicates the fare basis code of the passenger according to booking. | |
| TST_INF_FARE_BASIS_CD | DWB_BKG_H | TST_INF_FARE_BASIS_CD | Direct mapping. It indicates the fare basis code of the infant passenger according to booking. | |
| BKG_IP_ADDR | DWB_BKG_H | BKG_IP_ADDR | Direct mapping. It indicates the IP address used for booking. | |
| BID_PRC | DWB_BKG_H | BID_PRC | Direct mapping. It indicates the bid price for the booking. | |
| YLD | DWB_BKG_H | YLD | Direct mapping. | |
| RVN_LOSS | DWB_BKG_H | RVN_LOSS | Direct mapping. | |
| DWFEED_ID | DWR_ACCT_H | DWFEED_ID | Direct mapping. It is the identifier of the data warehouse feed used to populate the load cycle. | |
| SRC_SYS_ID | DWR_ACCT_H | SRC_SYS_ID | Direct mapping. It is the identifier of the source system. | |
| SRC_SYS_CRTD_TMSTMP | DWR_ACCT_H | SRC_SYS_CRTD_TMSTMP | Direct mapping. It is the timestamp of the source system when the respective was generated in the source system | |
| SRC_SYS_UPD_TMSTMP | DWR_ACCT_H | SRC_SYS_UPD_TMSTMP | Direct mapping. It is the timestamp of source system when the respective record was updated in the source system. | |
| SRC_SYS_DEL_IND | DWR_ACCT_H | SRC_SYS_DEL_IND | Direct mapping. It is the delete flag that indicates the record is deleted in the source system. | 'Y' if deleted or 'N' if not deleted | 
| ETL_BATCH_ID | DWC_JOB_PARM | pv_ETL_BATCH_ID | It is the sequence of the load cycle in which the records are inserted / updated in the table. | Values are passed as parameterized from DWC_JOB_PARM | 
| ETL_BATCH_CRTD_BY | DWC_JOB_PARM | pv_ETL_BATCH_CRE_BY | It is the name of the source system which created and executed this load cycle. | Values are passed as parameterized from DWC_JOB_PARM | 
| ETL_BATCH_CRTD_TMSTMP | DWC_JOB_PARM | pv_ETL_BATCH_CRE_TMSTMP | It is the current timestamp when a record is created as active record or present record. | The active flag i.e CURR_STS ='Y' or SRC_SYS_DEL_IND ='N' | 
| ETL_BATCH_UPD_BY | DWC_JOB_PARM | pv_ETL_BATCH_UPD_BY | It is the name of the source system which updated and executed this load cycle. | Values are passed as parameterized from DWC_JOB_PARM | 
| ETL_BATCH_UPD_TMSTMP | DWC_JOB_PARM | pv_ETL_BATCH_UPD_TMSTMP | It is the current timestamp when a record is updated as inactive record or deleted record. | The active flag i.e CURR_STS ='N' or SRC_SYS_DEL_IND ='Y' | 
| DATA_MVT_STS_CD | DWC_JOB_PARM | pv_DATA_MVT_STS_CD | It is the status information of the Data movement from the source system. That is, the data is new or the data is processed. | P = Processed or N = New | 
| VLD_FRM | DWR_ACCT_H | VLD_FRM | Direct mapping. It is the timestamp of the source system when the records was valid from in the load cycle. | Current Date | 
| VLD_UPTO | DWR_ACCT_H | VLD_UPTO | Direct mapping. It is the timestamp of the source system when the records was valid upto in the load cycle. | '9999-12-31' in case of latest record and Current Date ¨C 1 in case of expirey record | 
| CURR_STS | DWR_ACCT_H | CURR_STS | Direct mapping. It is the current status of the records in the load cycle from the source system where it is active or inactive. | Y = Active or N = Inactive. | 
| BKG_GRP_IND | DWB_BKG_H | GRP_BKG_IND | Direct Mapping. | |
| FLN_RVN | DWB_BKG_H | FLN_RVN | Direct Mapping. It indicates the flown revenue. | |
| FLN_PAX_CNT | DWB_BKG_H | FLN_PAX_CNT | Direct Mapping. It indicates the flown passenger count. | |
| NON_RVN_FLN_PAX_CNT | DWB_BKG_H | NON_RVN_FLN_PAX_CNT | Direct Mapping. | |
| ONFLT_ORGN_TO_DEST_FLT_RVN | DWB_BKG_H | ONFLT_ORGN_TO_DEST_FLT_RVN | Direct Mapping. | |
| FLN_RVN_ORGN_TO_DEST_OFRD | DWB_BKG_H | FLN_RVN_ORGN_TO_DEST_OFRD | Direct Mapping. | |
| ONFLT_ORGN_TO_DEST_FLN_PAX_CNT | DWB_BKG_H | ONFLT_ORGN_TO_DEST_FLN_PAX_CNT | Direct Mapping. | |
| OFRD_ORGN_TO_DEST_FLN_PAX_CNT | DWB_BKG_H | OFRD_ORGN_TO_DEST_FLN_PAX_CNT | Direct Mapping. | |
| CPN_CNT | DWB_BKG_H | CPN_CNT | Direct Mapping. | |
| ONBRD_RVN | DWB_BKG_H | ONBRD_RVN | Direct Mapping. | |
| EXCESS_BAG_RVN | DWB_BKG_H | EXCESS_BAG_RVN | Direct Mapping. | |
| FEES_RVN | DWB_BKG_H | FEES_RVN | Direct Mapping. | |
| CHARTER_RVN | DWB_BKG_H | CHARTER_RVN | Direct Mapping. | |
| BELLY_CARGO_RVN | DWB_BKG_H | BELLY_CARGO_RVN | Direct Mapping. | |
| CDSH_RVN | DWB_BKG_H | CDSH_RVN | Direct Mapping. | |
| OTR_RVN | DWB_BKG_H | OTR_RVN | Direct Mapping. | |
| BKG_OPRTNG_FLT_DT_LCL | DWB_BKG_H | BKG_OPRTNG_FLT_DT_LCL | Direct mapping. It indicates the marketing flight date in the Local time zone. | |
| OFF_KEY | DWB_BKG_H, DWM_BKG_OFF, DWM_SALES_CHNL | DWM_BKG_OFF. OFF_KEY | Left outer join is performed on the Booking Office and Sales Channel table on the basis of source system generated Office Identifier to get the unique Office Key. | Join performed between DWB_BKG_Hand DWM_BKG_OFF and DWM_FRQTFLR table on OFF_ID column to fetch value for OFF_KEY | 
| OPRTNG_SEG_DEPTR_LCL_DT_KEY | DWD_FLT_DETLS_FACT | DWD_FLT_DETLS_FACT. DEPTR_LCL_DT_KEY | Left outer join is performed on the Flight Details Fact Booking Office on the basis of Segment key, Flight key, Flight date, Effective date and End date to get the Departure Local Date Key. | Join performed between DWB_BKG_Hand DWD_FLT_DETLS_FACT table on SEG_KEY, FLT_KEY, FLT_DT, EFFECTIVE_DT and END_DT column to fetch value for DEPTR_LCL_DT_KEY | 
| OPRTNG_SEG_DEPTR_UTC_DT_KEY | DWD_FLT_DETLS_FACT | DWD_FLT_DETLS_FACT. DEPTR_UTC_DT_KEY | Left outer join is performed on the Flight Details Fact Booking Office on the basis of Segment key, Flight key, Flight date, Effective date and End date to get the Departure UTC Date Key. | Join performed between DWB_BKG_Hand DWD_FLT_DETLS_FACT table on SEG_KEY, FLT_KEY, FLT_DT, EFFECTIVE_DT and END_DT column to fetch value for DEPTR_UTC_DT_KEY | 
Table 6-14 shows the mapping to populate target table DWD_CALL_CNTR_PRFMNC. For more information, see CALL CENTER PERFORMANCE.
DWB_PRTY_INTRATN_CALL_H
DWB_PRTY_INTRATN_H
DWM_CLNDR
DWM_BKG_OFF
DWR_SMS_AGNT_H
Table 6-14 PKG_DWD_CALL_CNTR_PRFMNC ETL Source to Target Mapping
| Column Name | Source Table Name | Source Column Name | Transformation Description | Comments (Formula If Any) | 
|---|---|---|---|---|
| DLY_CALL_CNTR_PRFMNC_KEY | DWB_PRTY_INTRATN_CALL_H | DWB_PRTY_INTRATN_CALL_H_SKEY | Direct mapping. It is the surrogate key generated at operational layer. The unique number helps to keep the data integrity between the operational and derived layer. | |
| INTRATN_EVNT_DTTM_KEY | DWB_PRTY_INTRATN_H | INTRATN_EVNT_DTTM_KEY | Left outer join is performed on the PARTY INTERACTION H table to get INTRATN_EVNT_DT_AND_TM and Left outer join CALENDAR table to get INTRATN_EVNT_DTTM_KEY | Join performed between PARTY INTERACTION H and CALENDAR table on CLNDR_DT column to fetch value for INTRATN_EVNT_DTTM_KEY | 
| PRTY_INTRATN_CALL_ID | DWB_PRTY_INTRATN_CALL_H | PRTY_INTRATN_CALL_ID | Direct mapping. It is the unique number generated at source system and the data flows from source to operational and then to derived layer. It helps to identify the record as unique throughout the system. That is from source to derived layer. | |
| TALK_DURN | DWB_PRTY_INTRATN_CALL_H | TALK_DURN | Direct mapping. It indicates the duration of the talk time. Data flows from operational to derived layer. | |
| HLDD_BY_IVR_IND | DWB_PRTY_INTRATN_CALL_H | HLDD_BY_IVR_IND | Direct mapping. The call was handled by IVR. Y, N, P(artially). Data flows from operational to derived layer. | |
| CUST_STSFYN_IND | DWB_PRTY_INTRATN_CALL_H | CUST_STSFYN_IND | Direct mapping. It indicates whether the customer was satisfied with the interaction. Data flows from operational to derived layer. | |
| INTRATN_DURN | DWB_PRTY_INTRATN_CALL_H | INTRATN_DURN | Direct mapping. It indicates the interaction duration in minutes. Data flows from operational to derived layer. | |
| CALL_CNTR_AGNT_KEY | DWB_PRTY_INTRATN_CALL_H | CALL_CNTR_AGNT_KEY | ||
| QUE_DURN | DWB_PRTY_INTRATN_CALL_H | No column mapping | ||
| HLD_DURN | DWB_PRTY_INTRATN_CALL_H | No column mapping | ||
| CALL_CNTR_KEY | DWB_PRTY_INTRATN_CALL_H | CALL_CNTR_KEY | A unique key generated by the source system. Data flows from operational to derived layer. | |
| DWFEED_ID | DWR_ACCT_H | DWFEED_ID | Direct mapping. It is the identifier of the data warehouse feed used to populate the load cycle. | |
| SRC_SYS_ID | DWR_ACCT_H | SRC_SYS_ID | Direct mapping. It is the identifier of the source system. | |
| SRC_SYS_CRTD_TMSTMP | DWR_ACCT_H | SRC_SYS_CRTD_TMSTMP | Direct mapping. It is the timestamp of the source system when the respective was generated in the source system | |
| SRC_SYS_UPD_TMSTMP | DWR_ACCT_H | SRC_SYS_UPD_TMSTMP | Direct mapping. It is the timestamp of source system when the respective record was updated in the source system. | |
| SRC_SYS_DEL_IND | DWR_ACCT_H | SRC_SYS_DEL_IND | Direct mapping. It is the delete flag that indicates the record is deleted in the source system. | |
| ETL_BATCH_ID | DWC_JOB_PARM | pv_ETL_BATCH_ID | It is the sequence of the load cycle in which the records are inserted / updated in the table. | |
| ETL_BATCH_CRTD_BY | DWC_JOB_PARM | pv_ETL_BATCH_CRE_BY | It is the name of the source system which created and executed this load cycle. | |
| ETL_BATCH_CRTD_TMSTMP | DWC_JOB_PARM | pv_ETL_BATCH_CRE_TMSTMP | It is the current timestamp when a record is created as active record or present record. | |
| ETL_BATCH_UPD_BY | DWC_JOB_PARM | pv_ETL_BATCH_UPD_BY | It is the name of the source system which updated and executed this load cycle. | |
| ETL_BATCH_UPD_TMSTMP | DWC_JOB_PARM | pv_ETL_BATCH_UPD_TMSTMP | It is the current timestamp when a record is updated as inactive record or deleted record. | |
| DATA_MVT_STS_CD | DWC_JOB_PARM | pv_DATA_MVT_STS_CD | It is the status information of the Data movement from the source system. That is, the data is New or the data is processed. | |
| VLD_FRM | DWR_ACCT_H | VLD_FRM | Direct mapping. It is the timestamp of the source system when the records was valid from in the load cycle. | |
| VLD_UPTO | DWR_ACCT_H | VLD_UPTO | Direct mapping. It is the timestamp of the source system when the records was valid upto in the load cycle. | |
| CURR_STS | DWR_ACCT_H | CURR_STS | Direct mapping. It is the current status of the records in the load cycle from the source system where it is active or inactive. | 
Table 6-15 shows the mapping to populate target table DWD_CUST_SRVY. For more information, see CUSTOMER SURVEY.
DWB_PRTY_INTRATN_THREAD
DWM_CLNDR
DWM_SVC
DWM_INTRATN_RSN
DWM_INTRATN_RSLT
Table 6-15 PKG_DWD_CUST_SRVY ETL Source to Target Mapping
| Column Name | Source Table Name | Source Column Name | Transformation Description | Comments (Formula If Any) | 
|---|---|---|---|---|
| CUST_SRVY_KEY | DWB_PRTY_INTRATN_THRD_H | DWB_PRTY_INTRATN_THRD_H_SKEY | Direct mapping. It is the surrogate key generated at operational layer. The unique number helps to keep the data integrity between the operational and derived layer. | |
| SVC_KEY | DWB_PRTY_INTRATN_THRD_H, DWM_SVC | SVC_KEY | Left outer join is performed on the SERVICE table on the basis of SERVICE ID to get SERVICE KEY. | Join performed between DWB_PRTY_INTRATN_THRD_H and DWM_SVC table on SVC_ID column to fetch value for SVC_KEY. | 
| INTRATN_RSN_KEY | DWB_PRTY_INTRATN_THRD_H, DWM_INTRATN_RSN | INTRATN_RSN_KEY | Left outer join is performed on the INTERACTION REASON table on the basis of INTERACTION REASON ID to get the INTERACTION REASON KEY. | Join performed between DWB_PRTY_INTRATN_THRD_H and DWM_INTRATN_RSN table on INTRATN_RSN_ID column to fetch value for INTRATN_RSN_KEY | 
| INTRATN_THRD_STRT_DT_KEY | DWB_PRTY_INTRATN_THRD_H, DWM_CLNDR | INTRATN_THRD_STRT_DT | Left outer join is performed on the CALENDAR table on the basis of CLNDR_DT to get the INTERACTION THREADSTARTDATEKEY | Join performed between DWB_PRTY_INTRATN_THRD_H and DWM_CLNDR table on CLNDR_DT column to fetch value for INTRATN_THRD_STRT_DT_KEY | 
| PRTY_INTRATN_THRD_ID | DWB_PRTY_INTRATN_THRD_H | PRTY_INTRATN_THRD_ID | Direct mapping. Data flows from operational to derived layer. | |
| INTRATN_THRD_CLOSE_DT_KEY | DWB_PRTY_INTRATN_THRD_H, DWM_CLNDR | INTRATN_THRD_CLOSE_DT | Left outer join is performed on the CALENDAR table on the basis of CALENDAR DATE to get the INTERACTION THREADCLOSEDATEKEY | Join performed between DWB_PRTY_INTRATN_THRD_H and DWM_CLNDR table on CLNDR_ DT column to fetch value for INTRATN_THRD_CLOSE_DT_KEY | 
| INTRATN_THRD_TRGT_DT_KEY | DWB_PRTY_INTRATN_THRD_H , DWM_CLNDR | INTRATN_TRGT_DT | Left outer join is performed on the CALENDAR table on the basis of CALENDAR DATE to get the INTERACTION THREAD TARGET DATEKEY | Join performed between DWB_PRTY_INTRATN_THRD_H and DWM_CLNDR table on CLNDR_DT column to fetch value for INTRATN_THRD_TRGT_DT_KEY | 
| INTRATN_RSLT_KEY | DWB_PRTY_INTRATN_THRD_H , DWM_INTRATN_RSLT | INTRATN_RSLT_TYP_ID | Left outer join is performed on the INTERACTION RESULT table on the basis of INTERACTION RESULT ID to get the INTERACTION RESULT KEY | Join performed between DWB_PRTY_INTRATN_THRD_H and DWM_INTRATN_RSLT table on INTRATN_RSLT_ ID column to fetch value for INTRATN_RSLT_KEY | 
| CUST_ID | DWB_PRTY_INTRATN_THRD_H | CUST_ID | Direct mapping. Data flows from operational to derived layer. | |
| DWFEED_ID | DWR_ACCT_H | DWFEED_ID | Direct mapping. It is the identifier of the data warehouse feed used to populate the load cycle. | |
| SRC_SYS_ID | DWR_ACCT_H | SRC_SYS_ID | Direct mapping. It is the identifier of the source system. | |
| SRC_SYS_CRTD_TMSTMP | DWR_ACCT_H | SRC_SYS_CRTD_TMSTMP | Direct mapping. It is the timestamp of the source system when the respective was generated in the source system | |
| SRC_SYS_UPD_TMSTMP | DWR_ACCT_H | SRC_SYS_UPD_TMSTMP | Direct mapping. It is the timestamp of source system when the respective record was updated in the source system. | |
| SRC_SYS_DEL_IND | DWR_ACCT_H | SRC_SYS_DEL_IND | Direct mapping. It is the delete flag that indicates the record is deleted in the source system. | 'Y' if deleted or 'N' if not deleted | 
| ETL_BATCH_ID | DWC_JOB_PARM | pv_ETL_BATCH_ID | It is the sequence of the load cycle in which the records are inserted / updated in the table. | Values are passed as parameterized from DWC_JOB_PARM | 
| ETL_BATCH_CRTD_BY | DWC_JOB_PARM | pv_ETL_BATCH_CRE_BY | It is the name of the source system which created and executed this load cycle. | Values are passed as parameterized from DWC_JOB_PARM | 
| ETL_BATCH_CRTD_TMSTMP | DWC_JOB_PARM | pv_ETL_BATCH_CRE_TMSTMP | It is the current timestamp when a record is created as active record or present record. | The active flag i.e CURR_STS ='Y' or SRC_SYS_DEL_IND ='N' | 
| ETL_BATCH_UPD_BY | DWC_JOB_PARM | pv_ETL_BATCH_UPD_BY | It is the name of the source system which updated and executed this load cycle. | Values are passed as parameterized from DWC_JOB_PARM | 
| ETL_BATCH_UPD_TMSTMP | DWC_JOB_PARM | pv_ETL_BATCH_UPD_TMSTMP | It is the current timestamp when a record is updated as inactive record or deleted record. | The active flag i.e CURR_STS ='N' or SRC_SYS_DEL_IND ='Y' | 
| DATA_MVT_STS_CD | DWC_JOB_PARM | pv_DATA_MVT_STS_CD | It is the status information of the Data movement from the source system. That is, the data is New or the data is processed. | P = Processed or N = New | 
| VLD_FRM | DWR_ACCT_H | VLD_FRM | Direct mapping. It is the timestamp of the source system when the records was valid from in the load cycle. | Current Date | 
| VLD_UPTO | DWR_ACCT_H | VLD_UPTO | Direct mapping. It is the timestamp of the source system when the records was valid upto in the load cycle. | '9999-12-31' in case of latest record and Current Date ¨C 1 in case of expirey record | 
| CURR_STS | DWR_ACCT_H | CURR_STS | Direct mapping. It is the current status of the records in the load cycle from the source system where it is active or inactive. | Y = Active or N = Inactive. | 
Table 6-16 shows the mapping to populate target table DWD_FLT_DETLS_FACT. For more information, see FLIGHT DETAILS FACT.
DWB_FLT_SCHD_H
DWM_SEG
DWM_LEG
DWM_FLT
DWM_ACFT_VER
DWM_TRAF_CATG
DWM_CARR
DWM_CLNDR
DWM_AIP
Table 6-16 PKG_DWD_FLT_DETLS_FACT ETL Source to Target Mapping
| Column Name | Source Table Name | Source Column Name | Transformation Description | Comments (Formula If Any) | 
|---|---|---|---|---|
| FLT_DETLS_FACT_KEY | DWB_FLT_SCHD_H | DWB_FLT_SCHD_H_SKEY | Direct mapping. It is the surrogate key generated at operational layer. The unique number helps to keep the data integrity between the operational and derived layer. | |
| SEG_KEY | DWB_FLT_SCHD_H DWM_SEG | SEG_KEY | Left outer join is performed on the SEGMENT table on the basis of SEGMENT ID to get the SEGMENT KEY | Join performed between DWB_FLT_SCHD_H table and DWM_SEG table on SEG_ID column to fetch value for SEG_ KEY | 
| LEG_KEY | DWB_FLT_SCHD_H DWM_LEG | LEG_KEY | Left outer join is performed on the LEG table on the basis of LEGID to get the LEGKEY | Join performed between DWB_FLT_SCHD_H table and DWM_LEG table on LEG_ID column to fetch value for LEG_KEY | 
| ARVL_AIP_KEY | DWM_LEG DWM_AIP DWB_FLT_SCHD_H | ARVL_AIP_KEY | Left outer join is performed on the LEG and AIRPORT table with FLIGHT SCHEDULE Table on the basis of LEGID to get ARRIVALAIRPORTKEY | Join performed between DWM_AIP table and DWM_LEG table with DWB_FLT_SCHD_H Table on the basis of LEG_ID to fetch value for ARVL_AIP_KEY | 
| DEPTR_AIP_KEY | DWM_LEG DWM_AIP DWB_FLT_SCHD_H | DEPTR_AIP_KEY | Left outer join is performed on the LEG and AIRPORT table ON the basis of LEGID to get DEPARTUREAIRPORTKEY | Join performed between DWM_LEG and DWM_AIP table and left outer join with DWB_FLT_SCHD_H table on the basis of LEG_ID to fetch value for DEPTR_AIP_KEY | 
| TRAF_CATG_KEY | DWM_TRAF_CATG DWB_FLT_SCHD_H | TRAF_CATG_KEY | Left outer join is performed on the TRAFFIC CATEGORY table on the basis of TRAFFIC CATEGORY ID to get TRAFFIC CATEGORY KEY | Join performed between DWB_FLT_SCHD_H and DWM_TRAF_CATG table on the basis of TRAF_CATG_ID column to fetch value for TRAF_CATG_ KEY | 
| ACV_KEY | DWB_FLT_SCHD_H | ACV_KEY | ||
| FLT_KEY | DWB_FLT_SCHD_H DWM_FLT | FLT_KEY | Left outer join is performed on the FLIGHT on the basis of FLIGHT ID to get FLIGHT KEY | NVL(FLT_KEY,-1) | 
| CDSH_TYP | DWB_FLT_SCHD_H | FLT_CDSH_TYP | Direct mapping. This indicates the type of the flight in a codeshare. Data flows from operational to derived layer. | |
| STS_FLG | DWB_FLT_SCHD_H | STS_FLG | Direct mapping. This store the active status flag for the flight used for analysis of active flights this Data flows from operational to derived layer. | |
| EFFECTIVE_DT | DWB_FLT_SCHD_H | EFFECTIVE_DT | Direct mapping. This stores the start date of the flight in the system. That is when the first time this flight is introduced. Data flows from operational to derived layer. | |
| END_DT | DWB_FLT_SCHD_H | END_DT | Direct mapping. This stores the end date of the flight in the system. That is when the flight stops operation. Data flows from operational to derived layer. | |
| ACV_TOT_CPCTY | DWB_FLT_SCHD_H | LEG_ACV_TOT_CPCTY | Direct mapping. This stores the total capacity of the flight. Data flows from operational to derived layer. | |
| SALEBLE_TOT_CPCTY | DWB_FLT_SCHD_H | TOT_SLBL_CPCTY | Direct mapping This stores the total salable capacity of the flight. Data flows from operational to derived layer. | |
| NAUTICAL_MLS | DWB_FLT_SCHD_H | NAUTICAL_MLS | Direct mapping. Data flows from operational to derived layer. | |
| NAUTICAL_TO_KILOMETER_CONV_IND | DWB_FLT_SCHD_H | NAUTICAL_TO_KILOMETER_CONV_IND | Direct mapping. Data flows from operational to derived layer. | |
| ACV | DWB_FLT_SCHD_H | LEG_ACV | Direct mapping. This stores the aircraft version of the flight. Data flows from operational to derived layer. | |
| DWFEED_ID | DWR_ACCT_H | DWFEED_ID | Direct mapping. It is the identifier of the data warehouse feed used to populate the load cycle. | |
| SRC_SYS_ID | DWR_ACCT_H | SRC_SYS_ID | Direct mapping. It is the identifier of the source system. | |
| SRC_SYS_CRTD_TMSTMP | DWR_ACCT_H | SRC_SYS_CRTD_TMSTMP | Direct mapping. It is the timestamp of the source system when the respective was generated in the source system | |
| SRC_SYS_UPD_TMSTMP | DWR_ACCT_H | SRC_SYS_UPD_TMSTMP | Direct mapping. It is the timestamp of source system when the respective record was updated in the source system. | |
| SRC_SYS_DEL_IND | DWR_ACCT_H | SRC_SYS_DEL_IND | Direct mapping. It is the delete flag that indicates the record is deleted in the source system. | 'Y' if deleted or 'N' if not deleted | 
| ETL_BATCH_ID | DWC_JOB_PARM | pv_ETL_BATCH_ID | It is the sequence of the load cycle in which the records are inserted / updated in the table. | Values are passed as parameterized from DWC_JOB_PARM | 
| ETL_BATCH_CRTD_BY | DWC_JOB_PARM | pv_ETL_BATCH_CRE_BY | It is the name of the source system which created and executed this load cycle. | Values are passed as parameterized from DWC_JOB_PARM | 
| ETL_BATCH_CRTD_TMSTMP | DWC_JOB_PARM | pv_ETL_BATCH_CRE_TMSTMP | It is the current timestamp when a record is created as active record or present record. | The active flag i.e CURR_STS ='Y' or SRC_SYS_DEL_IND ='N' | 
| ETL_BATCH_UPD_BY | DWC_JOB_PARM | pv_ETL_BATCH_UPD_BY | It is the name of the source system which updated and executed this load cycle. | Values are passed as parameterized from DWC_JOB_PARM | 
| ETL_BATCH_UPD_TMSTMP | DWC_JOB_PARM | pv_ETL_BATCH_UPD_TMSTMP | It is the current timestamp when a record is updated as inactive record or deleted record. | The active flag i.e CURR_STS ='N' or SRC_SYS_DEL_IND ='Y' | 
| DATA_MVT_STS_CD | DWC_JOB_PARM | pv_DATA_MVT_STS_CD | It is the status information of the Data movement from the source system. That is, the data is New or the data is processed. | P = Processed or N = New | 
| VLD_FRM | DWR_ACCT_H | VLD_FRM | Direct mapping. It is the timestamp of the source system when the records was valid from in the load cycle. | Current Date | 
| VLD_UPTO | DWR_ACCT_H | VLD_UPTO | Direct mapping. It is the timestamp of the source system when the records was valid upto in the load cycle. | '9999-12-31' in case of latest record and Current Date ¨C 1 in case of expirey record | 
| CURR_STS | DWR_ACCT_H | CURR_STS | Direct mapping. It is the current status of the records in the load cycle from the source system where it is active or inactive. | Y = Active or N = Inactive. | 
| ARVL_LCL_DT_KEY | DWB_FLT_SCHD_H DWM_CLNDR | ARVL_LCL_DT_KEY | Left outer join is performed on the CALENDAR table on the basis of CALENDAR DATE to get ARRIVAL LOCAL DATE KEY | NVL(ARVL_LCL_DT_KEY,-1) | 
| ARVL_UTC_DT_KEY | DWB_FLT_SCHD_H DWM_CLNDR | ARVL_UTC_DT_KEY | Left outer join is performed on the CALENDAR table on the basis of CALENDAR DATE to get ARRIVAL UTC DATE KEY | NVL(ARVL_UTC_DT_KEY,-1) | 
| DEPTR_LCL_DT_KEY | DWB_FLT_SCHD_H DWM_CLNDR | DEPTR_LCL_DT_KEY | Left outer join is performed on the CALENDAR table on the basis of CALENDAR DATE get DEPARTURE LOCAL DATE KEY | NVL(DEPTR_LCL_DT_KEY,-1) | 
| DEPTR_UTC_DT_KEY | DWB_FLT_SCHD_H DWM_CLNDR | DEPTR_DTTM_UTC | Left outer join is performed on the CALENDAR table on the basis of CALENDAR DATE to get DEPARTURE UTCDATEKEY | NVL(DEPTR_UTC_DT_KEY,-1) | 
| FLT_CARR_CD | DWM_CARR DWB_FLT_SCHD_H | FLT_CARR_KEY | Left outer join is performed on the CARRIER table on the basis of CARRIER CODE to get the value of FLIGHTCARRIERCODE | Join performed between DWB_FLT_SCHD_H and DWM_CARR table on SEG_ID column to fetch value for FLT_CARR_KEY | 
| FLT_DT | DWB_FLT_SCHD_H | FLT_DT | Direct mapping. Data flows from operational to derived layer. | |
| FLT_NBR | DWB_FLT_SCHD_H | FLT_NBR | Direct mapping. This stores the flight number of the carrier. Data flows from operational to derived layer. | |
| LEG_ACFT_SLBL_CONFIG_CD | DWB_FLT_SCHD_H | LEG_ACFT_SLBL_CONFIG_CD | Direct mapping. This identifies the fitted configuration of the aircraft. Data flows from operational to derived layer. | |
| FLT_ALPHA_SFX | DWB_FLT_SCHD_H | FLT_ALPHA_SFX | Direct mapping. Data flows from operational to derived layer. | |
| LEG_ACFT_TYP | DWB_FLT_SCHD_H | LEG_ACFT_TYP | Direct mapping. Data flows from operational to derived layer. | 
Table 6-17 shows the mapping to populate target table DWD_LYLTY_ACCT_BAL_HIST. For more information, see LOYALTY ACCOUNT BALANCE HISTORY.
DWB_LYLTY_ACCT_BAL_HIST_H
DWM_CLNDR
DWM_FRQTFLR
DWD_LYLTY_PRG
Table 6-17 PKG_DWD_LYLTY_ACCT_BAL_HIST ETL Source to Target Mapping
| Column Name | Source Table Name | Source Column Name | Transformation Description | Comments (Formula If Any) | 
|---|---|---|---|---|
| LYLTY_ACCT_BAL_HIST_KEY | DWB_LYLTY_ACCT_BAL_HIST_H | DWB_LYLTY_ACCT_BAL_HIST_H_SKEY | Direct mapping. It is the surrogate key generated at operational layer. The unique number helps to keep the data integrity between the operational and derived layer. | |
| GEO_CITY_KEY | DWB_LYLTY_ACCT_BAL_HIST_H, DWM_FRQTFLR | DWM_FRQTFLR.CITY_KEY | Left outer join is performed on the Frequent Flyer table on the basis of source system generated Frequent Flyer Identifier to get the City Key. | Join performed between DWB_LYLTY_ACCT_BAL_HIST_H and DWM_FRQTFLR table on FRQTFLR_CARD_ID column to fetch value for CITY_KEY | 
| BAL_DT_KEY | DWB_LYLTY_ACCT_BAL_HIST_H, DWM_CLNDR | DWM_CLNDR. CLNDR_KEY | Left outer join is performed on the Calendar table on the basis of the Calendar Date to get the Calendar Key. | Join performed between DWB_LYLTY_ACCT_BAL_HIST_H and DWM_CLNDR table on DWB_LYLTY_ACCT_BAL_HIST_H. BAL_DT = DWM_CLNDR.CLNDR_DT columns to fetch value for CLNDR_KEY | 
| LYLTY_ACCT_BAL_HIST_ID | DWB_LYLTY_ACCT_BAL_HIST_H | LYLTY_ACCT_BAL_HIST_ID | Direct mapping. It is the unique number generated at source system and the data flows from source to operational and then to derived layer. It helps to identify the record as unique throughout the system. That is from source to derived layer. | |
| CURR_MLS_AMT | DWB_LYLTY_ACCT_BAL_HIST_H | CURR_MLS_AMT | Direct mapping. It indicates the current miles amount after balance. Data flows from operational to derived layer. | |
| LAST_BAL_AMT | DWB_LYLTY_ACCT_BAL_HIST_H | LAST_BAL_AMT | Direct mapping. It indicates the last balance points before update of any points. Data flows from operational to derived layer. | |
| PROM_MLS_AMT | DWB_LYLTY_ACCT_BAL_HIST_H | PROM_MLS_AMT | Direct mapping. It indicates the points earned in a promotion. Data flows from operational to derived layer. | |
| EXTRA_MLS_AMT | DWB_LYLTY_ACCT_BAL_HIST_H | EXTRA_MLS_AMT | Direct mapping. It indicates the frequent flyer gets extra points based on his account level for a particular flight. Data flows from operational to derived layer. | |
| EXPRD_MLS_AMT | DWB_LYLTY_ACCT_BAL_HIST_H | EXPRD_MLS_AMT | Direct mapping. It indicates the points expired on the balance day. Data flows from operational to derived layer. | |
| RDM_MLS_AMT | DWB_LYLTY_ACCT_BAL_HIST_H | RDM_MLS_AMT | Direct mapping. It indicates the points redeemed on the balance day. Data flows from operational to derived layer. | |
| OTR_NON_AIR_MLS_AMT | DWB_LYLTY_ACCT_BAL_HIST_H | OTR_NON_AIR_MLS_AMT | Direct mapping. It indicates the points earned from non airline partners. Data flows from operational to derived layer. | |
| FRQTFLIER_CARD_KEY | DWB_LYLTY_ACCT_BAL_HIST_H, DWM_FRQTFLR | DWM_FRQTFLR.FRQTFLIER_CARD_KEY | Left outer join is performed on the Frequent Flyer table on the basis of source system generated Frequent Flyer Card Identifier to get the unique Frequent Flyer Card Key. | Join performed between DWB_LYLTY_ACCT_BAL_HIST_H and DWM_FRQTFLR table on FRQTFLR_CARD_ID columns to fetch value for FRQTFLIER_CARD_KEY | 
| CRT_DT_KEY | DWB_LYLTY_ACCT_BAL_HIST_H, DWM_CLNDR | DWM_CLNDR. CLNDR_KEY | Left outer join is performed on the Calendar table on the basis of the Calendar Date to get the Calendar Key. | Join performed between DWB_LYLTY_ACCT_BAL_HIST_H and DWM_CLNDR table on DWB_LYLTY_ACCT_BAL_HIST_H. CRT_DT = DWM_CLNDR.CLNDR_DT columns to fetch value for CLNDR_KEY | 
| UPDT_DT_KEY | DWB_LYLTY_ACCT_BAL_HIST_H, DWM_CLNDR | DWM_CLNDR. CLNDR_KEY | Left outer join is performed on the Calendar table on the basis of the Calendar Date to get the Calendar Key. | Join performed between DWB_LYLTY_ACCT_BAL_HIST_H and DWM_CLNDR table on DWB_LYLTY_ACCT_BAL_HIST_H. UPDT_DT = DWM_CLNDR.CLNDR_DT columns to fetch value for CLNDR_KEY | 
| DWFEED_ID | DWR_ACCT_H | DWFEED_ID | Direct mapping. It is the identifier of the data warehouse feed used to populate the load cycle. | |
| SRC_SYS_ID | DWR_ACCT_H | SRC_SYS_ID | Direct mapping. It is the identifier of the source system. | |
| SRC_SYS_CRTD_TMSTMP | DWR_ACCT_H | SRC_SYS_CRTD_TMSTMP | Direct mapping. It is the timestamp of the source system when the respective was generated in the source system | |
| SRC_SYS_UPD_TMSTMP | DWR_ACCT_H | SRC_SYS_UPD_TMSTMP | Direct mapping. It is the timestamp of source system when the respective record was updated in the source system. | |
| SRC_SYS_DEL_IND | DWR_ACCT_H | SRC_SYS_DEL_IND | Direct mapping. It is the delete flag that indicates the record is deleted in the source system. | 'Y' if deleted or 'N' if not deleted | 
| ETL_BATCH_ID | DWC_JOB_PARM | pv_ETL_BATCH_ID | It is the sequence of the load cycle in which the records are inserted / updated in the table. | Values are passed as parameterized from DWC_JOB_PARM | 
| ETL_BATCH_CRTD_BY | DWC_JOB_PARM | pv_ETL_BATCH_CRE_BY | It is the name of the source system which created and executed this load cycle. | Values are passed as parameterized from DWC_JOB_PARM | 
| ETL_BATCH_CRTD_TMSTMP | DWC_JOB_PARM | pv_ETL_BATCH_CRE_TMSTMP | It is the current timestamp when a record is created as active record or present record. | The active flag i.e CURR_STS ='Y' or SRC_SYS_DEL_IND ='N' | 
| ETL_BATCH_UPD_BY | DWC_JOB_PARM | pv_ETL_BATCH_UPD_BY | It is the name of the source system which updated and executed this load cycle. | Values are passed as parameterized from DWC_JOB_PARM | 
| ETL_BATCH_UPD_TMSTMP | DWC_JOB_PARM | pv_ETL_BATCH_UPD_TMSTMP | It is the current timestamp when a record is updated as inactive record or deleted record. | The active flag i.e CURR_STS ='N' or SRC_SYS_DEL_IND ='Y' | 
| DATA_MVT_STS_CD | DWC_JOB_PARM | pv_DATA_MVT_STS_CD | It is the status information of the Data movement from the source system. That is, the data is New or the data is processed. | P = Processed or N = New | 
| VLD_FRM | DWR_ACCT_H | VLD_FRM | Direct mapping. It is the timestamp of the source system when the records was valid from in the load cycle. | Current Date | 
| VLD_UPTO | DWR_ACCT_H | VLD_UPTO | Direct mapping. It is the timestamp of the source system when the records was valid upto in the load cycle. | '9999-12-31' in case of latest record and Current Date ¨C 1 in case of expirey record | 
| CURR_STS | DWR_ACCT_H | CURR_STS | Direct mapping. It is the current status of the records in the load cycle from the source system where it is active or inactive. | Y = Active or N = Inactive. | 
| LYLTY_PRG_KEY | DWD_LYLTY_PRG, DWM_FRQTFLR | DWD_LYLTY_PRG. LYLTY_PRG_KEY | Left outer join is performed on the Loyalty Program table on the basis of the source system generated Loyalty Program Identifier to get the unique Program Key. | Join performed between DWD_LYLTY_PRG and DWM_FRQTFLR table on LYLTY_PRG_ID column to fetch value for LYLTY_PRG_KEY | 
Table 6-18 shows the mapping to populate target table DWD_LYLTY_ACCT_LVL_HIST. For more information, see LOYALTY ACCOUNT LEVEL HISTORY.
DWB_LYLTY_ACCT_LVL_HIST_H
DWM_CLNDR
DWM_LYLTY_LVL
DWM_FREQUENT_FLYER
Table 6-18 PKG_DWD_LYLTY_ACCT_LVL_HIST ETL Source to Target Mapping
| Column Name | Source Table Name | Source Column Name | Transformation Description | Comments (Formula If Any) | 
|---|---|---|---|---|
| LYLTY_ACCT_LVL_HIST_KEY | DWB_LYLTY_ACCT_LVL_HIST_H | DWB_LYLTY_ACCT_LVL_HIST_H_SKEY | Direct mapping. It is the surrogate key generated at operational layer. The unique number helps to keep the data integrity between the operational and derived layer. | |
| ACCT_LVL_HIST_ID | DWB_LYLTY_ACCT_LVL_HIST_H | ACCT_LVL_HIST_ID | Direct mapping Data flows from operational to derived layer. | |
| FRQTFLIER_CARD_KEY | DWB_LYLTY_ACCT_LVL_HIST_H DWM_FRQTFLR | FRQTFLIER_CARD_KEY | Left outer join performed on FREQUENT FLYER table on the basis of FREQUENT FLYER CARDID To get FREQUENT FLYER CARDKEY | Join performed between DWB_LYLTY_ACCT_LVL_HIST and DWM_FRQTFLR table on the basis of FRQTFLIER_CARD_ID column to fetch value for FRQTFLIER_ CARD_KEY | 
| LYLTY_LVL_KEY | DWB_LYLTY_ACCT_LVL_HIST_H DWM_LYLTY_LVL | LYLTY_LVL_KEY | Left outer join performed on LOYALTY LEVEL on the basis of LOYALTY LEVEL ID to get LOYALTY LEVEL KEY | Join performed between DWB_LYLTY_ACCT_LVL_HIST and DWM_LYLTY_LVL table on LYLTY_LVL_ID column to fetch value for LYLTY_LVL_KEY | 
| VLD_DT_KEY | DWB_LYLTY_ACCT_LVL_HIST_H DWM_CLNDR | VLD_DT_KEY | Left outer join performed on CALENDAR table on the basis of CALENDAR DATE to get VALIDDATEKEY | Join performed between DWB_LYLTY_ACCT_LVL_HIST_H and DWM_CLNDR table on CLNDR_DT column to fetch value for VLD_DT_KEY | 
| EXPRY_DT_KEY | DWB_LYLTY_ACCT_LVL_HIST_H DWM_CLNDR | EXPRY_DT_KEY | Left outer join performed on CALENDAR table on the basis of CALENDAR DATE to get EXPIRY DATE KEY | Join performed between DWB_LYLTY_ACCT_LVL_HIST_H and DWM_CLNDR table on CLNDR_DT column to fetch value for EXPRY _DT_KEY | 
| DWFEED_ID | DWR_ACCT_H | DWFEED_ID | Direct mapping. It is the identifier of the data warehouse feed used to populate the load cycle. | |
| SRC_SYS_ID | DWR_ACCT_H | SRC_SYS_ID | Direct mapping. It is the identifier of the source system. | |
| SRC_SYS_CRTD_TMSTMP | DWR_ACCT_H | SRC_SYS_CRTD_TMSTMP | Direct mapping. It is the timestamp of the source system when the respective was generated in the source system | |
| SRC_SYS_UPD_TMSTMP | DWR_ACCT_H | SRC_SYS_UPD_TMSTMP | Direct mapping. It is the timestamp of source system when the respective record was updated in the source system. | |
| SRC_SYS_DEL_IND | DWR_ACCT_H | SRC_SYS_DEL_IND | Direct mapping. It is the delete flag that indicates the record is deleted in the source system. | 'Y' if deleted or 'N' if not deleted | 
| ETL_BATCH_ID | DWC_JOB_PARM | pv_ETL_BATCH_ID | It is the sequence of the load cycle in which the records are inserted / updated in the table. | Values are passed as parameterized from DWC_JOB_PARM | 
| ETL_BATCH_CRTD_BY | DWC_JOB_PARM | pv_ETL_BATCH_CRE_BY | It is the name of the source system which created and executed this load cycle. | Values are passed as parameterized from DWC_JOB_PARM | 
| ETL_BATCH_CRTD_TMSTMP | DWC_JOB_PARM | pv_ETL_BATCH_CRE_TMSTMP | It is the current timestamp when a record is created as active record or present record. | The active flag i.e CURR_STS ='Y' or SRC_SYS_DEL_IND ='N' | 
| ETL_BATCH_UPD_BY | DWC_JOB_PARM | pv_ETL_BATCH_UPD_BY | It is the name of the source system which updated and executed this load cycle. | Values are passed as parameterized from DWC_JOB_PARM | 
| ETL_BATCH_UPD_TMSTMP | DWC_JOB_PARM | pv_ETL_BATCH_UPD_TMSTMP | It is the current timestamp when a record is updated as inactive record or deleted record. | The active flag i.e CURR_STS ='N' or SRC_SYS_DEL_IND ='Y' | 
| DATA_MVT_STS_CD | DWC_JOB_PARM | pv_DATA_MVT_STS_CD | It is the status information of the Data movement from the source system. That is, the data is New or the data is processed. | P = Processed or N = New | 
| VLD_FRM | DWR_ACCT_H | VLD_FRM | Direct mapping. It is the timestamp of the source system when the records was valid from in the load cycle. | Current Date | 
| VLD_UPTO | DWR_ACCT_H | VLD_UPTO | Direct mapping. It is the timestamp of the source system when the records was valid upto in the load cycle. | '9999-12-31' in case of latest record and Current Date ¨C 1 in case of expirey record | 
| CURR_STS | DWR_ACCT_H | CURR_STS | Direct mapping. It is the current status of the records in the load cycle from the source system where it is active or inactive. | Y = Active or N = Inactive. | 
Table 6-19 shows the mapping to populate target table DWD_LYLTY_PRG. For more information, see LOYALTY PROGRAM.
DWB_LYLTY_PRG_H
Table 6-19 PKG_DWD_LYLTY_PRG ETL Source to Target Mapping
| Column Name | Source Table Name | Source Column Name | Transformation Description | Comments (Formula If Any) | 
|---|---|---|---|---|
| LYLTY_PRG_KEY | DWB_LYLTY_PRG_H | DWB_LYLTY_PRG_H_SKEY | Direct mapping. It is the surrogate key generated at operational layer. The unique number helps to keep the data integrity between the operational and derived layer. | |
| LYLTY_PRG_ID | DWB_LYLTY_PRG_H | LYLTY_PRG_ID | Direct mapping. This indicates a unique ID associated with a loyalty program. Data flows from operational to derived layer. | |
| LYLTY_PRG_NM | DWB_LYLTY_PRG_H | LYLTY_PRG_NM | Direct mapping. This indicates Loyalty Program name. Data flows from operational to derived layer. | |
| LYLTY_PRG_DESC | DWB_LYLTY_PRG_H | LYLTY_PRG_DESC | Direct mapping. This gives detail description of the loyalty program. Data flows from operational to derived layer. | |
| LYLTY_PRG_STRT_DT | DWB_LYLTY_PRG_H | LYLTY_PRG_STRT_DT | Direct mapping. This indicates the start date of the loyalty program. Data flows from operational to derived layer. | |
| LYLTY_PRG_END_DT | DWB_LYLTY_PRG_H | LYLTY_PRG_END_DT | Direct mapping. This indicates the end date of the loyalty program. Data flows from operational to derived layer. | |
| DWFEED_ID | DWR_ACCT_H | DWFEED_ID | Direct mapping. It is the identifier of the data warehouse feed used to populate the load cycle. | |
| SRC_SYS_ID | DWR_ACCT_H | SRC_SYS_ID | Direct mapping. It is the identifier of the source system. | |
| SRC_SYS_CRTD_TMSTMP | DWR_ACCT_H | SRC_SYS_CRTD_TMSTMP | Direct mapping. It is the timestamp of the source system when the respective was generated in the source system | |
| SRC_SYS_UPD_TMSTMP | DWR_ACCT_H | SRC_SYS_UPD_TMSTMP | Direct mapping. It is the timestamp of source system when the respective record was updated in the source system. | |
| SRC_SYS_DEL_IND | DWR_ACCT_H | SRC_SYS_DEL_IND | Direct mapping. It is the delete flag that indicates the record is deleted in the source system. | 'Y' if deleted or 'N' if not deleted | 
| ETL_BATCH_ID | DWC_JOB_PARM | pv_ETL_BATCH_ID | It is the sequence of the load cycle in which the records are inserted / updated in the table. | Values are passed as parameterized from DWC_JOB_PARM | 
| ETL_BATCH_CRTD_BY | DWC_JOB_PARM | pv_ETL_BATCH_CRE_BY | It is the name of the source system which created and executed this load cycle. | Values are passed as parameterized from DWC_JOB_PARM | 
| ETL_BATCH_CRTD_TMSTMP | DWC_JOB_PARM | pv_ETL_BATCH_CRE_TMSTMP | It is the current timestamp when a record is created as active record or present record. | The active flag i.e CURR_STS ='Y' or SRC_SYS_DEL_IND ='N' | 
| ETL_BATCH_UPD_BY | DWC_JOB_PARM | pv_ETL_BATCH_UPD_BY | It is the name of the source system which updated and executed this load cycle. | Values are passed as parameterized from DWC_JOB_PARM | 
| ETL_BATCH_UPD_TMSTMP | DWC_JOB_PARM | pv_ETL_BATCH_UPD_TMSTMP | It is the current timestamp when a record is updated as inactive record or deleted record. | The active flag i.e CURR_STS ='N' or SRC_SYS_DEL_IND ='Y' | 
| DATA_MVT_STS_CD | DWC_JOB_PARM | pv_DATA_MVT_STS_CD | It is the status information of the Data movement from the source system. That is, the data is New or the data is processed. | P = Processed or N = New | 
| VLD_FRM | DWR_ACCT_H | VLD_FRM | Direct mapping. It is the timestamp of the source system when the records was valid from in the load cycle. | Current Date | 
| VLD_UPTO | DWR_ACCT_H | VLD_UPTO | Direct mapping. It is the timestamp of the source system when the records was valid upto in the load cycle. | '9999-12-31' in case of latest record and Current Date ¨C 1 in case of expirey record | 
| CURR_STS | DWR_ACCT_H | CURR_STS | Direct mapping. It is the current status of the records in the load cycle from the source system where it is active or inactive. | Y = Active or N = Inactive. | 
Table 6-20 shows the mapping to populate target table DWD_PNR. For more information, see PASSENGER NAME RECORD.
DWL_PNR_TYP_H
DWB_PNR_H
Table 6-20 PKG_DWD_PNR ETL Source to Target Mapping
| Column Name | Source Table Name | Source Column Name | Transformation Description | Comments (Formula If Any) | 
|---|---|---|---|---|
| PNR_KEY | DWB_PNR_H | DWB_PNR_H_SKEY | Direct mapping. It is the surrogate key generated at operational layer. The unique number helps to keep the data integrity between the operational and derived layer. | |
| PNR_ID | DWB_PNR_H | PNR_ID | Direct mapping This indicates the primary key of the table assigned by source system ADS and is called adsuniqueid of the entity Data flows from operational to derived layer. | |
| RLOC | DWB_PNR_H | RLOC | Direct mapping Data flows from operational to derived layer. | |
| CURR_ENVLP | DWB_PNR_H | CURR_ENVLP | Direct mapping Data flows from operational to derived layer. | NVL(CURR_ENVLP,pv_CURRENT_ENVELOPE_NVL) AS CURR_ENVLP | 
| DORMANT_IND | DWB_PNR_H | DORMANT_IND | Direct mapping. This indicates if a PNR is a Dormant PNR or not, This is created during bookings. Data flows from operational to derived layer. | |
| PURGE_DT | DWB_PNR_H | PURGE_DT | Direct mapping Data flows from operational to derived layer. | |
| NON_CMCL_NIP | DWB_PNR_H | NON_CMCL_PNR | Direct mapping. If the PNR is a group PNR; this contains the number of unassigned names. This field is N/A for Individual PNRs, Non Commercial PNRs or Corporate PNR Data flows from operational to derived layer. | |
| NON_CMCL_NM | DWB_PNR_H | NON_CMCL_NM | Direct mapping. This stores the value if the PNR is a non commercial PNR, it contains the non commercial name; this field is not available for individual pnr, group or corp pnr. Data flows from operational to derived layer. | |
| UNASSGND_NIP | DWB_PNR_H | UNASSGND_NIP | Direct mapping Data flows from operational to derived layer. | |
| GRP_NM | DWB_PNR_H | GRP_NM | Direct mapping Data flows from operational to derived layer. | |
| JRNY_ORGN | DWB_PNR_H | JRNY_ORGN | Direct mapping Data flows from operational to derived layer. | |
| JRNY_DEST | DWB_PNR_H | JRNY_DEST | Direct mapping Data flows from operational to derived layer. | |
| JRNY_RET_PNT | DWB_PNR_H | JRNY_RET_PNT | Direct mapping Data flows from operational to derived layer. | |
| JRNY_TRIP_TYP | DWB_PNR_H | JRNY_TRIP_TYP | Direct mapping Data flows from operational to derived layer. | |
| ORGL_SEAT_CNT | DWB_PNR_H | ORGL_SEAT_CNT | Direct mapping. This stores the original seat count of the PNR. Data flows from operational to derived layer. | |
| CURR_SEAT_CNT | DWB_PNR_H | CURR_SEAT_CNT | Direct mapping Data flows from operational to derived layer. | |
| CURR_NM_CNT | DWB_PNR_H | CURR_NM_CNT | Direct mapping Data flows from operational to derived layer | |
| PNR_TYP_CD | DWB_PNR_H DWL_PNR_TYP_H | PNR_TYP | Left outer join performed on PASSENGER NAME RECORD TYPE on the basis of PASSENGER NAME RECORD TYPE IDENTIFIER to get PASSENGER NAME RECORD TYPE | Join performed between DWB_PNR_H and DWL_PNR_TYP_H table on PNR_TYP_ID column to fetch value for PNR_TYP | 
| PNR_CREN_DT | DWB_PNR_H | PNR_CRTD_DTTM | Direct mapping Data flows from operational to derived layer | |
| PNR_TYP_ID | DWB_PNR_H | PNR_TYP_ID | Direct mapping This stores the type of PNR IND=individual, GRP=Group , COR= Corporate NCO= Non Commercial Data flows from operational to derived layer. | |
| DWFEED_ID | DWR_ACCT_H | DWFEED_ID | Direct mapping. It is the identifier of the data warehouse feed used to populate the load cycle. | |
| SRC_SYS_ID | DWR_ACCT_H | SRC_SYS_ID | Direct mapping. It is the identifier of the source system. | |
| SRC_SYS_CRTD_TMSTMP | DWR_ACCT_H | SRC_SYS_CRTD_TMSTMP | Direct mapping. It is the timestamp of the source system when the respective was generated in the source system | |
| SRC_SYS_UPD_TMSTMP | DWR_ACCT_H | SRC_SYS_UPD_TMSTMP | Direct mapping. It is the timestamp of source system when the respective record was updated in the source system. | |
| SRC_SYS_DEL_IND | DWR_ACCT_H | SRC_SYS_DEL_IND | Direct mapping. It is the delete flag that indicates the record is deleted in the source system. | 'Y' if deleted or 'N' if not deleted | 
| ETL_BATCH_ID | DWC_JOB_PARM | pv_ETL_BATCH_ID | It is the sequence of the load cycle in which the records are inserted / updated in the table. | Values are passed as parameterized from DWC_JOB_PARM | 
| ETL_BATCH_CRTD_BY | DWC_JOB_PARM | pv_ETL_BATCH_CRE_BY | It is the name of the source system which created and executed this load cycle. | Values are passed as parameterized from DWC_JOB_PARM | 
| ETL_BATCH_CRTD_TMSTMP | DWC_JOB_PARM | pv_ETL_BATCH_CRE_TMSTMP | It is the current timestamp when a record is created as active record or present record. | The active flag i.e CURR_STS ='Y' or SRC_SYS_DEL_IND ='N' | 
| ETL_BATCH_UPD_BY | DWC_JOB_PARM | pv_ETL_BATCH_UPD_BY | It is the name of the source system which updated and executed this load cycle. | Values are passed as parameterized from DWC_JOB_PARM | 
| ETL_BATCH_UPD_TMSTMP | DWC_JOB_PARM | pv_ETL_BATCH_UPD_TMSTMP | It is the current timestamp when a record is updated as inactive record or deleted record. | The active flag i.e CURR_STS ='N' or SRC_SYS_DEL_IND ='Y' | 
| DATA_MVT_STS_CD | DWC_JOB_PARM | pv_DATA_MVT_STS_CD | It is the status information of the Data movement from the source system. That is, the data is New or the data is processed. | P = Processed or N = New | 
| VLD_FRM | DWR_ACCT_H | VLD_FRM | Direct mapping. It is the timestamp of the source system when the records was valid from in the load cycle. | Current Date | 
| VLD_UPTO | DWR_ACCT_H | VLD_UPTO | Direct mapping. It is the timestamp of the source system when the records was valid upto in the load cycle. | '9999-12-31' in case of latest record and Current Date ¨C 1 in case of expirey record | 
| CURR_STS | DWR_ACCT_H | CURR_STS | Direct mapping. It is the current status of the records in the load cycle from the source system where it is active or inactive. | Y = Active or N = Inactive. | 
Table 6-21 shows the mapping to populate target table DWD_TKT. For more information, see TICKET.
DWB_TKT_H
Table 6-21 PKG_DWD_TKT ETL Source to Target Mapping
| Column Name | Source Table Name | Source Column Name | Transformation Description | Comments (Formula If Any) | 
|---|---|---|---|---|
| TKT_KEY | DWB_TKT_H | DWB_TKT_H_SKEY | Direct mapping. It is the surrogate key generated at operational layer. The unique number helps to keep the data integrity between the operational and derived layer. | |
| TKT_ID | DWB_TKT_H | TKT_ID | Direct mapping This indicates the primary key of the table assigned by source system ADS and is called adsunique id of the entity Data flows from operational to derived layer. | |
| PRIMRY_NBR | DWB_TKT_H | PRIMRY_NBR | Direct mapping This stores the Primary number assigned to the ticket. Data flows from operational to derived layer. | |
| CONJTVE_TKT_CNT | DWB_TKT_H | NBR_OF_CONJUCTIVE_TKT | Direct mapping This stores the number of tickets issued with this ticket. Data flows from operational to derived layer. | |
| CRCY | DWB_TKT_H | TKT_CRCY | Direct mapping. This stores the ticket currency, the base currency in which the ticket is issued. Data flows from operational to derived layer. | |
| TOT_AMT | DWB_TKT_H | TOT_AMT | Direct mapping This stores the total ticket amount including tax. Data flows from operational to derived layer. | |
| PAX_TYP | DWB_TKT_H | PAX_TYP | Direct mapping. This stores the type of passenger for this ticket Data flows from operational to derived layer. | |
| ISNG_OFF_ID | DWB_TKT_H | OFF_ID | Direct mapping. This stores the issuing office id of the ticket Data flows from operational to derived layer. | |
| DT_OF_ISS | DWB_TKT_H | TKT_ISNG_DT | Direct mapping This stores Date of issue of ticket. Available only If ticket issued in Amadeus reservation system. Data flows from operational to derived layer. | TO_TIMESTAMP(TKT_ISNG_DT,'DD-MON-YY H12.MI.SS.FF AM') | 
| ISS_OFF_IATA_CD | DWB_TKT_H | ISNG_OFF_IATA_CD | Direct mapping This stores the Iata code of the ticket issuing office Data flows from operational to derived layer. | |
| DWFEED_ID | DWR_ACCT_H | DWFEED_ID | Direct mapping. It is the identifier of the data warehouse feed used to populate the load cycle. | |
| SRC_SYS_ID | DWR_ACCT_H | SRC_SYS_ID | Direct mapping. It is the identifier of the source system. | |
| SRC_SYS_CRTD_TMSTMP | DWR_ACCT_H | SRC_SYS_CRTD_TMSTMP | Direct mapping. It is the timestamp of the source system when the respective was generated in the source system | |
| SRC_SYS_UPD_TMSTMP | DWR_ACCT_H | SRC_SYS_UPD_TMSTMP | Direct mapping. It is the timestamp of source system when the respective record was updated in the source system. | |
| SRC_SYS_DEL_IND | DWR_ACCT_H | SRC_SYS_DEL_IND | Direct mapping. It is the delete flag that indicates the record is deleted in the source system. | 'Y' if deleted or 'N' if not deleted | 
| ETL_BATCH_ID | DWC_JOB_PARM | pv_ETL_BATCH_ID | It is the sequence of the load cycle in which the records are inserted / updated in the table. | Values are passed as parameterized from DWC_JOB_PARM | 
| ETL_BATCH_CRTD_BY | DWC_JOB_PARM | pv_ETL_BATCH_CRE_BY | It is the name of the source system which created and executed this load cycle. | Values are passed as parameterized from DWC_JOB_PARM | 
| ETL_BATCH_CRTD_TMSTMP | DWC_JOB_PARM | pv_ETL_BATCH_CRE_TMSTMP | It is the current timestamp when a record is created as active record or present record. | The active flag i.e CURR_STS ='Y' or SRC_SYS_DEL_IND ='N' | 
| ETL_BATCH_UPD_BY | DWC_JOB_PARM | pv_ETL_BATCH_UPD_BY | It is the name of the source system which updated and executed this load cycle. | Values are passed as parameterized from DWC_JOB_PARM | 
| ETL_BATCH_UPD_TMSTMP | DWC_JOB_PARM | pv_ETL_BATCH_UPD_TMSTMP | It is the current timestamp when a record is updated as inactive record or deleted record. | The active flag i.e CURR_STS ='N' or SRC_SYS_DEL_IND ='Y' | 
| DATA_MVT_STS_CD | DWC_JOB_PARM | pv_DATA_MVT_STS_CD | It is the status information of the Data movement from the source system. That is, the data is New or the data is processed. | P = Processed or N = New | 
| VLD_FRM | DWR_ACCT_H | VLD_FRM | Direct mapping. It is the timestamp of the source system when the records was valid from in the load cycle. | Current Date | 
| VLD_UPTO | DWR_ACCT_H | VLD_UPTO | Direct mapping. It is the timestamp of the source system when the records was valid upto in the load cycle. | '9999-12-31' in case of latest record and Current Date ¨C 1 in case of expirey record | 
| CURR_STS | DWR_ACCT_H | CURR_STS | Direct mapping. It is the current status of the records in the load cycle from the source system where it is active or inactive. | Y = Active or N = Inactive. | 
Table 6-22 shows the mapping to populate target table DWM_ACCT. For more information, see ACCOUNT.
DWR_ACCT_H
Table 6-22 PKG_DWM_ACCT ETL Source to Target Mapping
| Column Name | Source Table Name | Source Column Name | Transformation Description | Comments (Formula If Any) | 
|---|---|---|---|---|
| ACCT_KEY | DWR_ACCT_H | DWR_ACCT_H_SKEY | Direct mapping. It is the surrogate key generated at operational layer. The unique number helps to keep the data integrity between the operational and derived layer. | |
| ACCT_ID | DWR_ACCT_H | ACCT_ID | Direct mapping. It is the unique number generated at source system and the data flows from source to operational and then to derived layer. It helps to identify the record as unique throughout the system. That is from source to derived layer. | |
| ACCT_NBR | DWR_ACCT_H | ACCT_NBR | Direct mapping. The account number is generated to which the booking is accounted for. | |
| ACCT_COST_CNTR | DWR_ACCT_H | ACCT_COST_CNTR | Direct mapping. The account cost center information of the account is loaded from operational to derived layer. | |
| ACCT_IATA_CO_NBR | DWR_ACCT_H | ACCT_IATA_CO_NBR | Direct mapping. The account iata company number is loaded from operational to derived layer. | |
| ACCT_CLNT_REF_NBR | DWR_ACCT_H | ACCT_CLNT_REF_NBR | Direct mapping. The account client reference number and flows from operational to derived layer. | |
| DWFEED_ID | DWR_ACCT_H | DWFEED_ID | Direct mapping. It is the identifier of the data warehouse feed used to populate the load cycle. | |
| SRC_SYS_ID | DWR_ACCT_H | SRC_SYS_ID | Direct mapping. It is the identifier of the source system. | |
| SRC_SYS_CRTD_TMSTMP | DWR_ACCT_H | SRC_SYS_CRTD_TMSTMP | Direct mapping. It is the timestamp of the source system when the respective was generated in the source system | |
| SRC_SYS_UPD_TMSTMP | DWR_ACCT_H | SRC_SYS_UPD_TMSTMP | Direct mapping. It is the timestamp of source system when the respective record was updated in the source system. | |
| SRC_SYS_DEL_IND | DWR_ACCT_H | SRC_SYS_DEL_IND | Direct mapping. It is the delete flag that indicates the record is deleted in the source system. | 'Y' if deleted or 'N' if not deleted | 
| ETL_BATCH_ID | DWC_JOB_PARM | pv_ETL_BATCH_ID | It is the sequence of the load cycle in which the records are inserted / updated in the table. | Values are passed as parameterized from DWC_JOB_PARM | 
| ETL_BATCH_CRTD_BY | DWC_JOB_PARM | pv_ETL_BATCH_CRE_BY | It is the name of the source system which created and executed this load cycle. | Values are passed as parameterized from DWC_JOB_PARM | 
| ETL_BATCH_CRTD_TMSTMP | DWC_JOB_PARM | pv_ETL_BATCH_CRE_TMSTMP | It is the current timestamp when a record is created as active record or present record. | The active flag i.e CURR_STS ='Y' or SRC_SYS_DEL_IND ='N' | 
| ETL_BATCH_UPD_BY | DWC_JOB_PARM | pv_ETL_BATCH_UPD_BY | It is the name of the source system which updated and executed this load cycle. | Values are passed as parameterized from DWC_JOB_PARM | 
| ETL_BATCH_UPD_TMSTMP | DWC_JOB_PARM | pv_ETL_BATCH_UPD_TMSTMP | It is the current timestamp when a record is updated as inactive record or deleted record. | The active flag i.e CURR_STS ='N' or SRC_SYS_DEL_IND ='Y' | 
| DATA_MVT_STS_CD | DWC_JOB_PARM | pv_DATA_MVT_STS_CD | It is the status information of the Data movement from the source system. That is, the data is New or the data is processed. | P = Processed or N = New | 
| VLD_FRM | DWR_ACCT_H | VLD_FRM | Direct mapping. It is the timestamp of the source system when the records was valid from in the load cycle. | Current Date | 
| VLD_UPTO | DWR_ACCT_H | VLD_UPTO | Direct mapping. It is the timestamp of the source system when the records was valid upto in the load cycle. | '9999-12-31' in case of latest record and Current Date ¨C 1 in case of expirey record | 
| CURR_STS | DWR_ACCT_H | CURR_STS | Direct mapping. It is the current status of the records in the load cycle from the source system where it is active or inactive. | Y = Active or N = Inactive. | 
Table 6-23 shows the mapping to populate target table DWM_ACFT_VER. For more information, see AIRCRAFT VERSION.
DWL_ACV_H
Table 6-23 PKG_DWM_ ACFT_VER ETL Source to Target Mapping
| Column Name | Source Table Name | Source Column Name | Transformation Description | Comments (Formula If Any) | 
|---|---|---|---|---|
| ACV_KEY | DWL_ACV_H | DWL_ACV_H_SKEY | Direct mapping. It is the surrogate key generated at operational layer. The unique number helps to keep the data integrity between the operational and derived layer. | |
| AIRCARFTVER_ID | DWL_ACV_H | ACV_ID | Direct mapping. It is the unique number generated at source system and the data flows from source to operational and then to derived layer. It helps to identify the record as unique throughout the system. That is from source to derived layer. | |
| ACFT_TYP_ID | DWL_ACV_H | ACFT_TYP_ID | Direct mapping. It is the unique number generated at source system and the data flows from source to operational and then to derived layer. It helps to identify the record as unique throughout the system. That is from source to derived layer. | |
| ACV | DWL_ACV_H | ACV | Direct mapping. It indicates the Aircraft Version. Data flows from operational to derived layer. | |
| SLBL_CONFIG_CD | DWL_ACV_H | SLBL_CONFIG_CD | Direct mapping. It indicates the salable configuration code. Data flows from operational to derived layer. | |
| ACFT_TYP | DWL_ACV_H | ACFT_TYP | Direct mapping. It indicates the aircraft type for the aircraft version. Data flows from operational to derived layer. | |
| ACV_TOT_CPCTY | DWL_ACV_H | ACV_TOT_CPCTY | Direct mapping. It indicates the sum(ACV Cabin Capacity for each cabin code) | |
| DWFEED_ID | DWR_ACCT_H | DWFEED_ID | Direct mapping. It is the identifier of the data warehouse feed used to populate the load cycle. | |
| SRC_SYS_ID | DWR_ACCT_H | SRC_SYS_ID | Direct mapping. It is the identifier of the source system. | |
| SRC_SYS_CRTD_TMSTMP | DWR_ACCT_H | SRC_SYS_CRTD_TMSTMP | Direct mapping. It is the timestamp of the source system when the respective was generated in the source system | |
| SRC_SYS_UPD_TMSTMP | DWR_ACCT_H | SRC_SYS_UPD_TMSTMP | Direct mapping. It is the timestamp of source system when the respective record was updated in the source system. | |
| SRC_SYS_DEL_IND | DWR_ACCT_H | SRC_SYS_DEL_IND | Direct mapping. It is the delete flag that indicates the record is deleted in the source system. | 'Y' if deleted or 'N' if not deleted | 
| ETL_BATCH_ID | DWC_JOB_PARM | pv_ETL_BATCH_ID | It is the sequence of the load cycle in which the records are inserted / updated in the table. | Values are passed as parameterized from DWC_JOB_PARM | 
| ETL_BATCH_CRTD_BY | DWC_JOB_PARM | pv_ETL_BATCH_CRE_BY | It is the name of the source system which created and executed this load cycle. | Values are passed as parameterized from DWC_JOB_PARM | 
| ETL_BATCH_CRTD_TMSTMP | DWC_JOB_PARM | pv_ETL_BATCH_CRE_TMSTMP | It is the current timestamp when a record is created as active record or present record. | The active flag i.e CURR_STS ='Y' or SRC_SYS_DEL_IND ='N' | 
| ETL_BATCH_UPD_BY | DWC_JOB_PARM | pv_ETL_BATCH_UPD_BY | It is the name of the source system which updated and executed this load cycle. | Values are passed as parameterized from DWC_JOB_PARM | 
| ETL_BATCH_UPD_TMSTMP | DWC_JOB_PARM | pv_ETL_BATCH_UPD_TMSTMP | It is the current timestamp when a record is updated as inactive record or deleted record. | The active flag i.e CURR_STS ='N' or SRC_SYS_DEL_IND ='Y' | 
| DATA_MVT_STS_CD | DWC_JOB_PARM | pv_DATA_MVT_STS_CD | It is the status information of the Data movement from the source system. That is, the data is New or the data is processed. | P = Processed or N = New | 
| VLD_FRM | DWR_ACCT_H | VLD_FRM | Direct mapping. It is the timestamp of the source system when the records was valid from in the load cycle. | Current Date | 
| VLD_UPTO | DWR_ACCT_H | VLD_UPTO | Direct mapping. It is the timestamp of the source system when the records was valid upto in the load cycle. | '9999-12-31' in case of latest record and Current Date ¨C 1 in case of expirey record | 
| CURR_STS | DWR_ACCT_H | CURR_STS | Direct mapping. It is the current status of the records in the load cycle from the source system where it is active or inactive. | Y = Active or N = Inactive. | 
Table 6-24 shows the mapping to populate target table DWM_AIP. For more information, see AIRPORT.
DWR_ AIP_H
Table 6-24 PKG_DWM_ AIP ETL Source to Target Mapping
| Column Name | Source Table Name | Source Column Name | Transformation Description | Comments (Formula If Any) | 
|---|---|---|---|---|
| AIP_KEY | DWR_AIP_H | DWR_AIP_H_SKEY | Direct mapping. It is the surrogate key generated at operational layer. The unique number helps to keep the data integrity between the operational and derived layer. | |
| AIP_ID | DWR_AIP_H | AIP_ID | Direct mapping. This indicates the system generated unique assigned to the attribute in the operational layer | |
| AIP_NM | DWR_AIP_H | AIP_NM | Direct mapping. This indicates the short name given to the airport | |
| CITY | DWR_AIP_H | CITY | Direct mapping. This indicates the city short name to which the airport belongs | |
| REGN | DWR_AIP_H | REGN | Direct mapping. This indicates the region to which the airport belongs | |
| CTRY | DWR_AIP_H | CTRY | Direct mapping. This indicates the country to which the airport belongs | |
| CONT | DWR_AIP_H | CONT | Direct mapping. This indicates the continent to which the airport belongs | |
| CITY_LONG_NM | lv_CITY_LONG_NM | Parameterized | ||
| AIP_LONG_NM | lv_AIP_LONG_NM | Parameterized | ||
| DWFEED_ID | DWR_ACCT_H | DWFEED_ID | Direct mapping. It is the identifier of the data warehouse feed used to populate the load cycle. | |
| SRC_SYS_ID | DWR_ACCT_H | SRC_SYS_ID | Direct mapping. It is the identifier of the source system. | |
| SRC_SYS_CRTD_TMSTMP | DWR_ACCT_H | SRC_SYS_CRTD_TMSTMP | Direct mapping. It is the timestamp of the source system when the respective was generated in the source system | |
| SRC_SYS_UPD_TMSTMP | DWR_ACCT_H | SRC_SYS_UPD_TMSTMP | Direct mapping. It is the timestamp of source system when the respective record was updated in the source system. | |
| SRC_SYS_DEL_IND | DWR_ACCT_H | SRC_SYS_DEL_IND | Direct mapping. It is the delete flag that indicates the record is deleted in the source system. | |
| ETL_BATCH_ID | DWC_JOB_PARM | pv_ETL_BATCH_ID | It is the sequence of the load cycle in which the records are inserted / updated in the table. | |
| ETL_BATCH_CRTD_BY | DWC_JOB_PARM | pv_ETL_BATCH_CRE_BY | It is the name of the source system which created and executed this load cycle. | |
| ETL_BATCH_CRTD_TMSTMP | DWC_JOB_PARM | pv_ETL_BATCH_CRE_TMSTMP | It is the current timestamp when a record is created as active record or present record. | |
| ETL_BATCH_UPD_BY | DWC_JOB_PARM | pv_ETL_BATCH_UPD_BY | It is the name of the source system which updated and executed this load cycle. | |
| ETL_BATCH_UPD_TMSTMP | DWC_JOB_PARM | pv_ETL_BATCH_UPD_TMSTMP | It is the current timestamp when a record is updated as inactive record or deleted record. | |
| DATA_MVT_STS_CD | DWC_JOB_PARM | pv_DATA_MVT_STS_CD | It is the status information of the Data movement from the source system. That is, the data is New or the data is processed. | |
| VLD_FRM | DWR_ACCT_H | VLD_FRM | Direct mapping. It is the timestamp of the source system when the records was valid from in the load cycle. | |
| VLD_UPTO | DWR_ACCT_H | VLD_UPTO | Direct mapping. It is the timestamp of the source system when the records was valid upto in the load cycle. | |
| CITY_CD | DWR_AIP_H | CITY_CD | Direct mapping. | |
| REGN_CD | DWR_AIP_H | REGN_CD | Direct mapping. | |
| CONT_CD | DWR_AIP_H | CONT_CD | Direct mapping. | |
| CTRY_CD | DWR_AIP_H | CTRY_CD | Direct mapping. | 
Table 6-25 shows the mapping to populate target table DWM_BKG_CLS_TYP. For more information, see BOOKING CLASS TYPE.
DWR_ BKG_CLS_H
DWL_BKG_CLS_H
Table 6-25 PKG_DWM_ BKG_CLS_TYP ETL Source to Target Mapping
| Column Name | Source Table Name | Source Column Name | Transformation Description | Comments (Formula If Any) | 
|---|---|---|---|---|
| BKG_CLS_KEY | DWL_BKG_CLS_H | DWL_BKG_CLS_H_SKEY | Direct mapping. It is the surrogate key generated at operational layer. The unique number helps to keep the data integrity between the operational and derived layer. | |
| BKG_CLS_ID | DWL_BKG_CLS_H | BKG_CLS_ID | Direct mapping. This indicates the primary key of the table assigned by source system and is called adsunique id of the entity | |
| SVC_CLS_CD | DWL_BKG_CLS_H | SVC_CLS_CD | Direct mapping. This indicates the values of the service class ODT request to rename attribute from SERVICE CLASS to SERVICE CLASS CODE | |
| SVC_CLS_DESC | DWL_BKG_CLS_H | SVC_CLS_DESC | Direct mapping. This indicates the service class description | |
| CARR_CD | DWL_BKG_CLS_H | CARR_CD | Direct mapping. This indicates the carrier code to which the booking class belongs | |
| BKG_CLS_CD | DWL_BKG_CLS_H | BKG_CLS_CD | Direct mapping. This attribute stores the booking class ODT request to rename attribute from BOOKING CLASS to BOOKING CLASS CODE | |
| BKG_CLS_DESC | DWL_BKG_CLS_H | BKG_CLS_DESC | Direct mapping. This indicates the booking class | |
| DWFEED_ID | DWR_ACCT_H | DWFEED_ID | Direct mapping. It is the identifier of the data warehouse feed used to populate the load cycle. | |
| SRC_SYS_ID | DWR_ACCT_H | SRC_SYS_ID | Direct mapping. It is the identifier of the source system. | |
| SRC_SYS_CRTD_TMSTMP | DWR_ACCT_H | SRC_SYS_CRTD_TMSTMP | Direct mapping. It is the timestamp of the source system when the respective was generated in the source system | |
| SRC_SYS_UPD_TMSTMP | DWR_ACCT_H | SRC_SYS_UPD_TMSTMP | Direct mapping. It is the timestamp of source system when the respective record was updated in the source system. | |
| SRC_SYS_DEL_IND | DWR_ACCT_H | SRC_SYS_DEL_IND | Direct mapping. It is the delete flag that indicates the record is deleted in the source system. | 'Y' if deleted or 'N' if not deleted | 
| ETL_BATCH_ID | DWC_JOB_PARM | pv_ETL_BATCH_ID | It is the sequence of the load cycle in which the records are inserted / updated in the table. | Values are passed as parameterized from DWC_JOB_PARM | 
| ETL_BATCH_CRTD_BY | DWC_JOB_PARM | pv_ETL_BATCH_CRE_BY | It is the name of the source system which created and executed this load cycle. | Values are passed as parameterized from DWC_JOB_PARM | 
| ETL_BATCH_CRTD_TMSTMP | DWC_JOB_PARM | pv_ETL_BATCH_CRE_TMSTMP | It is the current timestamp when a record is created as active record or present record. | The active flag i.e CURR_STS ='Y' or SRC_SYS_DEL_IND ='N' | 
| ETL_BATCH_UPD_BY | DWC_JOB_PARM | pv_ETL_BATCH_UPD_BY | It is the name of the source system which updated and executed this load cycle. | Values are passed as parameterized from DWC_JOB_PARM | 
| ETL_BATCH_UPD_TMSTMP | DWC_JOB_PARM | pv_ETL_BATCH_UPD_TMSTMP | It is the current timestamp when a record is updated as inactive record or deleted record. | The active flag i.e CURR_STS ='N' or SRC_SYS_DEL_IND ='Y' | 
| DATA_MVT_STS_CD | DWC_JOB_PARM | pv_DATA_MVT_STS_CD | It is the status information of the Data movement from the source system. That is, the data is New or the data is processed. | P = Processed or N = New | 
| VLD_FRM | DWR_ACCT_H | VLD_FRM | Direct mapping. It is the timestamp of the source system when the records was valid from in the load cycle. | Current Date | 
| VLD_UPTO | DWR_ACCT_H | VLD_UPTO | Direct mapping. It is the timestamp of the source system when the records was valid upto in the load cycle. | '9999-12-31' in case of latest record and Current Date ¨C 1 in case of expirey record | 
| CURR_STS | DWR_ACCT_H | CURR_STS | Direct mapping. It is the current status of the records in the load cycle from the source system where it is active or inactive. | Y = Active or N = Inactive. | 
Table 6-26 shows the mapping to populate target table DWM_BKG_OFF. For more information, see BOOKING OFFICE.
DWR_BKG_OFF_H
DWR_SMS_AGNT_H
Table 6-26 PKG_DWM_ BKG_OFF ETL Source to Target Mapping
| Column Name | Source Table Name | Source Column Name | Transformation Description | Comments (Formula If Any) | 
|---|---|---|---|---|
| OFF_KEY | DWR_BKG_OFF_H | DWR_BKG_OFF_H_SKEY | Direct mapping. It is the surrogate key generated at operational layer. The unique number helps to keep the data integrity between the operational and derived layer. | |
| OFF_ID | DWR_BKG_OFF_H | OFF_ID | Direct mapping. It is the unique number generated at source system and the data flows from source to operational and then to derived layer. It helps to identify the record as unique throughout the system. That is from source to derived layer. | |
| CITY_CD | DWR_BKG_OFF_H | CITY_CD | Direct mapping. The city code of the booking office and flows from operational to Derived layer. | |
| CHNL_TYP | DWR_BKG_OFF_H | CHNL_TYP | Direct mapping. The types of channel of booking. Data flows from operational to Derived layer. | |
| CORP_CD | DWR_BKG_OFF_H | CORP_CD | Direct mapping. The GDS ID of the booking office in the source system and flows from operational to Derived layer. | |
| CTRY_CD | DWR_BKG_OFF_H | CTRY_CD | Direct mapping. The country code of the booking office and flows from operational to derived layer. | |
| IATA_CD | DWR_BKG_OFF_H | IATA_CD | Direct mapping. The IATA code assigned to the office in the source system. Data flows from operational to derived layer. | |
| TRUE_CITY_CD | DWR_BKG_OFF_H | TRUE_CITY_CD | Direct mapping. The true city code of the office and flows from operational to derived layer. | |
| OFF_TYP | DWR_BKG_OFF_H | OFF_TYP | Direct mapping. The type of office in the source system and flows from operational to derived layer. | |
| OFF_TYP_DESC | DWR_BKG_OFF_H | OFF_TYP_DESC | Direct mapping. The office type description in the source system and flows from operational to derived layer. | |
| OFF_GRP | DWR_BKG_OFF_H | OFF_GRP | Direct mapping. The group to which the office belongs and flows from operational to derived layer. | |
| OFF_NM | DWR_BKG_OFF_H | OFF_NM | Direct mapping. The name of the booking office in the source system and flows from operational to derived layer. | |
| GDS_ID | DWR_BKG_OFF_H | CORP_CD | Direct mapping. The GDS ID of the booking office in the source system and flows from operational to derived layer. | |
| GDS_NM | DWR_BKG_OFF_H | CORP_CD | Direct Mapping. The GDS name of the office and flows from operational to derived layer. | DECODE (LTRIM (RTRIM (DWR_BKG_OFF_H.CORP_CD)), pv_CORPORATE_CD1, pv_CORPORATE_CD2, pv_CORPORATE_CD3, pv_CORPORATE_CD4, pv_CORPORATE_CD5, pv_CORPORATE_CD6,pv_CORPORATE_CD7, pv_CORPORATE_CD8, pv_CORPORATE_CD9, pv_CORPORATE_CD10, pv_CORPORATE_CD11, pv_CORPORATE_CD12, pv_CORPORATE_CD13, pv_CORPORATE_CD14, pv_CORPORATE_CD15, pv_CORPORATE_CD12, pv_CORPORATE_CD11, pv_CORPORATE_CD12,pv_CORPORATE_CD16, pv_CORPORATE_CD17, pv_CORPORATE_CD18, pv_CORPORATE_CD19, NULL, pv_CORPORATE_CD20) | 
| OFF_AGNT_TYP | DWR_BKG_OFF_H | OFF_AGNT_TYP | Direct mapping. It is the IATA agent type of the booking office and flows from operational to derived layer. | |
| OFF_AGNT_TYP_DESC | DWR_BKG_OFF_H | OFF_AGNT_TYP_DESC | Direct mapping. It is the IATA agent type description of the booking office and flows from operational to derived layer. | |
| AGNT_ROW_ID | DWR_SMS_AGNT_H, DWR_BKG_OFF_H | DWR_SMS_AGNT_H.AGNT_ROW_ID | Left outer join is performed on the Agent table on the basis of Agent Iata Code to get the source system generated Agent ID. | Join performed between DWR_BKG_OFF_H and DWR_SMS_AGNT_H table on AGNT_IATA_CD column to fetch value for AGNT_ROW_ID | 
| AGNT_NM_LOCN | DWR_SMS_AGNT_H, DWR_BKG_OFF_H | DWR_SMS_AGNT_H. AGNT_NM_LOCN | Left outer join is performed on the Agent table on the basis of agent IATA Code to get agent location. | Join performed between DWR_BKG_OFF_H and DWR_SMS_AGNT_H table on AGNT_IATA_CD column to fetch value for AGNT_NM_LOCN | 
| AGNT_HRCHY_LVL | DWR_SMS_AGNT_H, DWR_BKG_OFF_H | DWR_SMS_AGNT_H. AGNT_HRCHY_LVL | Left outer join is performed on the Agent table on the basis of agent IATA Code to get agent hierarchy level. | Join performed between DWR_BKG_OFF_H and DWR_SMS_AGNT_H table on AGNT_IATA_CD column to fetch value for AGNT_HRCHY_LVL | 
| AGNT_CORPN | DWR_SMS_AGNT_H, DWR_BKG_OFF_H | DWR_SMS_AGNT_H. AGNT_CORPN | Left outer join is performed on the Agent table on the basis of agent IATA Code to get corporation to which the agent belongs. | Join performed between DWR_BKG_OFF_H and DWR_SMS_AGNT_H table on AGNT_IATA_CD column to fetch value for AGNT_CORPN | 
| AGNT_CHAIN | DWR_SMS_AGNT_H, DWR_BKG_OFF_H | DWR_SMS_AGNT_H. AGNT_CHAIN | Left outer join is performed on the Agent table on the basis of agent IATA Code to get the agent chain information. | Join performed between DWR_BKG_OFF_H and DWR_SMS_AGNT_H table on AGNT_IATA_CD column to fetch value for AGNT_CHAIN | 
| AGNT_STS | DWR_SMS_AGNT_H, DWR_BKG_OFF_H | DWR_SMS_AGNT_H. AGNT_STS | Left outer join is performed on the Agent table on the basis of agent IATA Code to get the status of the agent. | Join performed between DWR_BKG_OFF_H and DWR_SMS_AGNT_H table on AGNT_IATA_CD column to fetch value for AGNT_STS. | 
| AGNT_STRTG | DWR_SMS_AGNT_H, DWR_BKG_OFF_H | DWR_SMS_AGNT_H. AGNT_STRTG | Left outer join is performed on the Agent table on the basis of agent IATA Code to get the strategy information of the agent. | Join performed between DWR_BKG_OFF_H and DWR_SMS_AGNT_H table on AGNT_IATA_CD column to fetch value for AGNT_STRTG. | 
| AGNT_STRTG_LVL | DWR_SMS_AGNT_H, DWR_BKG_OFF_H | DWR_SMS_AGNT_H. AGNT_STRTG_LVL | Left outer join is performed on the Agent table on the basis of agent IATA Code to get the agent strategy level. | Join performed between DWR_BKG_OFF_H and DWR_SMS_AGNT_H table on AGNT_IATA_CD column to fetch value for AGNT_STRTG_LVL | 
| AGNT_CRCY | DWR_SMS_AGNT_H, DWR_BKG_OFF_H | DWR_SMS_AGNT_H. AGNT_CRCY | Left outer join is performed on the Agent table on the basis of agent IATA Code to get the transaction currency of the agent. | Join performed between DWR_BKG_OFF_H and DWR_SMS_AGNT_H table on AGNT_IATA_CD column to fetch value for AGNT_CRCY | 
| AGNT_KEY_TYP | DWR_SMS_AGNT_H, DWR_BKG_OFF_H | DWR_SMS_AGNT_H. AGNT_KEY_TYP | Left outer join is performed on the Agent table on the basis of agent IATA Code to get the agent key type. | Join performed between DWR_BKG_OFF_H and DWR_SMS_AGNT_H table on AGNT_IATA_CD column to fetch value for AGNT_KEY_TYP | 
| AGNT_PSTL_OFF | DWR_SMS_AGNT_H, DWR_BKG_OFF_H | DWR_SMS_AGNT_H. AGNT_PSTL_OFF | Left outer join is performed on the Agent table on the basis of agent IATA Code to get the post office of the agent's address. | Join performed between DWR_BKG_OFF_H and DWR_SMS_AGNT_H table on AGNT_IATA_CD column to fetch value for AGNT_PSTL_OFF | 
| AGNT_ZIP | DWR_SMS_AGNT_H, DWR_BKG_OFF_H | DWR_SMS_AGNT_H. AGNT_ZIP | Left outer join is performed on the Agent table on the basis of agent IATA Code to get the zip code of the agent's address. | Join performed between DWR_BKG_OFF_H and DWR_SMS_AGNT_H table on AGNT_IATA_CD column to fetch value for AGNT_ZIP | 
| AGNT_CNTY_CD | DWR_SMS_AGNT_H, DWR_BKG_OFF_H | DWR_SMS_AGNT_H. AGNT_CNTY_CD | Left outer join is performed on the Agent table on the basis of agent IATA Code to get the county code of the agent's address. | Join performed between DWR_BKG_OFF_H and DWR_SMS_AGNT_H table on AGNT_IATA_CD column to fetch value for AGNT_CNTY_CD | 
| AGNT_CNTY | DWR_SMS_AGNT_H, DWR_BKG_OFF_H | DWR_SMS_AGNT_H. AGNT_CNTY | Left outer join is performed on the Agent table on the basis of agent IATA Code to get the county of the agent's address. | Join performed between DWR_BKG_OFF_H and DWR_SMS_AGNT_H table on AGNT_IATA_CD column to fetch value for AGNT_CNTY | 
| AGNT_PROVNCE | DWR_SMS_AGNT_H, DWR_BKG_OFF_H | DWR_SMS_AGNT_H. AGNT_PROVNCE | Left outer join is performed on the Agent table on the basis of agent IATA Code to get the province of the agent's address. | Join performed between DWR_BKG_OFF_H and DWR_SMS_AGNT_H table on AGNT_IATA_CD column to fetch value for AGNT_PROVNCE | 
| AGNT_STATE | DWR_SMS_AGNT_H, DWR_BKG_OFF_H | DWR_SMS_AGNT_H. AGNT_STATE | Left outer join is performed on the Agent table on the basis of agent IATA Code to get the state of the agent's address. | Join performed between DWR_BKG_OFF_H and DWR_SMS_AGNT_H table on AGNT_IATA_CD column to fetch value for AGNT_STATE | 
| AGNT_INDSTRY | DWR_SMS_AGNT_H, DWR_BKG_OFF_H | DWR_SMS_AGNT_H. AGNT_INDSTRY | Left outer join is performed on the Agent table on the basis of agent IATA Code to get the industry or line of business of the agent. | Join performed between DWR_BKG_OFF_H and DWR_SMS_AGNT_H table on AGNT_IATA_CD column to fetch value for AGNT_INDSTRY | 
| AGNT_DISTRICT | DWR_SMS_AGNT_H, DWR_BKG_OFF_H | DWR_SMS_AGNT_H. AGNT_DISTRICT | Left outer join is performed on the Agent table on the basis of agent IATA Code to get the district of the agent's address. | Join performed between DWR_BKG_OFF_H and DWR_SMS_AGNT_H table on AGNT_IATA_CD column to fetch value for AGNT_DISTRICT | 
| AGNT_REGN_CD | DWR_SMS_AGNT_H, DWR_BKG_OFF_H | DWR_SMS_AGNT_H. AGNT_REGN_CD | Left outer join is performed on the Agent table on the basis of agent IATA Code to get the region code of the agent's address. | Join performed between DWR_BKG_OFF_H and DWR_SMS_AGNT_H table on AGNT_IATA_CD column to fetch value for AGNT_REGN_CD | 
| AGNT_REGN | DWR_SMS_AGNT_H, DWR_BKG_OFF_H | DWR_SMS_AGNT_H. AGNT_REGN | Left outer join is performed on the Agent table on the basis of agent IATA Code to get the region of the agent's address. | Join performed between DWR_BKG_OFF_H and DWR_SMS_AGNT_H table on AGNT_IATA_CD column to fetch value for AGNT_REGN | 
| AGNT_ORGANIZATION | DWR_SMS_AGNT_H, DWR_BKG_OFF_H | DWR_SMS_AGNT_H. AGNT_ORGANIZATION | Left outer join is performed on the Agent table on the basis of agent IATA Code to get the organization of the agent. | Join performed between DWR_BKG_OFF_H and DWR_SMS_AGNT_H table on AGNT_IATA_CD column to fetch value for AGNT_ORGANIZATION | 
| AGNT_CONT_CD | DWR_SMS_AGNT_H, DWR_BKG_OFF_H | DWR_SMS_AGNT_H. AGNT_CONT_CD | Left outer join is performed on the Agent table on the basis of agent IATA Code to get the continent code of the agent's address. | Join performed between DWR_BKG_OFF_H and DWR_SMS_AGNT_H table on AGNT_IATA_CD column to fetch value for AGNT_CONT_CD | 
| AGNT_CONT | DWR_SMS_AGNT_H, DWR_BKG_OFF_H | DWR_SMS_AGNT_H. AGNT_CONT | Left outer join is performed on the Agent table on the basis of agent IATA Code to get the continent of the agent's address. | Join performed between DWR_BKG_OFF_H and DWR_SMS_AGNT_H table on AGNT_IATA_CD column to fetch value for AGNT_CONT | 
| AGNT_OFF_TYP | DWR_SMS_AGNT_H, DWR_BKG_OFF_H | DWR_SMS_AGNT_H. AGNT_OFF_TYP | Left outer join is performed on the Agent table on the basis of agent IATA Code to get the agent office type. | Join performed between DWR_BKG_OFF_H and DWR_SMS_AGNT_H table on AGNT_IATA_CD column to fetch value for AGNT_OFF_TYP | 
| AGNT_TERR | DWR_SMS_AGNT_H, DWR_BKG_OFF_H | DWR_SMS_AGNT_H. AGNT_TERR | Left outer join is performed on the Agent table on the basis of agent IATA Code to get the territory of the agent's address. | Join performed between DWR_BKG_OFF_H and DWR_SMS_AGNT_H table on AGNT_IATA_CD column to fetch value for AGNT_TERR | 
| AGNT_POSN | DWR_SMS_AGNT_H, DWR_BKG_OFF_H | DWR_SMS_AGNT_H. AGNT_POSN | Left outer join is performed on the Agent table on the basis of agent IATA Code to get the agent position. | Join performed between DWR_BKG_OFF_H and DWR_SMS_AGNT_H table on AGNT_IATA_CD column to fetch value for AGNT_POSN | 
| AGNT_CITY_CD | DWR_SMS_AGNT_H, DWR_BKG_OFF_H | DWR_SMS_AGNT_H. AGNT_CITY_CD | Left outer join is performed on the Agent table on the basis of agent IATA Code to get the city code of the agent's address. | Join performed between DWR_BKG_OFF_H and DWR_SMS_AGNT_H table on AGNT_IATA_CD column to fetch value for AGNT_CITY_CD | 
| AGNT_CITY | DWR_SMS_AGNT_H, DWR_BKG_OFF_H | DWR_SMS_AGNT_H. AGNT_CITY | Left outer join is performed on the Agent table on the basis of agent IATA Code to get the city of the agent's address. | Join performed between DWR_BKG_OFF_H and DWR_SMS_AGNT_H table on AGNT_IATA_CD column to fetch value for AGNT_CITY | 
| AGNT_CTRY_CD | DWR_SMS_AGNT_H, DWR_BKG_OFF_H | DWR_SMS_AGNT_H. AGNT_CTRY_CD | Left outer join is performed on the Agent table on the basis of agent IATA Code to get the country code of the agent's address. | Join performed between DWR_BKG_OFF_H and DWR_SMS_AGNT_H table on AGNT_IATA_CD column to fetch value for AGNT_CTRY_CD | 
| AGNT_CTRY | DWR_SMS_AGNT_H, DWR_BKG_OFF_H | DWR_SMS_AGNT_H. AGNT_CTRY | Left outer join is performed on the Agent table on the basis of agent IATA Code to get the country of the agent's address. | Join performed between DWR_BKG_OFF_H and DWR_SMS_AGNT_H table on AGNT_IATA_CD column to fetch value for AGNT_CTRY | 
| AGNT_IATA_CD | DWR_SMS_AGNT_H, DWR_BKG_OFF_H | DWR_SMS_AGNT_H. AGNT_IATA_CD | Left outer join is performed on the Agent table on the basis of agent IATA Code to get the agent IATA code. | Join performed between DWR_BKG_OFF_H and DWR_SMS_AGNT_H table on AGNT_IATA_CD column to fetch value for AGNT_IATA_CD | 
| AGNT_NM | DWR_SMS_AGNT_H, DWR_BKG_OFF_H | DWR_SMS_AGNT_H. AGNT_NM | Left outer join is performed on the Agent table on the basis of agent IATA Code to get the agent name. | Join performed between DWR_BKG_OFF_H and DWR_SMS_AGNT_H table on AGNT_IATA_CD column to fetch value for AGNT_NM | 
| AGNT_TYP | DWR_SMS_AGNT_H, DWR_BKG_OFF_H | DWR_SMS_AGNT_H. AGNT_TYP | Left outer join is performed on the Agent table on the basis of agent IATA Code to get the type of the agent. | Join performed between DWR_BKG_OFF_H and DWR_SMS_AGNT_H table on AGNT_IATA_CD column to fetch value for AGNT_TYP | 
| DWFEED_ID | DWR_ACCT_H | DWFEED_ID | Direct mapping. It is the identifier of the data warehouse feed used to populate the load cycle. | |
| SRC_SYS_ID | DWR_ACCT_H | SRC_SYS_ID | Direct mapping. It is the identifier of the source system. | |
| SRC_SYS_CRTD_TMSTMP | DWR_ACCT_H | SRC_SYS_CRTD_TMSTMP | Direct mapping. It is the timestamp of the source system when the respective was generated in the source system | |
| SRC_SYS_UPD_TMSTMP | DWR_ACCT_H | SRC_SYS_UPD_TMSTMP | Direct mapping. It is the timestamp of source system when the respective record was updated in the source system. | |
| SRC_SYS_DEL_IND | DWR_ACCT_H | SRC_SYS_DEL_IND | Direct mapping. It is the delete flag that indicates the record is deleted in the source system. | 'Y' if deleted or 'N' if not deleted | 
| ETL_BATCH_ID | DWC_JOB_PARM | pv_ETL_BATCH_ID | It is the sequence of the load cycle in which the records are inserted / updated in the table. | Values are passed as parameterized from DWC_JOB_PARM | 
| ETL_BATCH_CRTD_BY | DWC_JOB_PARM | pv_ETL_BATCH_CRE_BY | It is the name of the source system which created and executed this load cycle. | Values are passed as parameterized from DWC_JOB_PARM | 
| ETL_BATCH_CRTD_TMSTMP | DWC_JOB_PARM | pv_ETL_BATCH_CRE_TMSTMP | It is the current timestamp when a record is created as active record or present record. | The active flag i.e CURR_STS ='Y' or SRC_SYS_DEL_IND ='N' | 
| ETL_BATCH_UPD_BY | DWC_JOB_PARM | pv_ETL_BATCH_UPD_BY | It is the name of the source system which updated and executed this load cycle. | Values are passed as parameterized from DWC_JOB_PARM | 
| ETL_BATCH_UPD_TMSTMP | DWC_JOB_PARM | pv_ETL_BATCH_UPD_TMSTMP | It is the current timestamp when a record is updated as inactive record or deleted record. | The active flag i.e CURR_STS ='N' or SRC_SYS_DEL_IND ='Y' | 
| DATA_MVT_STS_CD | DWC_JOB_PARM | pv_DATA_MVT_STS_CD | It is the status information of the Data movement from the source system. That is, the data is New or the data is processed. | P = Processed or N = New | 
| VLD_FRM | DWR_ACCT_H | VLD_FRM | Direct mapping. It is the timestamp of the source system when the records was valid from in the load cycle. | Current Date | 
| VLD_UPTO | DWR_ACCT_H | VLD_UPTO | Direct mapping. It is the timestamp of the source system when the records was valid upto in the load cycle. | '9999-12-31' in case of latest record and Current Date ¨C 1 in case of expirey record | 
| CURR_STS | DWR_ACCT_H | CURR_STS | Direct mapping. It is the current status of the records in the load cycle from the source system where it is active or inactive. | Y = Active or N = Inactive. | 
Table 6-27 shows the mapping to populate target table DWM_BKG_PAX. For more information, see BOOKING PASSENGER.
DWR_BKG_PAX _H
DWR_BKG_PAX_DOC_INFO_H
Table 6-27 PKG_DWM_ BKG_PAX ETL Source to Target Mapping
| Column Name | Source Table Name | Source Column Name | Transformation Description | Comments (Formula If Any) | 
|---|---|---|---|---|
| PAX_KEY | DWR_BKG_PAX _H | DWR_BKG_PAX_H_SKEY | Direct mapping. It is the surrogate key generated at operational layer. The unique number helps to keep the data integrity between the operational and derived layer. | |
| PAX_ID | DWR_BKG_PAX _H | PAX_ID | Direct Mapping. This is the primary key for the table generated by the source system | |
| LAST_NM | DWR_BKG_PAX _H | LAST_NM | Direct Mapping. Last Name of Passenger | |
| FST_NM | DWR_BKG_PAX _H | FST_NM | Direct Mapping. Passenger First Name | |
| TYP_CD | DWR_BKG_PAX _H | TYP_CD | Direct Mapping. This indicates the type of passenger | |
| STF_TYP | DWR_BKG_PAX _H | STF_TYP | Direct Mapping. This indicates the data will indicate whether staff is booked on standby or on confirmed basis | |
| DOB | DWR_BKG_PAX _H | DOB | Direct Mapping. | |
| IDFN_CD | DWR_BKG_PAX _H | IDFN_CD | Direct Mapping. "¡˚ID875¡± The Id code is a special type of passenger code used for entering an ID number for identification purposes. | |
| GNDR | DWR_BKG_PAX _H | GNDR | Direct Mapping. This indicates the gender of the passenger | |
| PAX_LAST_UPDT_TMSTMP | DWR_BKG_PAX _H | PAX_LAST_UPD_TMSTMP | Direct Mapping. | |
| VIP_CARR_CD | DWR_BKG_PAX _H | VIP_CARR_CD | Direct Mapping. If passenger is a VIP, the carrier to which status applies to | |
| VIP_FREE_TXT | DWR_BKG_PAX _H | VIP_FREE_TXT | ||
| CLID_NBR | DWR_BKG_PAX _H | CLID_NBR | Direct Mapping. This indicates the client identification number | |
| CLID_CARR_CD | DWR_BKG_PAX _H | CLID_CARR_CD | Direct Mapping. Value is expected to come from the source input. | |
| PAX_TYP | DWR_BKG_PAX _H | PAX_TYP | Direct Mapping. This indicates the type of passenger for this ticket | |
| DWFEED_ID | DWR_ACCT_H | DWFEED_ID | Direct mapping. It is the identifier of the data warehouse feed used to populate the load cycle. | |
| SRC_SYS_ID | DWR_ACCT_H | SRC_SYS_ID | Direct mapping. It is the identifier of the source system. | |
| SRC_SYS_CRTD_TMSTMP | DWR_ACCT_H | SRC_SYS_CRTD_TMSTMP | Direct mapping. It is the timestamp of the source system when the respective was generated in the source system | |
| SRC_SYS_UPD_TMSTMP | DWR_ACCT_H | SRC_SYS_UPD_TMSTMP | Direct mapping. It is the timestamp of source system when the respective record was updated in the source system. | |
| SRC_SYS_DEL_IND | DWR_ACCT_H | SRC_SYS_DEL_IND | Direct mapping. It is the delete flag that indicates the record is deleted in the source system. | 'Y' if deleted or 'N' if not deleted | 
| ETL_BATCH_ID | DWC_JOB_PARM | pv_ETL_BATCH_ID | It is the sequence of the load cycle in which the records are inserted / updated in the table. | Values are passed as parameterized from DWC_JOB_PARM | 
| ETL_BATCH_CRTD_BY | DWC_JOB_PARM | pv_ETL_BATCH_CRE_BY | It is the name of the source system which created and executed this load cycle. | Values are passed as parameterized from DWC_JOB_PARM | 
| ETL_BATCH_CRTD_TMSTMP | DWC_JOB_PARM | pv_ETL_BATCH_CRE_TMSTMP | It is the current timestamp when a record is created as active record or present record. | The active flag i.e CURR_STS ='Y' or SRC_SYS_DEL_IND ='N' | 
| ETL_BATCH_UPD_BY | DWC_JOB_PARM | pv_ETL_BATCH_UPD_BY | It is the name of the source system which updated and executed this load cycle. | Values are passed as parameterized from DWC_JOB_PARM | 
| ETL_BATCH_UPD_TMSTMP | DWC_JOB_PARM | pv_ETL_BATCH_UPD_TMSTMP | It is the current timestamp when a record is updated as inactive record or deleted record. | The active flag i.e CURR_STS ='N' or SRC_SYS_DEL_IND ='Y' | 
| DATA_MVT_STS_CD | DWC_JOB_PARM | pv_DATA_MVT_STS_CD | It is the status information of the Data movement from the source system. That is, the data is New or the data is processed. | P = Processed or N = New | 
| VLD_FRM | DWR_ACCT_H | VLD_FRM | Direct mapping. It is the timestamp of the source system when the records was valid from in the load cycle. | Current Date | 
| VLD_UPTO | DWR_ACCT_H | VLD_UPTO | Direct mapping. It is the timestamp of the source system when the records was valid upto in the load cycle. | '9999-12-31' in case of latest record and Current Date ¨C 1 in case of expirey record | 
| CURR_STS | DWR_ACCT_H | CURR_STS | Direct mapping. It is the current status of the records in the load cycle from the source system where it is active or inactive. | Y = Active or N = Inactive. | 
| TRVL_DOC_TYP | DWR_BKG_PAX_DOC_INFO_H | TRVL_DOC_TYP | Left outer join is performed on the Booking Passenger Document Information table on the basis of Passenger ID to get the Travel Document Type. | Join performed between DWR_BKG_PAX_H and DWR_BKG_PAX_DOC_INFO_H table on PAX_ID column to fetch value for TRVL_DOC_TYP | 
| TRVL_DOC_NBR | DWR_BKG_PAX_DOC_INFO_H | TRVL_DOC_NBR | Left outer join is performed on the Booking Passenger Document Information table on the basis of Passenger ID to get the Travel Document Number. | Join performed between DWR_BKG_PAX_H and DWR_BKG_PAX_DOC_INFO_H table on PAX_ID column to fetch value for TRVL_DOC_NBR | 
Table 6-28 shows the mapping to populate target table DWM_BKG_TST. For more information, see BOOKING TST.
DWR_BKG_TST_H
Table 6-28 PKG_DWM_ BKG_TST ETL Source to Target Mapping
| Column Name | Source Table Name | Source Column Name | Transformation Description | Comments (Formula If Any) | 
|---|---|---|---|---|
| TST_KEY | DWR_BKG_TST_H | DWR_BKG_TST_H_SKEY | Direct mapping. It is the surrogate key generated at operational layer. The unique number helps to keep the data integrity between the operational and derived layer. | |
| TST_ID | DWR_BKG_TST_H | TST_ID | Direct Mapping. This indicates the primary key of the table assigned by source system and is called adsunique id of the entity | |
| TRST_CRCY | DWR_BKG_TST_H | TRST_CRCY | Direct Mapping. This indicates the transitional currency code used in the BR field of the TST. | |
| VLDATING_CARR_CD | DWR_BKG_TST_H | VALIDATING_CARR_CD | Direct Mapping. This refers to the carrier code for which the TST must be charged. This is taken from the FV element. | |
| TST_NBR | DWR_BKG_TST_H | TST_NBR | Direct Mapping. This indicates the number of the TST. | |
| ORGN | DWR_BKG_TST_H | ORGN | Direct Mapping. This indicates the origin airport code of the TST. | |
| DEST | DWR_BKG_TST_H | DEST | Direct Mapping. This indicates the destination airport code of the TST | |
| MNUL_IND | DWR_BKG_TST_H | MNUL_IND | Direct Mapping. | |
| SALE_IND | DWR_BKG_TST_H | SALE_IND | Direct Mapping. This indicates the international sale indicator used for the TST: | |
| ISS_IND | DWR_BKG_TST_H | ISS_IND | Direct Mapping. This indicates the issuance status of the TST: | |
| OLD_TKT_NBR | DWR_BKG_TST_H | OLD_TKT_NBR | Direct Mapping. | |
| ACTN_FLG | DWR_BKG_TST_H | ACTN_FLG | Direct Mapping. This indicates the action flag related to the TST. For instance: | |
| FARE_ENDRSMNT | DWR_BKG_TST_H | FARE_ENDRSMNT | Direct Mapping. | |
| PYMT_RESTRC | DWR_BKG_TST_H | PYMT_RESTRC | Direct Mapping. | |
| TOUR_CD | DWR_BKG_TST_H | TOUR_CD | Direct Mapping. This indicates the fare print override element transmitted through an FY element | |
| FARE_PRINT_OVRD | DWR_BKG_TST_H | FARE_PRINT_OVRD | Direct Mapping. | |
| LAST_TKT_DT | DWR_BKG_TST_H | LAST_TKT_DT | Direct Mapping. | |
| CMSN | DWR_BKG_TST_H | AGNT_CMSN | Direct Mapping. This indicates the commission (FM) associated to the priced segments and displayed in the commission field of the TST. | |
| FARE_CALC_MODE | DWR_BKG_TST_H | FARE_CALC_MODE | Direct Mapping. | |
| FARE_CALC | DWR_BKG_TST_H | FARE_CALC | Direct Mapping. | |
| FORM_OF_PYMT | DWR_BKG_TST_H | FORM_OF_PYMT | Direct Mapping. This indicates the FP element associated to the priced segments and displayed as FP in the TST display. | |
| TKT_TYP | DWR_BKG_TST_H | TKT_TYP | Direct Mapping. This indicates Ticket type returned from Fare quote. Can be Electronic ticket (E), paper ticket (P). | |
| BKG_TMSTMP | DWR_BKG_TST_H | BKG_TMSTMP | Direct Mapping. | |
| TYP | DWR_BKG_TST_H | TYP | Direct Mapping. This indicates the TST is related to an INF passenger. The TYP is INF if the passenger that the TST refers to is an INF type code passenger. The TYP is ADT for any other passenger type codes. | |
| BNKR_RATE1 | DWR_BKG_TST_H | BNKR_RATE1 | Direct Mapping. | |
| Bnkr_Rate2 | DWR_BKG_TST_H | Bnkr_Rate2 | Direct Mapping. | |
| TST_AGNT_SIGN | DWR_BKG_TST_H | TST_AGNT_SIGN | Direct Mapping. This indicates the Agent sign who gives the sign of the agent that made the last update of the TST | |
| DWFEED_ID | DWR_ACCT_H | DWFEED_ID | Direct mapping. It is the identifier of the data warehouse feed used to populate the load cycle. | |
| SRC_SYS_ID | DWR_ACCT_H | SRC_SYS_ID | Direct mapping. It is the identifier of the source system. | |
| SRC_SYS_CRTD_TMSTMP | DWR_ACCT_H | SRC_SYS_CRTD_TMSTMP | Direct mapping. It is the timestamp of the source system when the respective was generated in the source system | |
| SRC_SYS_UPD_TMSTMP | DWR_ACCT_H | SRC_SYS_UPD_TMSTMP | Direct mapping. It is the timestamp of source system when the respective record was updated in the source system. | |
| SRC_SYS_DEL_IND | DWR_ACCT_H | SRC_SYS_DEL_IND | Direct mapping. It is the delete flag that indicates the record is deleted in the source system. | 'Y' if deleted or 'N' if not deleted | 
| ETL_BATCH_ID | DWC_JOB_PARM | pv_ETL_BATCH_ID | It is the sequence of the load cycle in which the records are inserted / updated in the table. | Values are passed as parameterized from DWC_JOB_PARM | 
| ETL_BATCH_CRTD_BY | DWC_JOB_PARM | pv_ETL_BATCH_CRE_BY | It is the name of the source system which created and executed this load cycle. | Values are passed as parameterized from DWC_JOB_PARM | 
| ETL_BATCH_CRTD_TMSTMP | DWC_JOB_PARM | pv_ETL_BATCH_CRE_TMSTMP | It is the current timestamp when a record is created as active record or present record. | The active flag i.e CURR_STS ='Y' or SRC_SYS_DEL_IND ='N' | 
| ETL_BATCH_UPD_BY | DWC_JOB_PARM | pv_ETL_BATCH_UPD_BY | It is the name of the source system which updated and executed this load cycle. | Values are passed as parameterized from DWC_JOB_PARM | 
| ETL_BATCH_UPD_TMSTMP | DWC_JOB_PARM | pv_ETL_BATCH_UPD_TMSTMP | It is the current timestamp when a record is updated as inactive record or deleted record. | The active flag i.e CURR_STS ='N' or SRC_SYS_DEL_IND ='Y' | 
| DATA_MVT_STS_CD | DWC_JOB_PARM | pv_DATA_MVT_STS_CD | It is the status information of the Data movement from the source system. That is, the data is New or the data is processed. | P = Processed or N = New | 
| VLD_FRM | DWR_ACCT_H | VLD_FRM | Direct mapping. It is the timestamp of the source system when the records was valid from in the load cycle. | Current Date | 
| VLD_UPTO | DWR_ACCT_H | VLD_UPTO | Direct mapping. It is the timestamp of the source system when the records was valid upto in the load cycle. | '9999-12-31' in case of latest record and Current Date ¨C 1 in case of expirey record | 
| CURR_STS | DWR_ACCT_H | CURR_STS | Direct mapping. It is the current status of the records in the load cycle from the source system where it is active or inactive. | Y = Active or N = Inactive. | 
Table 6-29 shows the mapping to populate target table DWM_CARR. For more information, see CARRIER.
DWR_CARR_H
Table 6-29 PKG_DWM_CARR ETL Source to Target Mapping
| Column Name | Source Table Name | Source Column Name | Transformation Description | Comments (Formula If Any) | 
|---|---|---|---|---|
| CARR_KEY | DWR_CARR_H | DWR_CARR_H_SKEY | Direct mapping. It is the surrogate key generated at operational layer. The unique number helps to keep the data integrity between the operational and derived layer. | |
| CARR_TYP | DWR_CARR_H | CARR_TYP_ID | Direct Mapping. This indicates the type of the carrier whether Airplane, Rail, Ship, Bus, and so on. | |
| CARR_CD | DWR_CARR_H | CARR_CD_SRC | Direct Mapping. This indicates the short name assigned to the carrier | |
| CARR_DESC | DWR_CARR_H | CARR_DESC | Direct Mapping. This indicates the long name assigned to the carrier | |
| CARR_ID | DWR_CARR_H | CARR_ID | Direct Mapping. This indicates the system generated unique assigned to the attribute in the operational layer | |
| DWFEED_ID | DWR_ACCT_H | DWFEED_ID | Direct mapping. It is the identifier of the data warehouse feed used to populate the load cycle. | |
| SRC_SYS_ID | DWR_ACCT_H | SRC_SYS_ID | Direct mapping. It is the identifier of the source system. | |
| SRC_SYS_CRTD_TMSTMP | DWR_ACCT_H | SRC_SYS_CRTD_TMSTMP | Direct mapping. It is the timestamp of the source system when the respective was generated in the source system | |
| SRC_SYS_UPD_TMSTMP | DWR_ACCT_H | SRC_SYS_UPD_TMSTMP | Direct mapping. It is the timestamp of source system when the respective record was updated in the source system. | |
| SRC_SYS_DEL_IND | DWR_ACCT_H | SRC_SYS_DEL_IND | Direct mapping. It is the delete flag that indicates the record is deleted in the source system. | 'Y' if deleted or 'N' if not deleted | 
| ETL_BATCH_ID | DWC_JOB_PARM | pv_ETL_BATCH_ID | It is the sequence of the load cycle in which the records are inserted / updated in the table. | Values are passed as parameterized from DWC_JOB_PARM | 
| ETL_BATCH_CRTD_BY | DWC_JOB_PARM | pv_ETL_BATCH_CRE_BY | It is the name of the source system which created and executed this load cycle. | Values are passed as parameterized from DWC_JOB_PARM | 
| ETL_BATCH_CRTD_TMSTMP | DWC_JOB_PARM | pv_ETL_BATCH_CRE_TMSTMP | It is the current timestamp when a record is created as active record or present record. | The active flag i.e CURR_STS ='Y' or SRC_SYS_DEL_IND ='N' | 
| ETL_BATCH_UPD_BY | DWC_JOB_PARM | pv_ETL_BATCH_UPD_BY | It is the name of the source system which updated and executed this load cycle. | Values are passed as parameterized from DWC_JOB_PARM | 
| ETL_BATCH_UPD_TMSTMP | DWC_JOB_PARM | pv_ETL_BATCH_UPD_TMSTMP | It is the current timestamp when a record is updated as inactive record or deleted record. | The active flag i.e CURR_STS ='N' or SRC_SYS_DEL_IND ='Y' | 
| DATA_MVT_STS_CD | DWC_JOB_PARM | pv_DATA_MVT_STS_CD | It is the status information of the Data movement from the source system. That is, the data is New or the data is processed. | P = Processed or N = New | 
| VLD_FRM | DWR_ACCT_H | VLD_FRM | Direct mapping. It is the timestamp of the source system when the records was valid from in the load cycle. | Current Date | 
| VLD_UPTO | DWR_ACCT_H | VLD_UPTO | Direct mapping. It is the timestamp of the source system when the records was valid upto in the load cycle. | '9999-12-31' in case of latest record and Current Date ¨C 1 in case of expirey record | 
| CURR_STS | DWR_ACCT_H | CURR_STS | Direct mapping. It is the current status of the records in the load cycle from the source system where it is active or inactive. | Y = Active or N = Inactive. | 
Table 6-30 shows the mapping to populate target table DWM_CORP_CUST. For more information, see CORPORATE CUSTOMER.
DWR_SMS_CUST_H
Table 6-30 PKG_DWM_CORP_CUST ETL Source to Target Mapping
| Column Name | Source Table Name | Source Column Name | Transformation Description | Comments (Formula If Any) | 
|---|---|---|---|---|
| CORP_CUST_KEY | DWR_SMS_CUST_H | DWR_SMS_CUST_H_SKEY | Direct mapping. It is the surrogate key generated at operational layer. The unique number helps to keep the data integrity between the operational and derived layer. | |
| CUST_ROW_ID | DWM_CORP_CUST | CUST_ROW_ID | Left outer join is performed on the Corporate Customer table on the basis of Customer Row Identifier to get the Customer Row Identifier values | Join performed between DWM_CORP_CUST and DWR_SMS_CUST_H table on CUST_ROW_ID column to fetch value for CUST_ROW_ID | 
| CUST_NM | DWR_SMS_CUST_H | CUST_NM | Direct Mapping. | |
| CUST_NM_LOCN | DWR_SMS_CUST_H | CUST_NM_LOCN | Direct Mapping. | |
| CUST_CLNT_CD | DWR_SMS_CUST_H | CUST_CLNT_CD | Direct Mapping. | |
| CUST_HRCHY_LVL | DWR_SMS_CUST_H | CUST_HRCHY_LVL | Direct Mapping. | |
| CUST_TYP | DWR_SMS_CUST_H | CUST_TYP | Direct Mapping. This indicates the corporate customer type | |
| CUST_CORPN | DWR_SMS_CUST_H | CUST_CORPN | Direct Mapping. This indicates the corporation details | |
| CUST_DIV_NM | DWR_SMS_CUST_H | CUST_DIV_NM | Direct Mapping. This indicates the division details of corporation | |
| CUST_STS | DWR_SMS_CUST_H | CUST_STS | Direct Mapping. This indicates the customer status of the corporate customer | |
| CUST_STRTG | DWR_SMS_CUST_H | CUST_STRTG | Direct Mapping. This indicates the corporate customer strategy information | |
| CUST_STRTG_LVL | DWR_SMS_CUST_H | CUST_STRTG_LVL | Direct Mapping. This indicates the customer hierarchy level. | |
| CUST_CRCY_CD | DWR_SMS_CUST_H | CUST_CRCY_CD | Direct Mapping. This indicates the currency of the corporate customer | |
| CUST_KEY_TYP | DWR_SMS_CUST_H | CUST_KEY_TYP | Direct Mapping. This attribute stores the key type of the corporate customer | |
| CUST_CITY | DWR_SMS_CUST_H | CUST_CITY | This indicates the city of the corporate customer | |
| CUST_PSTL_OFF | DWR_SMS_CUST_H | CUST_PSTL_OFF | Direct Mapping. This indicates the postal office of the customer | |
| CUST_ZIP | DWR_SMS_CUST_H | CUST_ZIP | Direct Mapping. This indicates the zip code of the customer address | |
| CUST_CNTY | DWR_SMS_CUST_H | CUST_CNTY | Direct Mapping. This indicates the county to which the customer belongs | |
| CUST_PROVNCE | DWR_SMS_CUST_H | CUST_PROVNCE | Direct Mapping. This indicates the province of the customer | |
| CUST_STATE | DWR_SMS_CUST_H | CUST_STATE | Direct Mapping. This indicates the state of the customer | |
| CUST_CTRY | DWR_SMS_CUST_H | CUST_CTRY | Direct Mapping. This indicates the country of the customer | |
| CUST_INDSTRY | DWR_SMS_CUST_H | CUST_INDSTRY | Direct Mapping. This indicates the industry and line of business of the customer | |
| CUST_DISTRICT | DWR_SMS_CUST_H | CUST_DISTRICT | Direct Mapping. This indicates the district of the customer and populated where applicable. | |
| CUST_REGN | DWR_SMS_CUST_H | CUST_REGN | Direct Mapping. This indicates the region of the customer | |
| CUST_ORGANIZATION | DWR_SMS_CUST_H | CUST_ORGANIZATION | Direct Mapping. This indicates the organization. That is, the country of the customer | |
| CUST_CONT | DWR_SMS_CUST_H | CUST_CONT | Direct Mapping. This indicates the continent of the customer. | |
| CUST_TERR | DWR_SMS_CUST_H | CUST_TERR | Direct Mapping. This indicates the customer territory | |
| CUST_POSN | DWR_SMS_CUST_H | CUST_POSN | Direct Mapping. This indicates the customer position | |
| DWFEED_ID | DWR_ACCT_H | DWFEED_ID | Direct mapping. It is the identifier of the data warehouse feed used to populate the load cycle. | |
| SRC_SYS_ID | DWR_ACCT_H | SRC_SYS_ID | Direct mapping. It is the identifier of the source system. | |
| SRC_SYS_CRTD_TMSTMP | DWR_ACCT_H | SRC_SYS_CRTD_TMSTMP | Direct mapping. It is the timestamp of the source system when the respective was generated in the source system | |
| SRC_SYS_UPD_TMSTMP | DWR_ACCT_H | SRC_SYS_UPD_TMSTMP | Direct mapping. It is the timestamp of source system when the respective record was updated in the source system. | |
| SRC_SYS_DEL_IND | DWR_ACCT_H | SRC_SYS_DEL_IND | Direct mapping. It is the delete flag that indicates the record is deleted in the source system. | 'Y' if deleted or 'N' if not deleted | 
| ETL_BATCH_ID | DWC_JOB_PARM | pv_ETL_BATCH_ID | It is the sequence of the load cycle in which the records are inserted / updated in the table. | Values are passed as parameterized from DWC_JOB_PARM | 
| ETL_BATCH_CRTD_BY | DWC_JOB_PARM | pv_ETL_BATCH_CRE_BY | It is the name of the source system which created and executed this load cycle. | Values are passed as parameterized from DWC_JOB_PARM | 
| ETL_BATCH_CRTD_TMSTMP | DWC_JOB_PARM | pv_ETL_BATCH_CRE_TMSTMP | It is the current timestamp when a record is created as active record or present record. | The active flag i.e CURR_STS ='Y' or SRC_SYS_DEL_IND ='N' | 
| ETL_BATCH_UPD_BY | DWC_JOB_PARM | pv_ETL_BATCH_UPD_BY | It is the name of the source system which updated and executed this load cycle. | Values are passed as parameterized from DWC_JOB_PARM | 
| ETL_BATCH_UPD_TMSTMP | DWC_JOB_PARM | pv_ETL_BATCH_UPD_TMSTMP | It is the current timestamp when a record is updated as inactive record or deleted record. | The active flag i.e CURR_STS ='N' or SRC_SYS_DEL_IND ='Y' | 
| DATA_MVT_STS_CD | DWC_JOB_PARM | pv_DATA_MVT_STS_CD | It is the status information of the Data movement from the source system. That is, the data is New or the data is processed. | P = Processed or N = New | 
| VLD_FRM | DWR_ACCT_H | VLD_FRM | Direct mapping. It is the timestamp of the source system when the records was valid from in the load cycle. | Current Date | 
| VLD_UPTO | DWR_ACCT_H | VLD_UPTO | Direct mapping. It is the timestamp of the source system when the records was valid upto in the load cycle. | '9999-12-31' in case of latest record and Current Date ¨C 1 in case of expirey record | 
| CURR_STS | DWR_ACCT_H | CURR_STS | Direct mapping. It is the current status of the records in the load cycle from the source system where it is active or inactive. | Y = Active or N = Inactive. | 
Table 6-31 shows the mapping to populate target table DWM_FLT. For more information, see FLIGHT.
DWR_FLT_H
DWM_ROUTES
Table 6-31 PKG_DWM_FLT ETL Source to Target Mapping
| Column Name | Source Table Name | Source Column Name | Transformation Description | Comments (Formula If Any) | 
|---|---|---|---|---|
| FLT_KEY | DWR_FLT_H | FLT_KEY | Direct mapping. It is the surrogate key generated at operational layer. The unique number helps to keep the data integrity between the operational and derived layer. | |
| VHCL_ID | DWR_FLT_H | FLT_ID | Direct Mapping. | |
| FLT_NBR | DWR_FLT_H | FLT_NBR | Direct Mapping. This indicates the flight number of the carrier. | |
| ALPHASFX | DWR_FLT_H | ALPHA_SFX | Direct Mapping. This indicates the alphasuffix | |
| ELCTRNC_TKT_IND | DWR_FLT_H | ELCTRNC_TKT_IND | Direct Mapping. This indicates whether E-ticket can be issued for the flight date of flight, if flight traverses multiple dates, then date of the first leg is considered | |
| STS | DWR_FLT_H | FLT_STS | Direct Mapping. This indicates the flight status | |
| INTNL_DOM_FLG | DWR_FLT_H | FLT_TYP | Direct Mapping. This indicates the type of flight whether international and domestic I for International D Domestic | |
| TYP_HAUL | DWR_FLT_H | TYP_HAUL | Direct Mapping. This indicates the type of Haul for the flight | |
| TRAF_CATG_ID | DWM_ROUTES | TRAF_CATG_ID | Left outer join is performed on the Routes table on the basis of Flight Number to get the Traffic Category ID | Join performed between DWM_ROUTES and DWR_FLT_H table on FLT_NBR column to fetch value for TRAF_CATG_ID | 
| CDSH_TYP | DWR_FLT_H | CDSH_TYP | Direct Mapping. This indicates the type of the flight in a codeshare | |
| FRNCHS_PTNR | DWR_FLT_H | FRNCHS_PTNR | Direct Mapping. This indicates airline carrier code of the partner in a franchise agreement. | |
| CARR_CD | DWR_FLT_H | CARR_CD | Direct Mapping. This indicates the carrier of the flight | |
| SCNDRY_CARR_CD | DWR_FLT_H | SCNDRY_CARR_CD | Direct Mapping. This indicates the secondary carrier of the flight | |
| FLT_TXT_DESC | DWR_FLT_H | FLT_TXT_DESC | This attribute indicates the concatenation of the carrier code and the flight number | |
| DWFEED_ID | DWR_ACCT_H | DWFEED_ID | Direct mapping. It is the identifier of the data warehouse feed used to populate the load cycle. | |
| SRC_SYS_ID | DWR_ACCT_H | SRC_SYS_ID | Direct mapping. It is the identifier of the source system. | |
| SRC_SYS_CRTD_TMSTMP | DWR_ACCT_H | SRC_SYS_CRTD_TMSTMP | Direct mapping. It is the timestamp of the source system when the respective was generated in the source system | |
| SRC_SYS_UPD_TMSTMP | DWR_ACCT_H | SRC_SYS_UPD_TMSTMP | Direct mapping. It is the timestamp of source system when the respective record was updated in the source system. | |
| SRC_SYS_DEL_IND | DWR_ACCT_H | SRC_SYS_DEL_IND | Direct mapping. It is the delete flag that indicates the record is deleted in the source system. | 'Y' if deleted or 'N' if not deleted | 
| ETL_BATCH_ID | DWC_JOB_PARM | pv_ETL_BATCH_ID | It is the sequence of the load cycle in which the records are inserted / updated in the table. | Values are passed as parameterized from DWC_JOB_PARM | 
| ETL_BATCH_CRTD_BY | DWC_JOB_PARM | pv_ETL_BATCH_CRE_BY | It is the name of the source system which created and executed this load cycle. | Values are passed as parameterized from DWC_JOB_PARM | 
| ETL_BATCH_CRTD_TMSTMP | DWC_JOB_PARM | pv_ETL_BATCH_CRE_TMSTMP | It is the current timestamp when a record is created as active record or present record. | The active flag i.e CURR_STS ='Y' or SRC_SYS_DEL_IND ='N' | 
| ETL_BATCH_UPD_BY | DWC_JOB_PARM | pv_ETL_BATCH_UPD_BY | It is the name of the source system which updated and executed this load cycle. | Values are passed as parameterized from DWC_JOB_PARM | 
| ETL_BATCH_UPD_TMSTMP | DWC_JOB_PARM | pv_ETL_BATCH_UPD_TMSTMP | It is the current timestamp when a record is updated as inactive record or deleted record. | The active flag i.e CURR_STS ='N' or SRC_SYS_DEL_IND ='Y' | 
| DATA_MVT_STS_CD | DWC_JOB_PARM | pv_DATA_MVT_STS_CD | It is the status information of the Data movement from the source system. That is, the data is New or the data is processed. | P = Processed or N = New | 
| VLD_FRM | DWR_ACCT_H | VLD_FRM | Direct mapping. It is the timestamp of the source system when the records was valid from in the load cycle. | Current Date | 
| VLD_UPTO | DWR_ACCT_H | VLD_UPTO | Direct mapping. It is the timestamp of the source system when the records was valid upto in the load cycle. | '9999-12-31' in case of latest record and Current Date ¨C 1 in case of expirey record | 
| FLT_ID | DWR_FLT_H | FLT_ID | DIRECT MAPPING. | 
Table 6-32 shows the mapping to populate target table DWM_FRQTFLR. For more information, see FREQUENT FLYER.
DWR_FRQTFLR_H
DWM_GEOGRY
Table 6-32 PKG_DWM_FRQTFLR ETL Source to Target Mapping
| Column Name | Source Table Name | Source Column Name | Transformation Description | Comments (Formula If Any) | 
|---|---|---|---|---|
| FRQTFLR_CARD_KEY | DWR_FRQTFLR_H | DWR_FRQTFLR_H_SKEY | Direct mapping. It is the surrogate key generated at operational layer. The unique number helps to keep the data integrity between the operational and derived layer. | |
| FRQTFLR_NBR | DWR_FRQTFLR_H | FRQTFLR_NBR | Direct Mapping. This indicates the Frequent flier number | |
| CARD_CARR | DWR_FRQTFLR_H | CARD_CARR | Direct Mapping. This indicates the carrier to which the card/member belongs to | |
| CARR_CD | DWR_FRQTFLR_H | CARR_CD | Direct Mapping. Carrier to whom the number is associated to for a particular booking. | |
| RQST_TYP | DWR_FRQTFLR_H | RQST_TYP | Direct Mapping. This indicates the SSR request: | |
| STS_CD | DWR_FRQTFLR_H | STS_CD | Direct Mapping. | |
| AIRL_MBSHP_LVL | DWR_FRQTFLR_H | AIRL_MBSHP_LVL | Direct Mapping. This indicates the airline memberTier level. Plus, Platinum, and so on. | |
| AIRL_PRORTY_CD | DWR_FRQTFLR_H | AIRL_PRORTY_CD | Direct Mapping. This indicates the airline defined priority code for the FFP based on various criteria | |
| AIRL_TIER_DESC | DWR_FRQTFLR_H | AIRL_TIER_DESC | Direct Mapping. This indicates the Description of tier levels | |
| AIRL_CUST_VAL | DWR_FRQTFLR_H | AIRL_CUST_VAL | Direct Mapping. This indicates the airline defined value for the customer. | |
| ALAN_MBR_LVL | DWR_FRQTFLR_H | ALAN_MBR_LVL | Direct Mapping. This indicates the airline memberTier level. Plus, Platinum, and so on. | |
| ALAN_TIER_DESC | DWR_FRQTFLR_H | ALAN_TIER_DESC | Direct Mapping. This indicates the Description of tier levels | |
| CERT_NBR | DWR_FRQTFLR_H | CERT_NBR | Direct Mapping. This indicates the certificate number of the frequent flyer | |
| ALANC_CD | DWR_FRQTFLR_H | ALANC_CD | Direct Mapping. This indicates the alliance code | |
| STK_CNTRL_NBR | DWR_FRQTFLR_H | STK_CNTRL_NBR | Direct Mapping. This indicates the stock control number associated with the frequent flyer | |
| CLS_BEF_UPGRD | DWR_FRQTFLR_H | PAX_CLS_BEF_UPGRD | Direct Mapping. | |
| MLS_CR_IND | DWR_FRQTFLR_H | MLS_CRDTD_IND | Direct Mapping. | |
| DWFEED_ID | DWR_ACCT_H | DWFEED_ID | Direct mapping. It is the identifier of the data warehouse feed used to populate the load cycle. | |
| SRC_SYS_ID | DWR_ACCT_H | SRC_SYS_ID | Direct mapping. It is the identifier of the source system. | |
| SRC_SYS_CRTD_TMSTMP | DWR_ACCT_H | SRC_SYS_CRTD_TMSTMP | Direct mapping. It is the timestamp of the source system when the respective was generated in the source system | |
| SRC_SYS_UPD_TMSTMP | DWR_ACCT_H | SRC_SYS_UPD_TMSTMP | Direct mapping. It is the timestamp of source system when the respective record was updated in the source system. | |
| SRC_SYS_DEL_IND | DWR_ACCT_H | SRC_SYS_DEL_IND | Direct mapping. It is the delete flag that indicates the record is deleted in the source system. | 'Y' if deleted or 'N' if not deleted | 
| ETL_BATCH_ID | DWC_JOB_PARM | pv_ETL_BATCH_ID | It is the sequence of the load cycle in which the records are inserted / updated in the table. | Values are passed as parameterized from DWC_JOB_PARM | 
| ETL_BATCH_CRTD_BY | DWC_JOB_PARM | pv_ETL_BATCH_CRE_BY | It is the name of the source system which created and executed this load cycle. | Values are passed as parameterized from DWC_JOB_PARM | 
| ETL_BATCH_CRTD_TMSTMP | DWC_JOB_PARM | pv_ETL_BATCH_CRE_TMSTMP | It is the current timestamp when a record is created as active record or present record. | The active flag i.e CURR_STS ='Y' or SRC_SYS_DEL_IND ='N' | 
| ETL_BATCH_UPD_BY | DWC_JOB_PARM | pv_ETL_BATCH_UPD_BY | It is the name of the source system which updated and executed this load cycle. | Values are passed as parameterized from DWC_JOB_PARM | 
| ETL_BATCH_UPD_TMSTMP | DWC_JOB_PARM | pv_ETL_BATCH_UPD_TMSTMP | It is the current timestamp when a record is updated as inactive record or deleted record. | The active flag i.e CURR_STS ='N' or SRC_SYS_DEL_IND ='Y' | 
| DATA_MVT_STS_CD | DWC_JOB_PARM | pv_DATA_MVT_STS_CD | It is the status information of the Data movement from the source system. That is, the data is New or the data is processed. | P = Processed or N = New | 
| VLD_FRM | DWR_ACCT_H | VLD_FRM | Direct mapping. It is the timestamp of the source system when the records was valid from in the load cycle. | Current Date | 
| VLD_UPTO | DWR_ACCT_H | VLD_UPTO | Direct mapping. It is the timestamp of the source system when the records was valid upto in the load cycle. | '9999-12-31' in case of latest record and Current Date ¨C 1 in case of expirey record | 
| CURR_STS | DWR_ACCT_H | CURR_STS | Direct mapping. It is the current status of the records in the load cycle from the source system where it is active or inactive. | Y = Active or N = Inactive. | 
| CITY_KEY | DWM_GEOGRY | CITY_KEY | Left outer join is performed on the Geography table on the basis of City Code to get the City Key | Join performed between DWM_GEOGRY and DWR_FRQTFLR_H table on CITY_CD column to fetch value for City Key | 
| LYLTY_PRG_ID | DWR_FRQTFLR_H | LYLTY_PRG_ID | Direct Mapping. | |
| FRQTFLR_CARD_ID | DWR_FRQTFLR_H | FRQTFLR_CARD_ID | Direct Mapping. | |
| LYLTY_LVL_ID | DWR_FRQTFLR_H | LYLTY_LVL_ID | Direct Mapping. | |
| ACCT_ID | DWR_FRQTFLR_H | ACCT_ID | Direct Mapping. | |
| ACCT_OPEN_DT | DWR_FRQTFLR_H | ACCT_OPEN_DT | Direct Mapping. | |
| ACCT_CLOSE_DT | DWR_FRQTFLR_H | ACCT_CLOSE_DT | Direct Mapping. | |
| ACCT_EXPRY_DT | DWR_FRQTFLR_H | ACCT_EXPR_DT | Direct Mapping. | |
| ACCT_RNWL_DT | DWR_FRQTFLR_H | ACCT_RNW_DT | Direct Mapping. | |
| DOB | DWR_FRQTFLR_H | DOB | Direct Mapping. | |
| GNDR | DWR_FRQTFLR_H | GNDR | Direct Mapping. | |
| INCM_LVL | DWR_FRQTFLR_H | INCM_LVL | Direct Mapping. | |
| MRTL_STS | DWR_FRQTFLR_H | MRTL_STS | Direct Mapping. | |
| EDU | DWR_FRQTFLR_H | EDU | Direct Mapping. | |
| OCCUPTN | DWR_FRQTFLR_H | OCCUPTN | Direct Mapping. | 
Table 6-33 shows the mapping to populate target table DWM_INTRATN_RSLT. For more information, see INTERACTION RESULT.
DWL_INTRATN_RSLT_H
Table 6-33 PKG_DWM_INTRATN_RSLT ETL Source to Target Mapping
| Column Name | Source Table Name | Source Column Name | Transformation Description | Comments (Formula If Any) | 
|---|---|---|---|---|
| INTRATN_RSLT_KEY | DWL_INTRATN_RSLT_H | DWL_INTRATN_RSLT_H_SKEY | Direct mapping. It is the surrogate key generated at operational layer. The unique number helps to keep the data integrity between the operational and derived layer. | |
| INTRATN_RSLT_ID | DWL_INTRATN_RSLT_H | INTRATN_RSLT_ID | Direct Mapping. | |
| INTRATN_RSLT_NM | DWL_INTRATN_RSLT_H | INTRATN_RSLT_NM | Direct Mapping. | |
| INTRATN_RSLT_DESC | DWL_INTRATN_RSLT_H | INTRATN_RSLT_DESC | Direct Mapping. | |
| DWFEED_ID | DWR_ACCT_H | DWFEED_ID | Direct mapping. It is the identifier of the data warehouse feed used to populate the load cycle. | |
| SRC_SYS_ID | DWR_ACCT_H | SRC_SYS_ID | Direct mapping. It is the identifier of the source system. | |
| SRC_SYS_CRTD_TMSTMP | DWR_ACCT_H | SRC_SYS_CRTD_TMSTMP | Direct mapping. It is the timestamp of the source system when the respective was generated in the source system | |
| SRC_SYS_UPD_TMSTMP | DWR_ACCT_H | SRC_SYS_UPD_TMSTMP | Direct mapping. It is the timestamp of source system when the respective record was updated in the source system. | |
| SRC_SYS_DEL_IND | DWR_ACCT_H | SRC_SYS_DEL_IND | Direct mapping. It is the delete flag that indicates the record is deleted in the source system. | |
| ETL_BATCH_ID | DWC_JOB_PARM | pv_ETL_BATCH_ID | It is the sequence of the load cycle in which the records are inserted / updated in the table. | |
| ETL_BATCH_CRTD_BY | DWC_JOB_PARM | pv_ETL_BATCH_CRE_BY | It is the name of the source system which created and executed this load cycle. | |
| ETL_BATCH_CRTD_TMSTMP | DWC_JOB_PARM | pv_ETL_BATCH_CRE_TMSTMP | It is the current timestamp when a record is created as active record or present record. | |
| ETL_BATCH_UPD_BY | DWC_JOB_PARM | pv_ETL_BATCH_UPD_BY | It is the name of the source system which updated and executed this load cycle. | |
| ETL_BATCH_UPD_TMSTMP | DWC_JOB_PARM | pv_ETL_BATCH_UPD_TMSTMP | It is the current timestamp when a record is updated as inactive record or deleted record. | |
| DATA_MVT_STS_CD | DWC_JOB_PARM | pv_DATA_MVT_STS_CD | It is the status information of the Data movement from the source system. That is, the data is New or the data is processed. | |
| VLD_FRM | DWR_ACCT_H | VLD_FRM | Direct mapping. It is the timestamp of the source system when the records was valid from in the load cycle. | |
| VLD_UPTO | DWR_ACCT_H | VLD_UPTO | Direct mapping. It is the timestamp of the source system when the records was valid upto in the load cycle. | |
| CURR_STS | DWR_ACCT_H | CURR_STS | Direct mapping. It is the current status of the records in the load cycle from the source system where it is active or inactive. | 
Table 6-34 shows the mapping to populate target table DWM_INTRATN_RSN. For more information, see INTERACTION REASON.
DWL_INTRATN_RSN_H
Table 6-34 PKG_DWM_INTRATN_RSN ETL Source to Target Mapping
| Column Name | Source Table Name | Source Column Name | Transformation Description | Comments (Formula If Any) | 
|---|---|---|---|---|
| INTRATN_RSN_ID | DWL_INTRATN_RSN_H | INTRATN_RSN_ID | Direct mapping. It is the surrogate key generated at operational layer. The unique number helps to keep the data integrity between the operational and derived layer. | |
| INTRATN_RSN_NM | DWL_INTRATN_RSN_H | INTRATN_RSN_NM | Direct Mapping. | |
| INTRATN_RSN_DESC | DWL_INTRATN_RSN_H | INTRATN_RSN_DESC | Direct Mapping. | |
| DWFEED_ID | DWR_ACCT_H | DWFEED_ID | Direct mapping. It is the identifier of the data warehouse feed used to populate the load cycle. | |
| SRC_SYS_ID | DWR_ACCT_H | SRC_SYS_ID | Direct mapping. It is the identifier of the source system. | |
| SRC_SYS_CRTD_TMSTMP | DWR_ACCT_H | SRC_SYS_CRTD_TMSTMP | Direct mapping. It is the timestamp of the source system when the respective was generated in the source system | |
| SRC_SYS_UPD_TMSTMP | DWR_ACCT_H | SRC_SYS_UPD_TMSTMP | Direct mapping. It is the timestamp of source system when the respective record was updated in the source system. | |
| SRC_SYS_DEL_IND | DWR_ACCT_H | SRC_SYS_DEL_IND | Direct mapping. It is the delete flag that indicates the record is deleted in the source system. | 'Y' if deleted or 'N' if not deleted | 
| ETL_BATCH_ID | DWC_JOB_PARM | pv_ETL_BATCH_ID | It is the sequence of the load cycle in which the records are inserted / updated in the table. | Values are passed as parameterized from DWC_JOB_PARM | 
| ETL_BATCH_CRTD_BY | DWC_JOB_PARM | pv_ETL_BATCH_CRE_BY | It is the name of the source system which created and executed this load cycle. | Values are passed as parameterized from DWC_JOB_PARM | 
| ETL_BATCH_CRTD_TMSTMP | DWC_JOB_PARM | pv_ETL_BATCH_CRE_TMSTMP | It is the current timestamp when a record is created as active record or present record. | The active flag i.e CURR_STS ='Y' or SRC_SYS_DEL_IND ='N' | 
| ETL_BATCH_UPD_BY | DWC_JOB_PARM | pv_ETL_BATCH_UPD_BY | It is the name of the source system which updated and executed this load cycle. | Values are passed as parameterized from DWC_JOB_PARM | 
| ETL_BATCH_UPD_TMSTMP | DWC_JOB_PARM | pv_ETL_BATCH_UPD_TMSTMP | It is the current timestamp when a record is updated as inactive record or deleted record. | The active flag i.e CURR_STS ='N' or SRC_SYS_DEL_IND ='Y' | 
| DATA_MVT_STS_CD | DWC_JOB_PARM | pv_DATA_MVT_STS_CD | It is the status information of the Data movement from the source system. That is, the data is New or the data is processed. | P = Processed or N = New | 
| VLD_FRM | DWR_ACCT_H | VLD_FRM | Direct mapping. It is the timestamp of the source system when the records was valid from in the load cycle. | Current Date | 
| VLD_UPTO | DWR_ACCT_H | VLD_UPTO | Direct mapping. It is the timestamp of the source system when the records was valid upto in the load cycle. | '9999-12-31' in case of latest record and Current Date ¨C 1 in case of expirey record | 
| CURR_STS | DWR_ACCT_H | CURR_STS | Direct mapping. It is the current status of the records in the load cycle from the source system where it is active or inactive. | Y = Active or N = Inactive. | 
| DWFEED_ID | DWR_ACCT_H | DWFEED_ID | Direct mapping. It is the identifier of the data warehouse feed used to populate the load cycle. | 
Table 6-35 shows the mapping to populate target table DWM_LEG. For more information, see LEG.
DWR_LEG_H
DWM_AIP
Table 6-35 PKG_DWM_LEG ETL Source to Target Mapping
| Column Name | Source Table Name | Source Column Name | Transformation Description | Comments (Formula If Any) | 
|---|---|---|---|---|
| LEG_KEY | DWR_LEG_H | DWR_LEG_H_SKEY | Direct mapping. It is the surrogate key generated at operational layer. The unique number helps to keep the data integrity between the operational and derived layer. | |
| DEPTR_TRML | DWR_LEG_H | DEPTR_TRML | Direct Mapping. | |
| ARVL_TRML | DWR_LEG_H | ARVL_TRML | Direct Mapping. This indicates the terminal to where the flight arrives into | |
| ARVL_AIP_NM | DWR_LEG_H | ARVL_AIP_NM | Direct Mapping. This indicates the arrival airport name which is same as the off point | |
| DEPTR_AIP_NM | DWR_LEG_H | DEPTR_AIP_NM | Direct Mapping. This indicates the departure airport name which is same as the board point | |
| DEPTR_CITY | DWM_AIP | DEPTR_CITY | Left outer join is performed on the Airport table on the basis of Airport ID to get the Departure City | Join performed between DWM_AIP and DWR_LEG_H table on AIP_ID and AIP_NM column to fetch value for DEPTR_CITY | 
| DEPTR_CTRY | DWM_AIP | DEPTR__CTRY | Left outer join is performed on the Airport table on the basis of Airport ID to get the Departure Country | Join performed between DWM_AIP and DWR_LEG_H table on AIP_ID and AIP_NM column to fetch value for DEPTR_CTRY | 
| DEPTR_REGN | DWM_AIP | DEPTR__REGN | Left outer join is performed on the Airport table on the basis of Airport ID to get the Departure Region | Join performed between DWM_AIP and DWR_LEG_H table on AIP_ID and AIP_NM column to fetch value for DEPTR_REGN | 
| DEPTR_CONT | DWM_AIP | DEPTR__CONT | Left outer join is performed on the Airport table on the basis of Airport ID and Airport name to get the Departure Continent | Join performed between DWM_AIP and DWR_LEG_H table on AIP_ID and AIP_NM column to fetch value for DEPTR_CONT | 
| ARVL_CITY | DWM_AIP | ARVL_CITY | Left outer join is performed on the Airport table on the basis of Airport ID and Airport name to get the Arrival City | Join performed between DWM_AIP and DWR_LEG_H table on AIP_ID and AIP_NM column to fetch value for ARVL_CITY | 
| ARVL_CTRY | DWM_AIP | ARVL__CTRY | Left outer join is performed on the Airport table on the basis of Airport ID and Airport name to get the Arrival Country | Join performed between DWM_AIP and DWR_LEG_H table on AIP_ID and AIP_NM column to fetch value for ARVL_CTRY | 
| ARVL_REGN | DWM_AIP | ARVL__REGN | Left outer join is performed on the Airport table on the basis of Airport ID and Airport name to get the Arrival Region | Join performed between DWM_AIP and DWR_LEG_H table on AIP_ID and AIP_NM column to fetch value for ARVL_REGN | 
| ARVL_CONT | DWM_AIP | ARVL__CONT | Left outer join is performed on the Airport table on the basis of Airport ID and Airport name to get the Arrival Continent | Join performed between DWM_AIP and DWR_LEG_H table on AIP_ID and AIP_NM column to fetch value for ARVL_CONT | 
| DWFEED_ID | DWR_ACCT_H | DWFEED_ID | Direct mapping. It is the identifier of the data warehouse feed used to populate the load cycle. | |
| SRC_SYS_ID | DWR_ACCT_H | SRC_SYS_ID | Direct mapping. It is the identifier of the source system. | |
| SRC_SYS_CRTD_TMSTMP | DWR_ACCT_H | SRC_SYS_CRTD_TMSTMP | Direct mapping. It is the timestamp of the source system when the respective was generated in the source system | |
| SRC_SYS_UPD_TMSTMP | DWR_ACCT_H | SRC_SYS_UPD_TMSTMP | Direct mapping. It is the timestamp of source system when the respective record was updated in the source system. | |
| SRC_SYS_DEL_IND | DWR_ACCT_H | SRC_SYS_DEL_IND | Direct mapping. It is the delete flag that indicates the record is deleted in the source system. | 'Y' if deleted or 'N' if not deleted | 
| ETL_BATCH_ID | DWC_JOB_PARM | pv_ETL_BATCH_ID | It is the sequence of the load cycle in which the records are inserted / updated in the table. | Values are passed as parameterized from DWC_JOB_PARM | 
| ETL_BATCH_CRTD_BY | DWC_JOB_PARM | pv_ETL_BATCH_CRE_BY | It is the name of the source system which created and executed this load cycle. | Values are passed as parameterized from DWC_JOB_PARM | 
| ETL_BATCH_CRTD_TMSTMP | DWC_JOB_PARM | pv_ETL_BATCH_CRE_TMSTMP | It is the current timestamp when a record is created as active record or present record. | The active flag i.e CURR_STS ='Y' or SRC_SYS_DEL_IND ='N' | 
| ETL_BATCH_UPD_BY | DWC_JOB_PARM | pv_ETL_BATCH_UPD_BY | It is the name of the source system which updated and executed this load cycle. | Values are passed as parameterized from DWC_JOB_PARM | 
| ETL_BATCH_UPD_TMSTMP | DWC_JOB_PARM | pv_ETL_BATCH_UPD_TMSTMP | It is the current timestamp when a record is updated as inactive record or deleted record. | The active flag i.e CURR_STS ='N' or SRC_SYS_DEL_IND ='Y' | 
| DATA_MVT_STS_CD | DWC_JOB_PARM | pv_DATA_MVT_STS_CD | It is the status information of the Data movement from the source system. That is, the data is New or the data is processed. | P = Processed or N = New | 
| VLD_FRM | DWR_ACCT_H | VLD_FRM | Direct mapping. It is the timestamp of the source system when the records was valid from in the load cycle. | Current Date | 
| VLD_UPTO | DWR_ACCT_H | VLD_UPTO | Direct mapping. It is the timestamp of the source system when the records was valid upto in the load cycle. | '9999-12-31' in case of latest record and Current Date ¨C 1 in case of expirey record | 
| CURR_STS | DWR_ACCT_H | CURR_STS | Direct mapping. It is the current status of the records in the load cycle from the source system where it is active or inactive. | Y = Active or N = Inactive. | 
| LEG_ID | DWR_LEG_H | LEG_ID | Direct Mapping. | 
Table 6-36 shows the mapping to populate target table DWM_LYLTY_LVL. For more information, see LOYALTY LEVEL.
DWR_LYLTY_LVL_H
Table 6-36 PKG_DWM_LYLTY_LVL ETL Source to Target Mapping
| Column Name | Source Table Name | Source Column Name | Transformation Description | Comments (Formula If Any) | 
|---|---|---|---|---|
| LYLTY_LVL_KEY | DWR_LYLTY_LVL_H | DWR_LYLTY_LVL_H_SKEY | Direct mapping. It is the surrogate key generated at operational layer. The unique number helps to keep the data integrity between the operational and derived layer. | |
| LYLTY_LVL_ID | DWR_LYLTY_LVL_H | LYLTY_LVL_ID | Direct Mapping. | |
| LYLTY_LVL_NM | DWR_LYLTY_LVL_H | LYLTY_LVL_NM | Direct Mapping. | |
| LVL_QLFYNG_STRT_PNTS | DWR_LYLTY_LVL_H | LVL_QLFYNG_STRT_PNTS | Direct Mapping. | |
| LYLTY_PRG_ID | DWR_LYLTY_LVL_H | LYLTY_PRG_ID | Direct Mapping. | |
| DWFEED_ID | DWR_ACCT_H | DWFEED_ID | Direct mapping. It is the identifier of the data warehouse feed used to populate the load cycle. | |
| SRC_SYS_ID | DWR_ACCT_H | SRC_SYS_ID | Direct mapping. It is the identifier of the source system. | |
| SRC_SYS_CRTD_TMSTMP | DWR_ACCT_H | SRC_SYS_CRTD_TMSTMP | Direct mapping. It is the timestamp of the source system when the respective was generated in the source system | |
| SRC_SYS_UPD_TMSTMP | DWR_ACCT_H | SRC_SYS_UPD_TMSTMP | Direct mapping. It is the timestamp of source system when the respective record was updated in the source system. | |
| SRC_SYS_DEL_IND | DWR_ACCT_H | SRC_SYS_DEL_IND | Direct mapping. It is the delete flag that indicates the record is deleted in the source system. | 'Y' if deleted or 'N' if not deleted | 
| ETL_BATCH_ID | DWC_JOB_PARM | pv_ETL_BATCH_ID | It is the sequence of the load cycle in which the records are inserted / updated in the table. | Values are passed as parameterized from DWC_JOB_PARM | 
| ETL_BATCH_CRTD_BY | DWC_JOB_PARM | pv_ETL_BATCH_CRE_BY | It is the name of the source system which created and executed this load cycle. | Values are passed as parameterized from DWC_JOB_PARM | 
| ETL_BATCH_CRTD_TMSTMP | DWC_JOB_PARM | pv_ETL_BATCH_CRE_TMSTMP | It is the current timestamp when a record is created as active record or present record. | The active flag i.e CURR_STS ='Y' or SRC_SYS_DEL_IND ='N' | 
| ETL_BATCH_UPD_BY | DWC_JOB_PARM | pv_ETL_BATCH_UPD_BY | It is the name of the source system which updated and executed this load cycle. | Values are passed as parameterized from DWC_JOB_PARM | 
| ETL_BATCH_UPD_TMSTMP | DWC_JOB_PARM | pv_ETL_BATCH_UPD_TMSTMP | It is the current timestamp when a record is updated as inactive record or deleted record. | The active flag i.e CURR_STS ='N' or SRC_SYS_DEL_IND ='Y' | 
| ETL_BATCH_UPD_BY | DWC_JOB_PARM | pv_ETL_BATCH_UPD_BY | It is the name of the source system which updated and executed this load cycle. | Values are passed as parameterized from DWC_JOB_PARM | 
| VLD_FRM | DWR_ACCT_H | VLD_FRM | Direct mapping. It is the timestamp of the source system when the records was valid from in the load cycle. | Current Date | 
| VLD_UPTO ¡ | DWR_ACCT_H | VLD_UPTO | Direct mapping. It is the timestamp of the source system when the records was valid upto in the load cycle. | ®9999-12-31' in case of latest record and Current Date ¨C 1 in case of expirey record | 
| CURR_STS | DWR_ACCT_H | CURR_STS | Direct mapping. It is the current status of the records in the load cycle from the source system where it is active or inactive. | Y = Active or N = Inactive. | 
Table 6-37 shows the mapping to populate target table DWM_PDI_CHNL. For more information, see PDI CHANNEL.
DWL_PDI_CHNL_H
Table 6-37 PKG_DWM_PDI_CHNL ETL Source to Target Mapping
| Column Name | Source Table Name | Source Column Name | Transformation Description | Comments (Formula If Any) | 
|---|---|---|---|---|
| CHNL_KEY | DWL_PDI_CHNL_H | DWL_PDI_CHNL_H_SKEY | Direct mapping. It is the surrogate key generated at operational layer. The unique number helps to keep the data integrity between the operational and derived layer. | |
| CHNL_ID | DWL_PDI_CHNL_H | CHNL_ID | Direct Mapping. This indicates the unique identifier assigned to the channel in the operational layer of the | |
| ACCPTNCE_CHNL_TYP | DWL_PDI_CHNL_H | ACCPTNCE_CHNL_TYP | Direct Mapping. This indicates the check-in channel origin. | |
| ACCPTNCE_CHNL_ORGN | DWL_PDI_CHNL_H | ACCPTNCE_CHNL_ORGN | Direct Mapping. This indicates the check-in channel origin. | |
| ACCPTNCE_CHNL_TYP_DESC | DWL_PDI_CHNL_H | ACCPTNCE_CHNL_TYP_DESC | Direct Mapping. This indicates the application type of the check-in channel. | |
| DWFEED_ID | DWR_ACCT_H | DWFEED_ID | Direct mapping. It is the identifier of the data warehouse feed used to populate the load cycle. | |
| SRC_SYS_ID | DWR_ACCT_H | SRC_SYS_ID | Direct mapping. It is the identifier of the source system. | |
| SRC_SYS_CRTD_TMSTMP | DWR_ACCT_H | SRC_SYS_CRTD_TMSTMP | Direct mapping. It is the timestamp of the source system when the respective was generated in the source system | |
| SRC_SYS_UPD_TMSTMP | DWR_ACCT_H | SRC_SYS_UPD_TMSTMP | Direct mapping. It is the timestamp of source system when the respective record was updated in the source system. | |
| SRC_SYS_DEL_IND | DWR_ACCT_H | SRC_SYS_DEL_IND | Direct mapping. It is the delete flag that indicates the record is deleted in the source system. | 'Y' if deleted or 'N' if not deleted | 
| ETL_BATCH_ID | DWC_JOB_PARM | pv_ETL_BATCH_ID | It is the sequence of the load cycle in which the records are inserted / updated in the table. | Values are passed as parameterized from DWC_JOB_PARM | 
| ETL_BATCH_CRTD_BY | DWC_JOB_PARM | pv_ETL_BATCH_CRE_BY | It is the name of the source system which created and executed this load cycle. | Values are passed as parameterized from DWC_JOB_PARM | 
| ETL_BATCH_CRTD_TMSTMP | DWC_JOB_PARM | pv_ETL_BATCH_CRE_TMSTMP | It is the current timestamp when a record is created as active record or present record. | The active flag i.e CURR_STS ='Y' or SRC_SYS_DEL_IND ='N' | 
| ETL_BATCH_UPD_BY | DWC_JOB_PARM | pv_ETL_BATCH_UPD_BY | It is the name of the source system which updated and executed this load cycle. | Values are passed as parameterized from DWC_JOB_PARM | 
| ETL_BATCH_UPD_TMSTMP | DWC_JOB_PARM | pv_ETL_BATCH_UPD_TMSTMP | It is the current timestamp when a record is updated as inactive record or deleted record. | The active flag i.e CURR_STS ='N' or SRC_SYS_DEL_IND ='Y' | 
| DATA_MVT_STS_CD | DWC_JOB_PARM | pv_DATA_MVT_STS_CD | It is the status information of the Data movement from the source system. That is, the data is New or the data is processed. | P = Processed or N = New | 
| VLD_FRM | DWR_ACCT_H | VLD_FRM | Direct mapping. It is the timestamp of the source system when the records was valid from in the load cycle. | Current Date | 
| VLD_UPTO | DWR_ACCT_H | VLD_UPTO | Direct mapping. It is the timestamp of the source system when the records was valid upto in the load cycle. | '9999-12-31' in case of latest record and Current Date ¨C 1 in case of expirey record | 
| CURR_STS | DWR_ACCT_H | CURR_STS | Direct mapping. It is the current status of the records in the load cycle from the source system where it is active or inactive. | Y = Active or N = Inactive. | 
Table 6-38 shows the mapping to populate target table DWM_SALES_CHNL. For more information, see SALES CHANNEL.
DWR_BKG_OFF_H
Table 6-38 PKG_DWM_SALES_CHNL ETL Source to Target Mapping
| Column Name | Source Table Name | Source Column Name | Transformation Description | Comments (Formula If Any) | 
|---|---|---|---|---|
| SALES_CHNL_KEY | DWL_SALES_CHNL_H | DWL_SALES_CHNL_H_SKEY | Direct mapping. It is the surrogate key generated at operational layer. The unique number helps to keep the data integrity between the operational and derived layer. | |
| SALES_CHNL_CD | DWL_SALES_CHNL_H | SALES_CHNL_CD | Direct mapping This stores the sales channel code Data flows from operational to derived layer. | |
| DWFEED_ID | DWR_ACCT_H | DWFEED_ID | Direct mapping. It is the identifier of the data warehouse feed used to populate the load cycle. | |
| SRC_SYS_ID | DWR_ACCT_H | SRC_SYS_ID | Direct mapping. It is the identifier of the source system. | |
| SRC_SYS_CRTD_TMSTMP | DWR_ACCT_H | SRC_SYS_CRTD_TMSTMP | Direct mapping. It is the timestamp of the source system when the respective was generated in the source system | |
| SRC_SYS_UPD_TMSTMP | DWR_ACCT_H | SRC_SYS_UPD_TMSTMP | Direct mapping. It is the timestamp of source system when the respective record was updated in the source system. | |
| SRC_SYS_DEL_IND | DWR_ACCT_H | SRC_SYS_DEL_IND | Direct mapping. It is the delete flag that indicates the record is deleted in the source system. | 'Y' if deleted or 'N' if not deleted | 
| ETL_BATCH_ID | DWC_JOB_PARM | pv_ETL_BATCH_ID | It is the sequence of the load cycle in which the records are inserted / updated in the table. | Values are passed as parameterized from DWC_JOB_PARM | 
| ETL_BATCH_CRTD_BY | DWC_JOB_PARM | pv_ETL_BATCH_CRE_BY | It is the name of the source system which created and executed this load cycle. | Values are passed as parameterized from DWC_JOB_PARM | 
| ETL_BATCH_CRTD_TMSTMP | DWC_JOB_PARM | pv_ETL_BATCH_CRE_TMSTMP | It is the current timestamp when a record is created as active record or present record. | The active flag i.e CURR_STS ='Y' or SRC_SYS_DEL_IND ='N' | 
| ETL_BATCH_UPD_BY | DWC_JOB_PARM | pv_ETL_BATCH_UPD_BY | It is the name of the source system which updated and executed this load cycle. | Values are passed as parameterized from DWC_JOB_PARM | 
| ETL_BATCH_UPD_TMSTMP | DWC_JOB_PARM | pv_ETL_BATCH_UPD_TMSTMP | It is the current timestamp when a record is updated as inactive record or deleted record. | The active flag i.e CURR_STS ='N' or SRC_SYS_DEL_IND ='Y' | 
| DATA_MVT_STS_CD | DWC_JOB_PARM | pv_DATA_MVT_STS_CD | It is the status information of the Data movement from the source system. That is, the data is New or the data is processed. | P = Processed or N = New | 
| VLD_FRM | DWR_ACCT_H | VLD_FRM | Direct mapping. It is the timestamp of the source system when the records was valid from in the load cycle. | Current Date | 
| VLD_UPTO | DWR_ACCT_H | VLD_UPTO | Direct mapping. It is the timestamp of the source system when the records was valid upto in the load cycle. | '9999-12-31' in case of latest record and Current Date ¨C 1 in case of expirey record | 
| CURR_STS | DWR_ACCT_H | CURR_STS | Direct mapping. It is the current status of the records in the load cycle from the source system where it is active or inactive. | Y = Active or N = Inactive. | 
Table 6-39 shows the mapping to populate target table DWM_SEG. For more information, see SEGMENT.
DWR_SEG_H
DWM_AIP
Table 6-39 PKG_DWM_SEG ETL Source to Target Mapping
| Column Name | Source Table Name | Source Column Name | Transformation Description | Comments (Formula If Any) | 
|---|---|---|---|---|
| SEG_KEY | DWR_SEG_H | DWR_SEG_H_SKEY | Direct mapping. It is the surrogate key generated at operational layer. The unique number helps to keep the data integrity between the operational and derived layer. | |
| SEG_TYP | DWR_SEG_H | SEG_TYP | Direct Mapping. This indicates the segment type for the flight | |
| LAST_CHECK_TM_LCL | DWR_SEG_H | LAST_CHKIN_TM_LCL | Direct Mapping. | |
| BRD_AIP_NM | DWM_AIP | BP_AIP_NM | Left outer join is performed on the Airport table on the basis of Airport ID and Airport name to get the Board Point Airport name | Join performed between DWM_AIP and DWR_SEG_H table on AIP_ID and AIP_NM column to fetch value for BP_AIP_NM | 
| OFPNT_AIP_NM | DWM_AIP | lkp_op_AIP_NM | Left outer join is performed on the Airport table on the basis of Airport ID and Airport name to get the OFF Point Airport name | Join performed between DWM_AIP and DWR_SEG_H table on AIP_ID and AIP_NM column to fetch value for lkp_op_AIP_NM | 
| BP_CITY | DWM_AIP | lkp_bp_CITY | Left outer join is performed on the Airport table on the basis of Airport ID and Airport name to get the Board Point City | Join performed between DWM_AIP and DWR_SEG_H table on AIP_ID and AIP_NM column to fetch value for lkp_bp_CITY | 
| BP_CTRY | DWM_AIP | lkp_bp_CTRY | Left outer join is performed on the Airport table on the basis of Airport ID and Airport name to get the Board Point Country | Join performed between DWM_AIP and DWR_SEG_H table on AIP_ID and AIP_NM column to fetch value for lkp_bp_CTRY | 
| OFPNT_CTRY | DWM_AIP | lkp_op_CTRY | Left outer join is performed on the Airport table on the basis of Airport ID and Airport name to get the Off Point Country | Join performed between DWM_AIP and DWR_SEG_H table on AIP_ID and AIP_NM column to fetch value for lkp_op_CTRY | 
| OFPNT_CITY | DWM_AIP | lkp_op_CITY | Left outer join is performed on the Airport table on the basis of Airport ID and Airport name to get the Off Point City | Join performed between DWM_AIP and DWR_SEG_H table on AIP_ID and AIP_NM column to fetch value for lkp_op_CITY | 
| BP_REGN | DWM_AIP | lkp_bp_REGN | Left outer join is performed on the Airport table on the basis of Airport ID and Airport name to get the Board Point Region | Join performed between DWM_AIP and DWR_SEG_H table on AIP_ID and AIP_NM column to fetch value for lkp_bp_REGN | 
| OFPNT_REGN | DWM_AIP | lkp_op_REGN | Left outer join is performed on the Airport table on the basis of Airport ID and Airport name to get the OFF Point Region | Join performed between DWM_AIP and DWR_SEG_H table on AIP_ID and AIP_NM column to fetch value for lkp_op_REGN | 
| BP_CONT | DWM_AIP | lkp_bp_CONT | Left outer join is performed on the Airport table on the basis of Airport ID and Airport name to get the Board Point Continent | Join performed between DWM_AIP and DWR_SEG_H table on AIP_ID and AIP_NM column to fetch value for lkp_bp_CONT | 
| OFPNT_CONT | DWM_AIP | lkp_op_CONT | Left outer join is performed on the Airport table on the basis of Airport ID and Airport name to get the Off Point Continent | Join performed between DWM_AIP and DWR_SEG_H table on AIP_ID and AIP_NM column to fetch value for lkp_op_CONT | 
| DWFEED_ID | DWR_ACCT_H | DWFEED_ID | Direct mapping. It is the identifier of the data warehouse feed used to populate the load cycle. | |
| SRC_SYS_ID | DWR_ACCT_H | SRC_SYS_ID | Direct mapping. It is the identifier of the source system. | |
| SRC_SYS_CRTD_TMSTMP | DWR_ACCT_H | SRC_SYS_CRTD_TMSTMP | Direct mapping. It is the timestamp of the source system when the respective was generated in the source system | |
| SRC_SYS_UPD_TMSTMP | DWR_ACCT_H | SRC_SYS_UPD_TMSTMP | Direct mapping. It is the timestamp of source system when the respective record was updated in the source system. | |
| SRC_SYS_DEL_IND | DWR_ACCT_H | SRC_SYS_DEL_IND | Direct mapping. It is the delete flag that indicates the record is deleted in the source system. | 'Y' if deleted or 'N' if not deleted | 
| ETL_BATCH_ID | DWC_JOB_PARM | pv_ETL_BATCH_ID | It is the sequence of the load cycle in which the records are inserted / updated in the table. | Values are passed as parameterized from DWC_JOB_PARM | 
| ETL_BATCH_CRTD_BY | DWC_JOB_PARM | pv_ETL_BATCH_CRE_BY | It is the name of the source system which created and executed this load cycle. | Values are passed as parameterized from DWC_JOB_PARM | 
| ETL_BATCH_CRTD_TMSTMP | DWC_JOB_PARM | pv_ETL_BATCH_CRE_TMSTMP | It is the current timestamp when a record is created as active record or present record. | The active flag i.e CURR_STS ='Y' or SRC_SYS_DEL_IND ='N' | 
| ETL_BATCH_UPD_BY | DWC_JOB_PARM | pv_ETL_BATCH_UPD_BY | It is the name of the source system which updated and executed this load cycle. | Values are passed as parameterized from DWC_JOB_PARM | 
| ETL_BATCH_UPD_TMSTMP | DWC_JOB_PARM | pv_ETL_BATCH_UPD_TMSTMP | It is the current timestamp when a record is updated as inactive record or deleted record. | The active flag i.e CURR_STS ='N' or SRC_SYS_DEL_IND ='Y' | 
| DATA_MVT_STS_CD | DWC_JOB_PARM | pv_DATA_MVT_STS_CD | It is the status information of the Data movement from the source system. That is, the data is New or the data is processed. | P = Processed or N = New | 
| VLD_FRM | DWR_ACCT_H | VLD_FRM | Direct mapping. It is the timestamp of the source system when the records was valid from in the load cycle. | Current Date | 
| VLD_UPTO | DWR_ACCT_H | VLD_UPTO | Direct mapping. It is the timestamp of the source system when the records was valid upto in the load cycle. | '9999-12-31' in case of latest record and Current Date ¨C 1 in case of expirey record | 
| CURR_STS | DWR_ACCT_H | CURR_STS | Direct mapping. It is the current status of the records in the load cycle from the source system where it is active or inactive. | Y = Active or N = Inactive. | 
| SEG_ID | DWR_SEG_H | SEG_ID | Direct Mapping. | 
Table 6-40 shows the mapping to populate target table DWM_SEG_PAIR. For more information, see SEGMENT PAIR.
DWR_SEG_H
Table 6-40 PKG_DWM_SEG_PAIR ETL Source to Target Mapping
| Column Name | Source Table Name | Source Column Name | Transformation Description | Comments (Formula If Any) | 
|---|---|---|---|---|
| SEG_PAIR_KEY | DWR_SEG_H | DWR_SEG_H_SKEY | Direct mapping. It is the surrogate key generated at operational layer. The unique number helps to keep the data integrity between the operational and derived layer. | |
| SEG_PAIR_NM | DWR_SEG_H | SEG_PAIR | Direct Mapping. This indicates the segment pair details. | |
| BP | DWR_SEG_H | BOARD_POINT | Direct Mapping. This indicates the board point of the segment pair. | |
| OFPNT_CD | DWR_SEG_H | OFF_POINT | Direct Mapping. This indicates the off point of the segment pair. | |
| PTP | DWR_SEG_H | PTP | Direct Mapping. This indicates the details of PTP (Point to Point). Boardpoint Offpoint | |
| DWFEED_ID | DWR_ACCT_H | DWFEED_ID | Direct mapping. It is the identifier of the data warehouse feed used to populate the load cycle. | |
| SRC_SYS_ID | DWR_ACCT_H | SRC_SYS_ID | Direct mapping. It is the identifier of the source system. | |
| SRC_SYS_CRTD_TMSTMP | DWR_ACCT_H | SRC_SYS_CRTD_TMSTMP | Direct mapping. It is the timestamp of the source system when the respective was generated in the source system | |
| SRC_SYS_UPD_TMSTMP | DWR_ACCT_H | SRC_SYS_UPD_TMSTMP | Direct mapping. It is the timestamp of source system when the respective record was updated in the source system. | |
| SRC_SYS_DEL_IND | DWR_ACCT_H | SRC_SYS_DEL_IND | Direct mapping. It is the delete flag that indicates the record is deleted in the source system. | 'Y' if deleted or 'N' if not deleted | 
| ETL_BATCH_ID | DWC_JOB_PARM | pv_ETL_BATCH_ID | It is the sequence of the load cycle in which the records are inserted / updated in the table. | Values are passed as parameterized from DWC_JOB_PARM | 
| ETL_BATCH_CRTD_BY | DWC_JOB_PARM | pv_ETL_BATCH_CRE_BY | It is the name of the source system which created and executed this load cycle. | Values are passed as parameterized from DWC_JOB_PARM | 
| ETL_BATCH_CRTD_TMSTMP | DWC_JOB_PARM | pv_ETL_BATCH_CRE_TMSTMP | It is the current timestamp when a record is created as active record or present record. | The active flag i.e CURR_STS ='Y' or SRC_SYS_DEL_IND ='N' | 
| ETL_BATCH_UPD_BY | DWC_JOB_PARM | pv_ETL_BATCH_UPD_BY | It is the name of the source system which updated and executed this load cycle. | Values are passed as parameterized from DWC_JOB_PARM | 
| ETL_BATCH_UPD_TMSTMP | DWC_JOB_PARM | pv_ETL_BATCH_UPD_TMSTMP | It is the current timestamp when a record is updated as inactive record or deleted record. | The active flag i.e CURR_STS ='N' or SRC_SYS_DEL_IND ='Y' | 
| DATA_MVT_STS_CD | DWC_JOB_PARM | pv_DATA_MVT_STS_CD | It is the status information of the Data movement from the source system. That is, the data is New or the data is processed. | P = Processed or N = New | 
| VLD_FRM | DWR_ACCT_H | VLD_FRM | Direct mapping. It is the timestamp of the source system when the records was valid from in the load cycle. | Current Date | 
| VLD_UPTO | DWR_ACCT_H | VLD_UPTO | Direct mapping. It is the timestamp of the source system when the records was valid upto in the load cycle. | '9999-12-31' in case of latest record and Current Date ¨C 1 in case of expirey record | 
| CURR_STS | DWR_ACCT_H | CURR_STS | Direct mapping. It is the current status of the records in the load cycle from the source system where it is active or inactive. | Y = Active or N = Inactive. | 
| SEG_PAIR_ID | DWR_SEG_H | SEG_ID | Direct Mapping. | 
Table 6-41 shows the mapping to populate target table DWM_SVC. For more information, see SERVICE.
DWR_SVC_H
Table 6-41 PKG_DWM_SVC ETL Source to Target Mapping
| Column Name | Source Table Name | Source Column Name | Transformation Description | Comments (Formula If Any) | 
|---|---|---|---|---|
| SVC_KEY | DWR_SVC_H | DWR_SVC_H_SKEY | Direct mapping. It is the surrogate key generated at operational layer. The unique number helps to keep the data integrity between the operational and derived layer. | |
| SVC_NM | DWR_SVC_H | SVC_NM | Direct Mapping. This indicates Service Name, like Reservation&Tkt, Staff Reservation&Tkt, Check-In, Boarding, Lounge, and so on. | |
| SVC_ID | DWR_SVC_H | SVC_ID | Direct Mapping. | |
| SVC_DESC | DWR_SVC_H | SVC_DESC | Direct Mapping. This indicates Service description | |
| SVC_TYP_CD | DWR_SVC_H | SVC_TYP_CD | Direct Mapping. This indicates Service type code | |
| SVC_TYP_DESC | DWR_SVC_H | SVC_TYP_DESC | ||
| SVC_TYP_NM | DWR_SVC_H | SVC_TYP_NM | Direct Mapping. This indicates Service Type Name like Sales, Pre-Flight and on-board, and so on. | |
| DWFEED_ID | DWR_ACCT_H | DWFEED_ID | Direct mapping. It is the identifier of the data warehouse feed used to populate the load cycle. | |
| SRC_SYS_ID | DWR_ACCT_H | SRC_SYS_ID | Direct mapping. It is the identifier of the source system. | |
| SRC_SYS_CRTD_TMSTMP | DWR_ACCT_H | SRC_SYS_CRTD_TMSTMP | Direct mapping. It is the timestamp of the source system when the respective was generated in the source system | |
| SRC_SYS_UPD_TMSTMP | DWR_ACCT_H | SRC_SYS_UPD_TMSTMP | Direct mapping. It is the timestamp of source system when the respective record was updated in the source system. | |
| SRC_SYS_DEL_IND | DWR_ACCT_H | SRC_SYS_DEL_IND | Direct mapping. It is the delete flag that indicates the record is deleted in the source system. | 'Y' if deleted or 'N' if not deleted | 
| ETL_BATCH_ID | DWC_JOB_PARM | pv_ETL_BATCH_ID | It is the sequence of the load cycle in which the records are inserted / updated in the table. | Values are passed as parameterized from DWC_JOB_PARM | 
| ETL_BATCH_CRTD_BY | DWC_JOB_PARM | pv_ETL_BATCH_CRE_BY | It is the name of the source system which created and executed this load cycle. | Values are passed as parameterized from DWC_JOB_PARM | 
| ETL_BATCH_CRTD_TMSTMP | DWC_JOB_PARM | pv_ETL_BATCH_CRE_TMSTMP | It is the current timestamp when a record is created as active record or present record. | The active flag i.e CURR_STS ='Y' or SRC_SYS_DEL_IND ='N' | 
| ETL_BATCH_UPD_BY | DWC_JOB_PARM | pv_ETL_BATCH_UPD_BY | It is the name of the source system which updated and executed this load cycle. | Values are passed as parameterized from DWC_JOB_PARM | 
| ETL_BATCH_UPD_TMSTMP | DWC_JOB_PARM | pv_ETL_BATCH_UPD_TMSTMP | It is the current timestamp when a record is updated as inactive record or deleted record. | The active flag i.e CURR_STS ='N' or SRC_SYS_DEL_IND ='Y' | 
| DATA_MVT_STS_CD | DWC_JOB_PARM | pv_DATA_MVT_STS_CD | It is the status information of the Data movement from the source system. That is, the data is New or the data is processed. | P = Processed or N = New | 
| VLD_FRM | DWR_ACCT_H | VLD_FRM | Direct mapping. It is the timestamp of the source system when the records was valid from in the load cycle. | Current Date | 
| VLD_UPTO | DWR_ACCT_H | VLD_UPTO | Direct mapping. It is the timestamp of the source system when the records was valid upto in the load cycle. | '9999-12-31' in case of latest record and Current Date ¨C 1 in case of expirey record | 
| CURR_STS | DWR_ACCT_H | CURR_STS | Direct mapping. It is the current status of the records in the load cycle from the source system where it is active or inactive. | Y = Active or N = Inactive. | 
Table 6-42 shows the mapping to populate target table DWM_TRAF_CATG. For more information, see TRAFFIC CATEGORY.
DWL_TRAF_CATG_H
Table 6-42 PKG_DWM_TRAF_CATG ETL Source to Target Mapping
| Column Name | Source Table Name | Source Column Name | Transformation Description | Comments (Formula If Any) | 
|---|---|---|---|---|
| TRAF_CATG_KEY | DWL_TRAF_CATG_H | DWL_TRAF_CATG_H_SKEY | Direct mapping. It is the surrogate key generated at operational layer. The unique number helps to keep the data integrity between the operational and derived layer. | |
| CATG_TYP | DWL_TRAF_CATG_H | CATG_TYP | Direct mapping This stores the category type for the Traffic category. Data flows from operational to derived layer. | |
| LVL_1 | DWL_TRAF_CATG_H | LVL1 | Direct mapping. This stores the level 1of the traffic category. Data flows from operational to derived layer. | |
| LVL_2 | DWL_TRAF_CATG_H | LVL2 | Direct mapping. This stores the level 2 of the traffic category. Data flows from operational to derived layer | |
| LVL_3 | DWL_TRAF_CATG_H | LVL3 | Direct mapping. This stores the level 3 of the traffic category. Data flows from operational to derived layer | |
| LVL_4 | DWL_TRAF_CATG_H | LVL4 | Direct mapping. This stores the level 4 of the traffic category. Data flows from operational to derived layer | |
| LVL_5 | DWL_TRAF_CATG_H | LVL5 | Direct mapping. This stores the level 5 of the traffic category. Data flows from operational to derived layer | |
| CALC_MONTH | DWL_TRAF_CATG_H | CALCD_MONTH | Direct mapping. This store the calculation month of the traffic category. Data flows from operational to derived layer | |
| CALC_YR | DWL_TRAF_CATG_H | CALCD_YR | Direct mapping. This stores the calculation year of the traffic category calculation month. Data flows from operational to derived layer | |
| TRAF_CATG_CD | DWL_TRAF_CATG_H | TRAF_CATG_CD | Direct mapping | |
| TRAF_CATG_ID | DWL_TRAF_CATG_H | TRAFIC_CATG_ID | Direct mapping. This stores the primary key assigned by the source system. Data flows from operational to derived layer | |
| DWFEED_ID | DWR_ACCT_H | DWFEED_ID | Direct mapping. It is the identifier of the data warehouse feed used to populate the load cycle. | |
| SRC_SYS_ID | DWR_ACCT_H | SRC_SYS_ID | Direct mapping. It is the identifier of the source system. | |
| SRC_SYS_CRTD_TMSTMP | DWR_ACCT_H | SRC_SYS_CRTD_TMSTMP | Direct mapping. It is the timestamp of the source system when the respective was generated in the source system | |
| SRC_SYS_UPD_TMSTMP | DWR_ACCT_H | SRC_SYS_UPD_TMSTMP | Direct mapping. It is the timestamp of source system when the respective record was updated in the source system. | |
| SRC_SYS_DEL_IND | DWR_ACCT_H | SRC_SYS_DEL_IND | Direct mapping. It is the delete flag that indicates the record is deleted in the source system. | 'Y' if deleted or 'N' if not deleted | 
| ETL_BATCH_ID | DWC_JOB_PARM | pv_ETL_BATCH_ID | It is the sequence of the load cycle in which the records are inserted / updated in the table. | Values are passed as parameterized from DWC_JOB_PARM | 
| ETL_BATCH_CRTD_BY | DWC_JOB_PARM | pv_ETL_BATCH_CRE_BY | It is the name of the source system which created and executed this load cycle. | Values are passed as parameterized from DWC_JOB_PARM | 
| ETL_BATCH_CRTD_TMSTMP | DWC_JOB_PARM | pv_ETL_BATCH_CRE_TMSTMP | It is the current timestamp when a record is created as active record or present record. | The active flag i.e CURR_STS ='Y' or SRC_SYS_DEL_IND ='N' | 
| ETL_BATCH_UPD_BY | DWC_JOB_PARM | pv_ETL_BATCH_UPD_BY | It is the name of the source system which updated and executed this load cycle. | Values are passed as parameterized from DWC_JOB_PARM | 
| ETL_BATCH_UPD_TMSTMP | DWC_JOB_PARM | pv_ETL_BATCH_UPD_TMSTMP | It is the current timestamp when a record is updated as inactive record or deleted record. | The active flag i.e CURR_STS ='N' or SRC_SYS_DEL_IND ='Y' | 
| DATA_MVT_STS_CD | DWC_JOB_PARM | pv_DATA_MVT_STS_CD | It is the status information of the Data movement from the source system. That is, the data is New or the data is processed. | P = Processed or N = New | 
| VLD_FRM | DWR_ACCT_H | VLD_FRM | Direct mapping. It is the timestamp of the source system when the records was valid from in the load cycle. | Current Date | 
| VLD_UPTO | DWR_ACCT_H | VLD_UPTO | Direct mapping. It is the timestamp of the source system when the records was valid upto in the load cycle. | '9999-12-31' in case of latest record and Current Date ¨C 1 in case of expirey record | 
| CURR_STS | DWR_ACCT_H | CURR_STS | Direct mapping. It is the current status of the records in the load cycle from the source system where it is active or inactive. | Y = Active or N = Inactive. | 
| ROUTE_ID | DWL_TRAF_CATG_H | ROUTE_ID | Direct mapping Data flows from operational to derived layer | |
| FLT_NBR | DWL_TRAF_CATG_H | FLT_NBR | Direct mapping Data flows from operational to derived layer | |
| CITY_PAIR_ID | DWL_TRAF_CATG_H | CITY_PAIR_ID | Direct mapping Data flows from operational to derived layer | |
| MKTG_AREA_ID | DWL_TRAF_CATG_H | MKTG_AREA_ID | Direct mapping Data flows from operational to derived layer | |
| GEO_AREA_ID | DWL_TRAF_CATG_H | GEO_AREA_ID | Direct mapping Data flows from operational to derived layer | |
| ROUTE_PAIR_ID | DWL_TRAF_CATG_H | ROUTE_PAIR_ID | Direct mapping Data flows from operational to derived layer | |
| MKTG_AREA_NM | DWL_TRAF_CATG_H | MKTG_AREA_NM | Direct mapping Data flows from operational to derived layer | 
Intra-ETL is delivered as a component of Oracle Airlines Data Model. This intra-ETL is delivered as a PL/SQL package named PKG_INTRA_ETL_PROCESS which is a complete Intra-ETL process composed of sub process flows to populate the derived, aggregate, and dimension tables with the data from the base and reference tables. The PKG_INTRA_ETL_PROCESS flow respects the dependency of each individual program and executes the programs in the proper order.
The PKG_INTRA_ETL_PROCESS is composed of individual sub-process procedures and functions. The sub-processes execute in the order indicated:
Populate_Dimension - Populates the dimension (DWM_) tables based on the content of the reference (DWR_) tables.
Populate_Derived - Populates the derived (DWD_) tables based on the content of the base (DWB_) tables.
Populate_Aggregate - Refreshes all of the aggregate (DWA_) tables using data from the dimension (DWM_) and derived (DWD_) tables.
Populate_Aw - Loads data from Oracle Communications Data Model aggregate (DWA_) tables into the Oracle Communications Data Model Analytical Workspace and calculates the forecast data. It reads OLAP ETL parameters from DWC_OLAP_ETL_PARM table.
Populate_MINING - This sub-process flow triggers the data mining models.
Figure 6-1 shows the top-level Intra-ETL process flow.
Figure 6-1 Oracle Airlines Data Model Main Intra-ETL Process Flow

Figure 6-2 shows the process flow details for process flow 1.
Figure 6-2 Oracle Airlines Data Model Intra-ETL Process Flow 1 Details

Figure 6-3 shows additional process flow details for process flow 1.
Figure 6-3 Oracle Airlines Data Model Intra-ETL Additional Process Flow 1 Details

Figure 6-4 shows process flow details for process flow 2.
Figure 6-4 Oracle Airlines Data Model Intra-ETL Process Flow 2 Details

Figure 6-5 shows process flow details for process flow 3.
Figure 6-5 Oracle Airlines Data Model Intra-ETL Process Flow 3 Details
